chaguwang.cn-查股网.中国
查股网.CN
深圳能源(000027)内幕信息消息披露
个股最新内幕信息查询:
返回查股网主页
收藏查股网(Ctrl+D键)
深圳能源分时资金
深圳能源日线资金
大盘分时DDX数据
大盘历史DDX(日线图)
基本面选股系统
主力资金流向统计
Level-2指标龙虎榜
DDX综合选股(V1)
DDX综合选股(V2)
DDX选股决策(实时)
板块资金流向(实时)
热点板块概念股票
深圳能源研究报告
深圳能源价值分析
深圳能源概念题材
深圳能源内幕消息
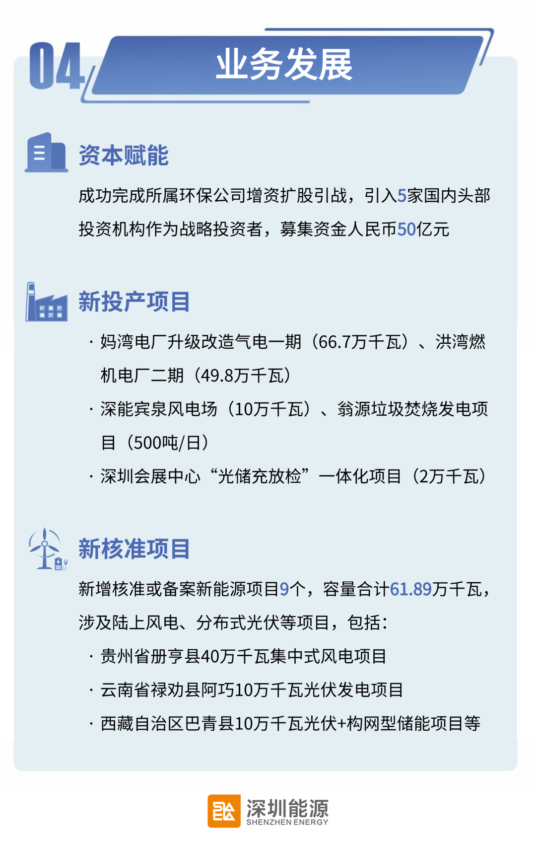
一图读懂深圳能源2025年半年度报告
http://www.chaguwang.cn
2025-08-28
深圳能源内幕信息
来源 :深圳能源
2025-08-28
查股网为非盈利性网站 本页为转载如有版权问题请联系
767871486@qq.com
或
QQ:767871486
Copyright 2007-2025
www.chaguwang.cn
查股网