来源 :北极星电力网2025-08-28
北极星风力发电网获悉,8月27日,深圳能源发布公告称,旗下全资子公司深能北方能源控股有限公司(以下简称:北方控股公司)所属全资子公司深能(涿鹿)新能源开发有限公司(以下简称:涿鹿能源公司)拟投资建设深能涿鹿县65万千瓦风电项目(即涿鹿县武家沟镇30万千瓦风电项目、涿鹿县35万千瓦风电项目,以下简称:本项目),项目总投资为人民币495,764.51万元,其中自有资金为人民币99,152.90 万元,其余投资款拟通过融资解决。
深圳能源表示,为推进项目,公司拟为本项目向北方控股公司增资人民币50,000万元,增资后北方控股公司注册资本由人民币656,305.24万元增至人民币706,305.24万元。北方控股公司拟为本项目向涿鹿能源公司增资人民币98,952.90万元,增资后涿鹿能源公司注册资本由人民币200万元增至人民币99,152.90 万元。
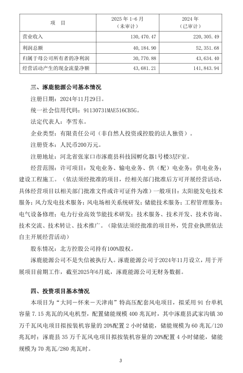
项目概况:本项目为“大同-怀来-天津南”特高压配套风电项目,拟采用91台单机容量7.15兆瓦的风电机型,配置储能规模400兆瓦时,其中涿鹿县武家沟镇30万千瓦风电项目拟按装机容量的20%配置2小时储能,储能规模为60兆瓦/120兆瓦时;涿鹿县35万千瓦风电项目拟按装机容量的20%配置4小时储能,储能规模为70兆瓦/280兆瓦时。
详情见下:


