来源 :新浪财经2024-05-13
特发信息被ST二大悬念:陈传荣会不会牢底坐穿?2020年之前的造假不触发退市?
浓眉大眼的特发信息要被st了,起因是因收购的子公司造假而造成公司连续5年财务造假。根据特发信息的公告,从时任公司董事长到当时被收购公司的财务,都被罚款了。但是,主导造假的陈传荣会不会牢底坐穿,会不会退市成为落实国九条之后的一个悬念。
//这些人被罚款
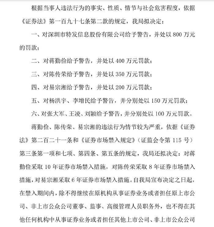
1、蒋勤俭时任特发信息董事长或总经理,兼任特发东智董事长或董事,未能采取有效措施管理特发东智,放任相关财务管理问题,对年报保真,系直接负责的主管人员。对蒋勤俭给予警告,并处以400万元罚款,并采取10年证券市场禁入措施。
2、陈传荣时任特发东智董事、总经理,系业绩承诺补偿义务人,负责特发东智全面经营管理,组织策划了财务造假行为,虽未担任上市公司董监高,但其行为与上市公司信息披露违法行为具有直接因果关系,系其他直接责任人员,对陈传荣给予警告,并处以350万元罚款,并采取8年证券市场禁入措施。
3、易宗湘时任特发东智董事、副总经理,组织策划了财务造假行为,虽未担任上市公司董监高,但其行为与上市公司信息披露违法行为具有直接因果关系,系其他直接责任人员,对易宗湘给予警告,并处以200万元罚款,并采取6年证券市场禁入措施。
4、杨洪宇时任特发信息董事、总经理,兼任特发东智董事,未能有效履职、推动解决特发东智相关财务管理问题,对年报保真,未勤勉尽责,系其他直接责任人员,对杨洪宇给予警告,并处以150万元罚款;
5、李增民时任特发信息董事、财务总监,兼任特发东智董事,未能有效履职、推动解决特发东智相关财务管理问题,对年报保真,未勤勉尽责,系其他直接责任人员,对李增民给予警告,并处以150万元罚款;
6、张大军时任特发信息董事会秘书、副总经理,负责组织协调上市公司信息披露事务,兼任特发东智监事,未有效发挥监督作用,对年报保真。未勤勉尽责,系其他直接责任人员。对张大军给予警告,并处以100万元罚款。
7、王凌、刘颖时任特发东智财务经理、成本会计,参与实施了财务造假行为。虽未担任上市公司董监高,但其行为与上市公司信息披露违法行为具有直接因果关系,系其他直接责任人员。对王凌、刘颖给予警告,并分别处以100万元罚款。
//会不会退市
特发信息在公告中表示,目前公司的生产经营管理及业务活动一切正常。公司判断本次收到的《行政处罚及市场禁入事先告知书》涉及的信息披露违法违规行为未触及《深圳证券交易所股票上市规则》第9.5.1条、第9.5.2条、第9.5.3条规定的重大违法强制退市情形及第9.3.1条、第9.4.1条规定的退市风险警示情形。
而根据深交所落实《关于严格执行退市制度的意见》要求,严格重大违法类、规范类、财务类和交易类四类强制退市标准,更加精准实现“应退尽退”,推动形成进退有序、及时出清的格局。
一是扩大重大违法强制退市适用范围。调低财务造假退市的年限、金额和比例,增加多年连续造假退市情形。对现行“连续两年虚假记载金额合计达到5亿元以上,且超过该两年披露合计金额的50%”的造假退市指标进行修改,区分一年、连续两年、连续三年及以上三个层次:一年为虚假记载金额“2亿元且占比30%”;连续两年为“合计3亿元且占比20%”;连续三年及以上被认定虚假记载即退市,坚决打击恶性和长期系统性财务造假。一年、连续两年标准适用于2024年度及以后年度的虚假记载行为;连续三年及以上标准适用于2020年度及以后年度的虚假记载行为。
什么意思呢,看了特发信息的情况,才知道深交所的退市新规也是一只纸老虎,原来这看起来厉害的处罚里面有个时间制约,就是2020年之前的造假不算。
//陈传荣会不会牢底坐穿






//深交所发出关注函

//陈传荣还是第二大股东