来源 :网易财经2025-07-16
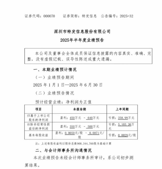
7月15日,深圳国资系上市公司特发信息(000070.SZ)发布2025年半年度业绩预告,预计2025年1月1日至2025年6月30日归属于上市公司股东的净利润为450万元至640万元,上年同期为亏损258.99万元;扣除非经常性损益后的净利润为350万元至500万元,上年同期为亏损5103.26万元。

来源:特发信息
特发信息表示,报告期内,公司归属于上市公司股东的净利润实现扭亏为盈,主要得益于主业线缆板块营业收入及毛利率的增长。公司充分利用全球AI人工智能基础设施建设市场机遇,扩大了线缆板块收入规模。同时,公司通过加强成本管控和生产工艺改进,有效降低了运营成本,提升了整体盈利能力。
特发信息目前已形成以光通信产业为基础,结合自有物业优势,发展形成了线缆、智慧服务、融合和物业租赁四大业务板块。
业绩方面,公司2024年营业收入为44.09亿元,同比下降10.69%;归母净利润为亏损达4.03亿元,同比下降47.74%;进入2025年一季度,公司实现营业收入7.9亿元,同比下降26.16%;归母净利润亏损1505.64万元。
此前,特发信息因子公司财务造假问题备受关注。经过一年多整改,7月8日,特发信息发布公告称,公司股票将自7月8日停牌一天,于7月9日开市起复牌并撤销其他风险警示,证券简称由“st特信”变更为“特发信息”;股票代码不变,仍为“000070”,股票交易日涨跌幅限制由5%变为10%。