chaguwang.cn-查股网.中国
查股网.CN
美的集团(000333)内幕信息消息披露
 
个股最新内幕信息查询:    
 

【企业】美的集团:正式成立“新能源事业部”,剑指1200亿元年营收,开启第二增长曲线,集团总裁亲自掌舵!

http://www.chaguwang.cn  2025-12-20  美的集团内幕信息

来源 :华气能源猎头2025-12-20

  2025年12月18日,美的集团内部发布重磅组织架构调整公告,正式宣布成立“新能源事业部”,将原工业技术事业部下辖的新能源产品公司、能源科技公司等相关业务全面整合,并由集团执行总裁王建国亲自兼任该事业部总裁。这一调整并非简单的业务重组,而是美的向新能源与数字化科技集团转型的明确信号,标志着其新能源业务从“培育期”正式迈入“规模化作战期”,“美的能源”品牌战略全面落地。

  美的在新能源领域的布局早已埋下伏笔,近两年通过一系列精准并购与业务拓展,构建起覆盖全产业链的能源生态。

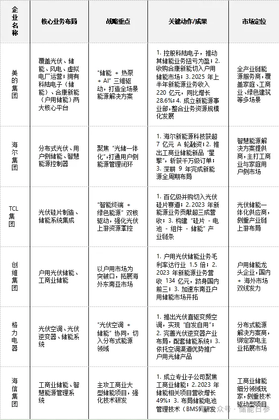
  2023年6月,美的完成对储能上市企业科陆电子的控股收购,依托其能源管理与储能优势搭建核心业务平台,在美的支撑下科陆电子成功扭亏为盈,成为储能业务的重要增长极。而早在2020年,美的就通过收购合康新能切入新能源赛道,后续推动其拓展户用储能市场并取得显著业绩。

  2025年6月,美的能源首次以整体品牌形象亮相行业展会,官宣“储能+热泵+ AI”三维驱动战略,同步发布家庭、工商业、绿色建筑等五大能源场景解决方案,展现全链路服务能力。截至目前,美的已通过美的、合康新能、科陆电子等多个品牌,构建起覆盖光伏、储能、风电、虚拟电厂运营的完整能源产业布局,2025年上半年新能源与工业技术业务收入达220亿元,同比增长28.6%,增速远超集团其他业务板块。

  美的的跨界并非个例,在双碳目标与传统家电市场增速放缓的双重驱动下,家电巨头们纷纷扎堆新能源领域,尤其在储能赛道掀起布局热潮。海尔通过九年深耕完成新能源全周期布局,2025年旗下海尔新能源科技获超7亿元A轮融资,形成“分布式光伏+用户侧储能+智慧能源控制器”三大核心业务,其工商业储能新品“星擎”凭借高转换效率斩获千万级订单。

  TCL以百亿级并购切入光伏硅片制造,2023年新能源业务贡献超三成营收,形成“智能终端+绿色能源”双核驱动格局。创维则聚焦户用光伏储能领域,凭借1.5倍行业平均毛利率实现134亿元营收,跻身国内前三并加速开拓东南亚市场。此外,格力以光伏空调切入分布式能源,同步完善光伏逆变器产业拼图;海信成立专业子公司主攻工商业储能,2023年相关项目营收增长49%,均在新能源赛道跑出加速度。

  从美的成立新能源事业部到全行业集体跨界,家电企业的转型逻辑清晰可见:依托电力电子、温控、智能控制等核心技术的同源性,将多年积累的供应链与渠道优势平移至新能源领域,实现从“家电制造商”向“能源服务商”的跃迁。随着更多企业加大技术投入与生态整合,储能行业的竞争格局正被重塑,而这场转型浪潮,也终将推动中国制造业在绿色能源赛道开辟更广阔的增长空间。

  家电企业新能源(储能)布局对比表

图片 相关:美的新能源“独立宣言”,剑指1200亿元年营收,开启第二增长曲线

  文章来源:能见 2025年12月19日

  12月18日,美的集团一则内部文件正式对外披露,宣布成立新能源事业部,由集团执行总裁王建国亲自兼任事业部总裁,且该业务板块直接隶属于集团总部管理。

  这一重磅举措绝非偶然的跨界试水,而是美的在新能源赛道深耕五年、持续布局后的关键战略升级,更是其突破传统家电业务增长天花板的重要布局。

  在此之前,美的新能源相关业务分散于工业技术事业群之下,仅作为补充增长极存在。而此次事业部的成立,使得新能源业务正式跃升为集团核心战略支柱,全面开启“家电+新能源+医疗”的三元增长新格局。

  这一架构调整不仅为新能源业务的规模化发展提供了组织保障,更搭建了医疗与新能源领域技术协同、资源共享的核心桥梁,为两大战略赛道的深度融合奠定了坚实基础。从行业大背景来看,当前全球能源转型进入加速期,光伏、储能等新能源赛道迎来爆发式增长,美的此时的战略升级,正是顺应行业趋势、抢占市场先机的精准布局。

  翻阅美的近年财报数据,成立新能源事业部的战略决策有着坚实的财务逻辑支撑。

  据美的集团2024年度财报显示,全年总营收4091亿元,同比增长9.5%。其中新能源与工业技术业务实现收入336亿元,同比增长20.58%,增速是集团整体的2.17倍,成为ToB业务中增速最快的细分板块。

  从营收占比看,该业务2024年占集团总营收的8.21%,较2023年提升1.41个百分点,首次突破8%,从“边缘业务”向“关键增长极”跨越。

  2025年半年报数据进一步印证了新能源业务的增长潜力。25H1总营收2523.31亿元,同比增长15.58%。其中新能源及工业技术业务H1营收219.59亿元,同比增长28.61%,较24年全年增速提高8.03个百分点,且显著高于其他ToB业务增速。

  此外,新能源及工业技术业务营收占比同步提升至8.7%,较24年末再增0.49个百分点。据悉,美的计划在未来5-8年内,将新能源业务营收占比从当前的约10%提升至三分之一,届时新能源业务年营收有望突破1200亿元。

  实际上,美的对新能源领域的渗透早已开始。2020年户用储能需求初显时,美的收购合康新能,借力其储能变流器、户用储能系统核心技术,快速搭建新能源业务基础框架,实现从0到1的突破。

  2023年工商业储能风口来临,美的入主科陆电子,依托其大型储能电站设计运营经验,延伸至工商业储能领域,完成户用与工商业、分散式与集中式储能的全场景覆盖。

  2025年布局再提速,6月发布“美的能源”独立品牌与“储能+热泵+AI”三维战略,融合自身技术优势构建差异化竞争力。

  这些看似分散的布局,在新事业部成立后迅速整合为三条清晰主线:一是新能源汽车核心部件,包括驱动电机、电动压缩机、电子助力转向电机等;二是户用及商用储能产品;三是光伏发电及智能微电网解决方案。

  内部人士透露,这三条业务线将在研发、制造和市场端实现协同,形成“发电、储电、用电”的一体化能力。

  在全球能源转型加速推进、双碳目标成为全球共识的大背景下,美的成立新能源事业部,是传统制造企业拥抱绿色趋势的必然选择。当前传统家电行业增长收窄,新能源赛道成为突破瓶颈的关键,而美的新能源业务已跑出高增长态势,为未来扩张奠定坚实基础。

查股网为非盈利性网站 本页为转载如有版权问题请联系 767871486@qq.comQQ:767871486
Copyright 2007-2025
www.chaguwang.cn 查股网