日前,河北省企业破产管理人协会公布发布《关于唐山冀东灰剑水泥有限公司破产清算案选聘审计机构、评估机构的公告》称,2021年8月5日,唐山市丰润区人民法院裁定受理唐山冀东灰剑水泥有限公司(以下简称“冀东灰剑公司”或“债务人”)破产清算一案。同日,唐山市丰润区人民法院作出(2021)冀0208破1号决定书,指定河北三和时代律师事务所担任管理人。
为全面审查债务人的资产与负债状况,保障全体债权人的合法利益,确保破产清算程序顺利进行,根据《中华人民共和国企业破产法》第二十八条的相关规定,管理人拟通过公开选聘方式分别选定一家审计机构和一家评估机构,备选机构各一家。公告全文如下:
关于唐山冀东灰剑水泥有限公司破产清算案
选聘审计机构、评估机构的公告
2021年8月5日,唐山市丰润区人民法院裁定受理唐山冀东灰剑水泥有限公司(以下简称“冀东灰剑公司”或“债务人”)破产清算一案。同日,唐山市丰润区人民法院作出(2021)冀0208破1号决定书,指定河北三和时代律师事务所担任管理人。
为全面审查债务人的资产与负债状况,保障全体债权人的合法利益,确保破产清算程序顺利进行,根据《中华人民共和国企业破产法》第二十八条的相关规定,管理人拟通过公开选聘方式分别选定一家审计机构和一家评估机构,备选机构各一家。现就具体选聘事宜公告如下:
债务人的基本情况
冀东灰剑公司于2012年12月14日成立,注册资本15876万元,住所为唐山丰润区西杨家营村,法定代表人宋子新,统一社会信用代码为911302210594162460,经营范围:水泥制售(全国工业产品生产许可证有效期至2023年3月20日);建筑材料(不含木材、原木)、黑色金属材料(不含生产性废旧金属材料)、有色金属材料(不含稀贵金属材料)、五金交电、水泥制品批发零售。(依法须经批准的项目,经相关部门批准后方可开展经营活动)。
报名条件及报名材料
(一)报名主体应满足以下条件:
1.具有法定资质。申报机构已编入唐山市中级人民法院对外委托专业机构名册;
2.申报机构派出参与服务的团队负责人及成员不少于10人;
3.熟悉企业破产法及相关的法律法规,申报机构近两年内承接过企业破产清算案件审计、评估工作,具有破产案件相应的经验。
4.申报机构与本案无利害关系;
5.申报机构及从业人员近三年没有违法违规行为或行政处罚记录;
(二)报名文件所需材料应包括:
1.申报机构同意参与选聘的函(须由法定代表人或负责人签字并加盖公章);
2.营业执照复印件以及资质证书复印件;
3.法定代表人或负责人的身份证明文件及身份证复印件;
4.载明经办人或者委托代理人姓名、联系方式、电子邮箱、通信地址、授权范围的书面授权委托书(须由法定代表人或负责人签字并加盖公章),并提供经办人或者委托代理人的身份证复印件;
5.申报机构以往参与破产案件工作经验、业绩的资料;
6.拟推荐从事本次审计、评估业务的团队成员的姓名、基本情况、学历、执业年限、工作经历、主要业绩等情况;
7.申报机构拟定的工作方案及报价(含税)、包括组织架构、职责分工、主要工作内容等;
8.申报机构出具的《保密承诺函》;
9.申报机构已编入唐山市中级人民法院对外委托专业机构报名备案名册的证明
10.申报人应将上述报名文件装订成册并密封,申报材料壹式伍份,加盖报名人公章及骑缝章;
鉴于目前债务人的财产状况,请出具书面确认书确认是否同意管理人暂不支付费用,待债权人会议确定且破产费用到位后支付。
服务范围及工作要求
(一)审计机构
1.审计机构的服务范围
(1)按照管理人规定时间及要求,完成对冀东灰剑公司的专项财务审计工作,向管理人提供专项财务审计报告(壹式伍份),并提供一套完整的工作底稿;
(2)积极配合管理人推进工作,协助管理人核查债权,协助管理人制作财产状况调查报告,对管理人制定方案提供财务顾问服务。
(3)根据管理人工作的实际情况,需要审计机构提供的其他专业服务。
2.审计机构的工作要求
(1)审计机构应在项目现场完成主要的审计工作,一经选定,须在管理人指定的时间内组织工作人员入驻企业,开始工作;
(2)根据项目进展,审计机构应积极配合管理人推进工作,并及时出具相关文件;
(3)列席债权人会议,就审计相关工作发表意见及答疑。
(二)评估机构
1.评估机构的服务范围
(1)按照管理人规定时间及要求,完成对冀东灰剑公司全部资产的评估工作,向管理人提供评估报告(壹式伍份);
(2)协助管理人制作偿债能力分析报告。
(3)根据管理人工作的实际情况,需要评估机构提供的其他专业服务。
2.评估机构的工作要求
(1)评估机构应在项目现场完成主要的评估工作,一经选定,须在管理人指定的时间内组织工作人员入驻企业,开始工作;
(2)根据项目进展,评估机构应积极配合管理人推进工作,并及时出具相关文件;
(3)列席债权人会议,就评估相关工作发表意见及答疑。
报名文件的提交
1.材料递送时间:2021年8月11日17:00前
2.邮寄地址:唐山市丰润区西杨家营村
3.联系人:王律师、罗律师
4.联系方式:15512509321
选定方式
管理人将组成评审委员会,在丰润区人民法院的监督下,根据报名机构提交的资料综合评定,择优确定合适的审计、评估机构。如果报名参选机构(审计机构、评估机构分别计算)仅有一家时,直接确定报名机构为最终的中标机构。选定审计、评估机构后,管理人将选定的机构名单报送人民法院备案。
其他
1.本公告未尽事宜,由管理人另行向各竞选单位进行解释和说明。
2.本公告最终解释权归管理人享有。
特此公告。
唐山冀东灰剑水泥有限公司管理人
二〇二一年八月七日

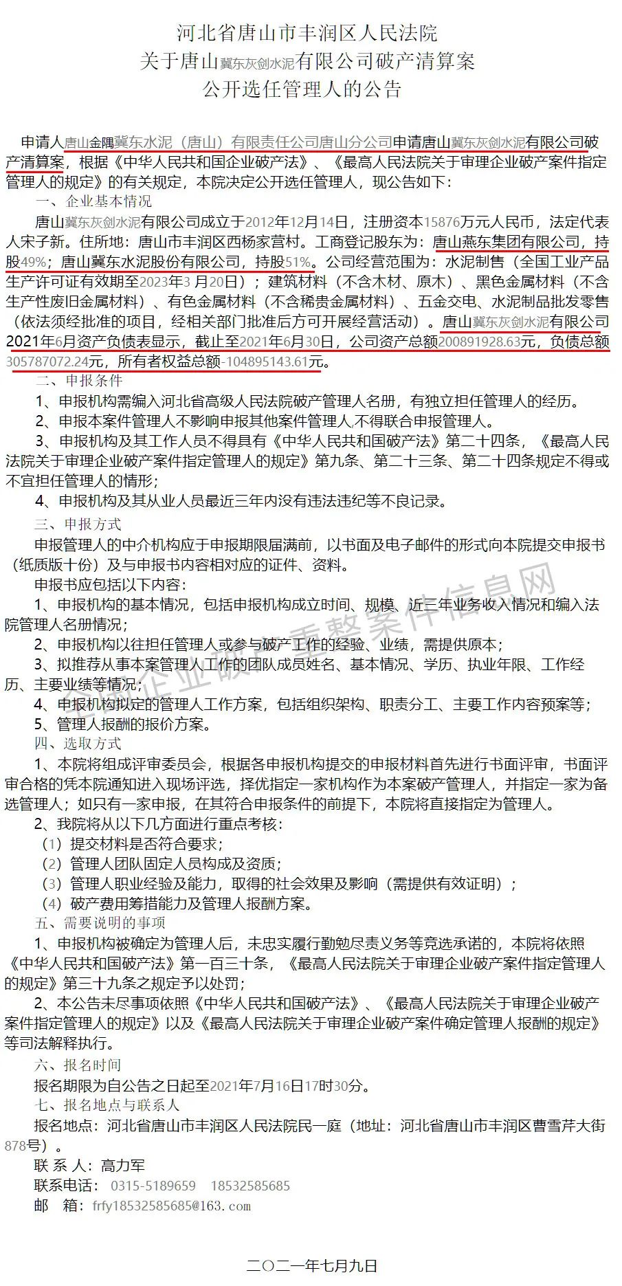
据水泥人网此前报道,7月9日河北省唐山市丰润区人民法院发布《关于唐山冀东灰剑水泥有限公司破产清算案公开选任管理人的公告》称,申请人唐山金隅冀东水泥(唐山)有限责任公司唐山分公司申请唐山冀东灰剑水泥有限公司破产清算案,河北省唐山市丰润区人民法院将公开选任管理人。
唐山冀东灰剑水泥有限公司工商登记股东为唐山燕东集团有限公司,持股49%;??唐山冀东水泥股份有限公司,持股51%。
资产负债表显示,截止至2021年6月30日,公司资产总额200891928.63元,负债总额 305787072.24元,所有者权益总额-104895143.61元。

来源:河北省企业破产管理人协会、全国企业破产重整案件信息网等