来源 :挖贝网2021-07-14
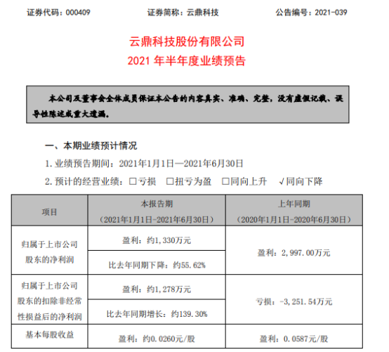
挖贝网7月14日,云鼎科技(000409)近日发布2021年半年度业绩预告,预计业绩同向下降。报告期内归属于上市公司股东的净利润约1,330万元,比上年同期下降约55.62%;基本每股收益约0.0260元/股。

报告期内,公司业绩变动的主要原因是公司2020年上半年实施重大资产重组,通过非公开协议方式转让山东鲁地矿业投资有限公司51%股权,确认投资收益6,163万元,计入非经常性损益。剔除2020年重大资产重组投资收益等非经常性损益影响,公司报告期内归属于上市公司股东的扣除非经常性损益的净利润实现同比增长约139.30%。
报告期内,非经常性损益增加公司归属于上市公司股东的净利润约52万元,主要系收到的政府补助。
挖贝网资料显示,云鼎科技主营业务为信息化技术服务和煤气化技术推广业务。