曾经的药中茅台,试图挽救自己失去的荣光。
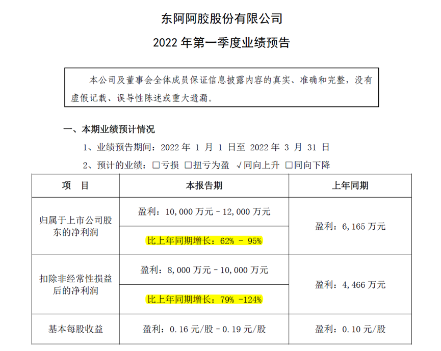
东阿阿胶一季报预告归母净利润同比增长62%至95%,而2021年归母净利润增幅更是达到惊人的9倍。
不过令人意外的是,二级市场对此并不买账,东阿阿胶今年以来股价接近腰斩,业绩洗澡的污点是越描越黑。
2008年“水煮驴皮”事件爆发后,智商税的争议将东阿阿胶打落神坛,而如今粉饰精美的财报背后,会不会又是一次针对股民的精准狙击呢?

财报迷雾
今年1月28日,东阿阿胶预告2021年业绩,归母净利润增幅达到惊人的9倍。


东阿阿胶财报
然而,当天东阿阿胶股价只是微幅收涨,截至到4月14日,东阿阿胶股价由39元下跌到32.46元,跌幅最高达16.77%。
4月15日,东阿阿胶发布今年一季度业绩预告,归母净利润同比增长62%至95%,扣非净利润同比增长79%至124%,同样非常亮眼。


东阿阿胶财报
但是股价继续下跌,截至4月25日,东阿阿胶股价已经跌到28元附近。
市场不买账,有一个非常直接的原因:高增幅背后掩盖不了低基数。
东阿阿胶2020年归母净利润只有4300万,是进入21世纪以来第二差的业绩,仅比2019年好。

在此基础上,实现9倍增幅听上去很多,但实际规模并不可观。
放到过去的20年来看,东阿阿胶2021年利润规模只是回到2009年的水平之上。
如果说高增幅只是数据角度造成的“误解”,那么巨额的资产减值更像是东阿阿胶有意为之。
根据东阿阿胶2021年年报,2021年计提3.31亿元资产减值,当中来自存货跌价损失金额为1.85亿元,占比达到55.89%。
而影响存货跌价损失较大的是库存商品,近两年突然对其大额计提跌价准备令人诧异。


东阿阿胶财报
2021年东阿阿胶的库存商品跌价准备余额从1.86亿增加到3.42亿,2020年余额则从6.5万元增长到1.86亿。
要知道,东阿阿胶在经营最困难的2019年,库存商品跌价准备余额变化也只有6.5万元。


东阿阿胶财报
库存商品跌价准备余额暴增,简单来理解就是大幅降价贱卖库存。
从业绩表现来看,东阿阿胶从2019年开始走下坡路,也正是在这一年提出清理库存,到了2020年更将此上升到企业战略高度。

据媒体报道,东阿阿胶经常不定期搞低价促销,一盒21年批号、净重250克的东阿阿胶块,售价只要750元,而同样的产品在天猫旗舰店,全部满减折扣算下来需要1029元。
但即使如此,东阿阿胶贱卖库存也很难做到如此激进。
阿胶块原材料以驴皮为主,本身成本已经足够低廉,毛利率基本在60%以上,计提大额库存品减值准备,意味着要以远低过出厂成本的价格贱卖,从市场传闻看,折扣远远没有这么大。
并且,阿胶块保质期长达5年之久,不太可能因库存商品烂在手里而计提大额跌价准备。
更直接的矛盾在于:既然2021年业绩如此亮眼,毛利率和净利润均大幅上涨,但为何存货跌价损失反而还在上升呢?
东阿阿胶曾在2020年度业绩说明会上解释过库存商品跌价的问题,但绕了一大圈等于没说。


东阿阿胶公告
据投行人士分析,在业绩滑坡的情况下,管理层把未来的不利影响提前引爆在库存商品跌价上,也不是没有可能。
说的更直白一些,巨额资产减值可能是为了调节业绩隐藏利润,存在一定的业绩洗澡的嫌疑。

管理层动荡
据媒体报道,东阿阿胶自2019年开始连续3年计提大额减值损失,与管理层大换血直接相关。
东阿阿胶的前身是1952年成立的山东东阿阿胶厂,1993年完成改制后,企业隶属央企华润集团。
从股权来看,东阿阿胶的前两大股东均是华润系企业,股权占比超过30%,在同花顺上,东阿阿胶甚至被打上“央企国资改革”概念。
2019年12月,华润系出身的韩跃伟于正式出任东阿阿胶董事长,新官上任三把火,第一把火就烧向库存积压,想要甩掉历史包袱,连续3年大幅减值也就变得顺理成章。
不过在今年1月,韩跃伟辞去东阿阿胶所有职务,东阿阿胶管理层再次出现动荡。
今年3月20日,东阿阿胶调整高管薪酬,平均现金薪酬113.7万,此外还有人均45万元的战略激励。


东阿阿胶公告
但这依然拦不住东阿阿胶的高管辞职。调薪当日,董事、董秘、董事会审计委员会委员吴怀峰辞职。
事实上,在掌权近15年的秦玉峰离开后,东阿阿胶管理层就没有稳定过。
今年3月2日,华润医药官网显示,东阿阿胶股份有限公司原党委书记、总裁秦玉峰涉嫌严重违纪违法正接受调查。
从2006年执掌到2020年离任,秦玉峰管理东阿阿胶近14年,颇有一种成也萧何败萧何的宿命感。
业内流传着这样一个故事:秦玉峰说,阿胶在明朝就有商业流通,每斤三两二钱白银,折算到现在,相当于每公斤8000元到12000元。因此,低于每公斤6000元的阿胶都算“低价出售”。
2010年元旦,东阿阿胶打响价格战,试探性将阿胶提价20%;同年5月,东阿阿胶再次提价5%;同年10月,东阿阿胶再次提价10%。到2011年初,东阿阿胶一次性提价60%。
在2010-2018年的公告中,东阿阿胶提价15次,阿胶零售价从2001年每公斤80元飙升至2019年的每公斤5996元。
不到20年,暴涨74倍。
提价确实可以带来高利润,从2006年到2018年,东阿阿胶的总营收由11亿元涨至73亿元,归母净利润也由1.5亿元上涨到21亿元,并且连续12年保持正向增长,年均复合增长率接近25%。
那些年的东阿阿胶就像一台印钞机,2008年至2018年,东阿阿胶股价翻了6倍。

2009年,私募教父赵丹阳斥资211万美元,跟巴菲特吃了一顿午餐,他给股神带去两件礼物,一瓶茅台酒和一盒东阿阿胶,东阿阿胶“药中茅台”的称号也不胫而走。
但是,盲目涨价也埋下了祸根。在业内人士看来,秦玉峰忽略了企业的盈利能力,盲目提价,导致流失客户,是东阿阿胶从巅峰掉进深渊的主要原因。
虽然东阿阿胶被称为“药中茅台”,但与茅台的价值属性相去甚远,2018年关于阿胶是“水煮驴皮”的负面消息爆发,提价策略不再奏效,东阿阿胶从此步入下坡路。


网络图片
之后一年,东阿阿胶盲目提价、透支利润带来的副作用越来越明显,再加上医保管理趋严的因素,购买阿胶不能再刷医保卡,导致产品销量和营业收入双双降低。
多重利空因素叠加下,2019年,东阿阿胶的业绩遭遇雪崩式坍塌。
2020年,曾经败给东阿阿胶的竞争对手福阿阿胶,重回国内阿胶行业的头把交椅,“药中茅台”的称号也已经易主给片仔癀,江湖再也没有了东阿阿胶的地位。
随后,秦玉峰黯然辞职,但他带给这家企业的负面影响还未完全消失。
与秦玉峰同时被调查的还有东阿阿胶原党委委员、高级副总裁吴怀峰,救火队长韩跃伟离职之后,新的管理层尚未找到涨价之外的增长曲线。

底色未改
虽然管理层更迭不断,但是东阿阿胶的底色并没有改变。
一直以来,东阿阿胶重营销轻研发的业务模式备受诟病,“智商税”的指责也是来源于此。
2010年,郑晓龙筹拍《甄嬛传》前,剧组苦寻赞助厂商而不得,在这样的情况下遇上东阿阿胶,很快,东阿阿胶公司赞助了《甄嬛传》,据说赞助费仅200万,随着《甄嬛传》的热播,这笔费用的回报大到难以统计。
《甄嬛传》剧情中,山东巡抚进贡的阿胶不但包治百病,还能炖一切,党参、燕窝、羊肉炖阿胶的镜头都曾出现,《甄嬛传》甚至被网民调侃为《阿胶传》。


网络图片


网络图片
《甄嬛传》收视率屡破纪录,东阿阿胶也迎来业绩高峰期,尝到甜头的东阿阿胶重金投入广告营销,2015年至2019年销售费用均在10亿元以上,2017年达到惊人的18亿。

对比每年10多亿的销售费用,东阿阿胶每年一到两亿的研发费用,就显得微不足道了。
但在2020年秦玉峰退位之后,东阿阿胶重营销轻研发的模式也并未改变。


东阿阿胶财报
2021年财报显示,当年研发费用1.47亿,相比2020年1.53亿的研发费继续下降,但销售费用却从2020年的8.37亿上升到10.13亿,增长达到1.76亿元,比研发费用还要多。
那么,本来就少的研发投入,到底研发了个啥?
根据2020年年报,除了一些比较虚的概念外,真正见成果的研发是:开创了“阿胶粉+酸奶”的新吃法;5款燕窝产品上市;探索美妆领域,开发阿胶护手霜。


东阿阿胶财报
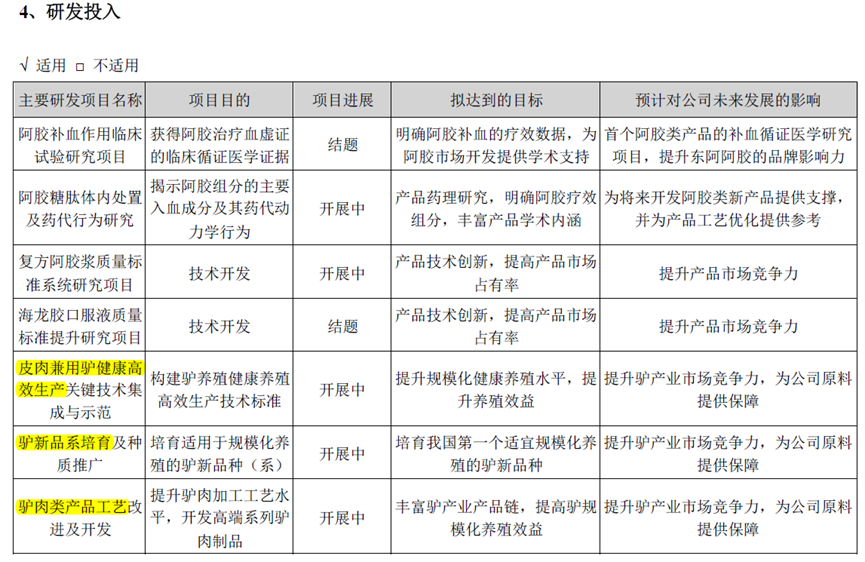
而根据2021年的年报,研发投入的重点是“驴”。


东阿阿胶财报
如果业务模式无法改变,那么东阿阿胶大额资产减值后,是不是就能轻装上阵,扭转未来业绩呢?
金角财经统计了2018年发生大额资产减值损失的上市公司,观察资产减值/净资产最高的前20家上市公司。
虽然每家公司都有自己的特殊情况,但如此大额的资产减值的背后,很可能存在共同的财务洗澡嫌疑。

从上述数据看,大部分公司在激进的减值后业绩都没有好转。
飞乐音响2019年继续亏损,到了第三年才勉强盈利4.31亿,后续两年合计亏损12亿。
东方网络2019年微盈利1.53亿,但随后马上又亏了10亿,今年又微利4.09亿,大额减值后续合计亏了5亿。
上述20家公司,在2018年大额减值后,后续两年累计净利润为正的仅有7家,后续三年累计净利润为正的仅有两家。
要知道,累计净利润为正,仅仅代表后续经营不亏钱而已,微薄的利润水平相比当初几十亿的减值损失根本微不足道,指望就此好转打个翻身仗更是遥遥无期。
说到底,一家公司的衰落,不是任何会计方法可以改变的。