chaguwang.cn-查股网.中国
查股网.CN
中兵红箭(000519)内幕信息消息披露
 
个股最新内幕信息查询:    
 

中兵红箭注册地拟由湖南湘潭变更至河南南阳

http://www.chaguwang.cn  2026-02-25  中兵红箭内幕信息

来源 :中国证券网2026-02-25

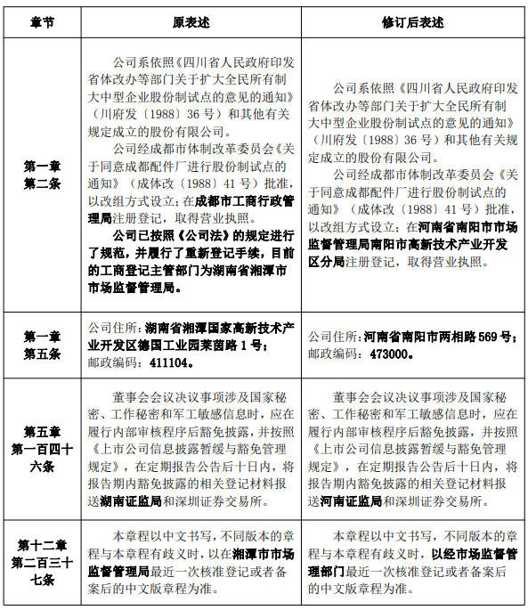
  中兵红箭2月25日发布公告称,根据公司战略发展需要,为进一步优化资源配置并提升运营效率,公司拟将注册地址由“湖南省湘潭国家高新技术产业开发区德国工业园莱茵路1号”变更至“河南省南阳市两相路569号”。

  公告称,公司董事会稍早前审议通过了《关于变更公司注册地址并修订的议案》,该议案尚需提交公司股东会审议。公告显示,伴随着注册地址的变更,公司拟修订的《公司章程》对应条款如下图:

  另一份公司公告显示,公司将于3月12日召开2026年第二次临时股东会。

查股网为非盈利性网站 本页为转载如有版权问题请联系 767871486@qq.comQQ:767871486
Copyright 2007-2025
www.chaguwang.cn 查股网