
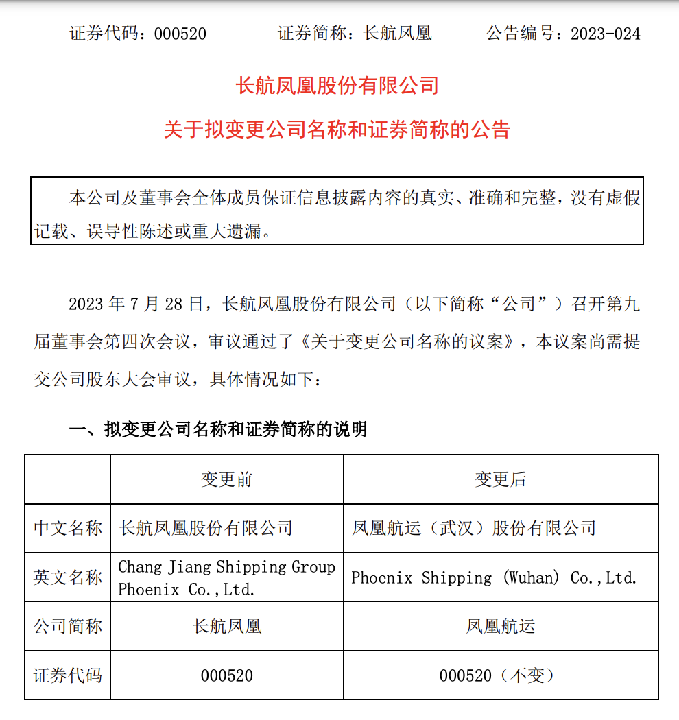
7月28日晚间,长航凤凰公告,拟将公司中文名称由“长航凤凰股份有限公司”变更为“凤凰航运(武汉)股份有限公司”,简称由“长航凤凰”变更为“凤凰航运”。

这一更名宣告长航凤凰与中国长江航运集团有限公司(以下简称“长航集团”)长达五年的企业名称纠纷正式结束。
2018年7月,破产重整“起航”后稍有起色的长航凤凰收到了长航集团关于“长航”商标使用意见的函,函称:“长航”作为企业字号的相关商标是由长航集团2003年6月申请取得的第39类注册商标,该商标实际拥有者和商标专用权人为中国外运长航集团有限公司(以下简称“外运长航”),但因外运长航是长航集团出资人,所以受其委托,向长航凤凰发函提出尽快采取措施变更“长航”企业字号。

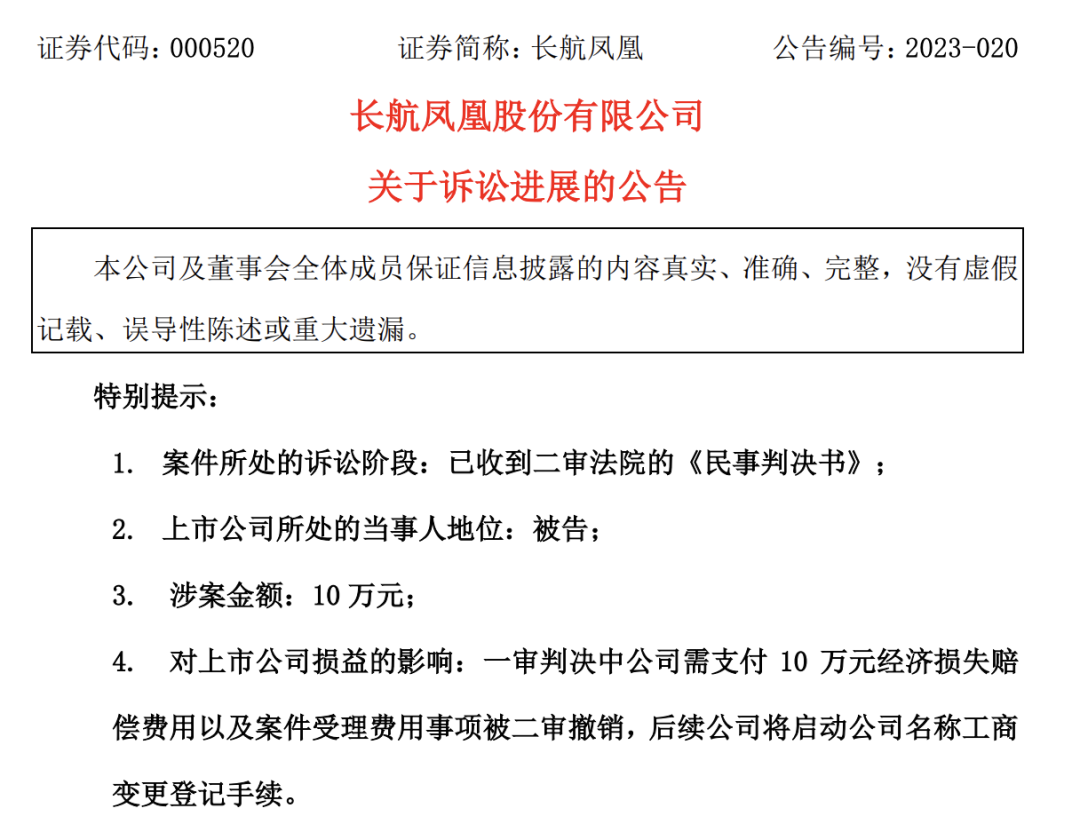
当时,长航凤凰在公告中回应,正与相关各方积极沟通和咨询。但三年后,长航集团一纸诉状将长航凤凰告上法庭,请求判令长航凤凰立即变更该司及其关联公司的企业名称及证券简称,变更后的企业名称及证券简称中不得含有“长航”字样;请求判令长航凤凰赔偿因不正当竞争行为所受到的损失,暂定为人民币 10 万元。

2021 年 9 月 7 号、2022 年 1 月 25 号武汉中院两次公开开庭进行审理。
2022 年5月27日,长航凤凰收到一审法院的《民事判决书》,判决如下:
一、长航凤凰自本判决发生法律效力之日起十日内立即到企业登记机关办理名称变更登记,变更后的企业名称中不得含有“长航”字样,同时办理证券简称变更手续,变更后的证券简称中不得含有“长航”字样;长航凤凰名称变更前,由原企业登记机关以统一社会信用代码代替其名称;
二、判决生效之日起十日内长航凤凰赔偿长航集团经济损失 10 万元;
三、驳回长航集团其他诉讼请求,案件受理费由长航凤凰承担。

但双方均不服判决,分别上诉于湖北高院。湖北高院近期作出二审判决,判决如下:
一、维持原判决第一项(即:长航凤凰于本判决发生法律效力之日起十日内立即到企业登记机关办理名称变更登记,变更后的企业名称中不得含有“长航”字样,同时办理证券简称变更手续,变更后的证券简称中不得含有“长航”字样;长航凤凰名称变更前,由原企业登记机关以统一社会信用代码代替其名称);
二、撤销原判决第二项、第三项;
三、驳回长航集团的其他诉讼请求(即:长航凤凰立即主导完成其关联公司(武汉长航新凤凰物流有限责任公司、南京长航新凤凰交通科技有限公司、宁波长航新凤凰物流有限公司、舟山长航船舶代理有限公司企业名称的变更,变更后的企业名称中不得含有“长航”字样)。
一审案件受理费 2300 元,二审案件受理费 2300 元,共计 4600 元,由长航集团负担。

资料显示,长航凤凰成立于1992年,是国内唯一能够实现江、海、洋、河全程物流运输的航运物流企业。公司总部坐落于“九省通衢”的武汉,主要从事沿海、远洋、长江、运河散货运输,特种大件物流运输、船员劳务派遣服务、船货代理业务等等。公司拥有和控制相当规模的沿海、长江、江海直达及远洋散货运输船舶,航线遍布长江干支、南北沿海、京杭运河及部分国际港口,为大型钢铁、冶金、电力、汽车、煤炭、建材、化工、造船企业提供优质的运输服务及综合物流解决方案。

7月中旬,长航凤凰发布业绩预告,预计2023年1-6月归属净利润亏损700万元至1000万元,同比上年减129.31%至141.87%。
公告中解释本次业绩变动的原因为:2023 年上半年,行业延续了自 2022 年下半年以来的下跌态势,干散货运输市场持续低迷,中国沿海煤炭运价指数(CBCFI)、波罗的海干散货运价指数(BDI)均大幅度下降,上半年平均运价水平明显低于去年同期,导致报告期整体盈利水平较去年同期回落。面对复杂的国内外宏观环境和整体低迷的市场需求,公司努力扩大市场,增加收入,提高船效,挖潜降本,第二季度整体经营情况相较于第一季度有所改善。