chaguwang.cn-查股网.中国
查股网.CN
穗恒运A(000531)内幕信息消息披露
 
个股最新内幕信息查询:    
 

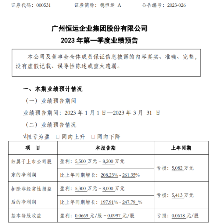
穗恒运A2023年第一季度预计净利5500万-8200万同比扭亏为盈 燃煤价格下降、电价上升

http://www.chaguwang.cn  2023-04-11  穗恒运A内幕信息

来源 :挖贝网2023-04-11

  挖贝网4月11日,穗恒运A(000531)近日发布2023年第一季度业绩预告,报告期内归属于上市公司股东的净利润5,500万元–8,200万元,较上年同期扭亏为盈;基本每股收益0.0669元/股–0.0997元/股。

  image.png

  本报告期公司经营业绩扭亏为盈,主要原因为燃煤价格同比下降,电价同比上升。

  挖贝网资料显示,穗恒运A所属行业为电力行业。

有问题请联系 767871486@qq.com 商务合作广告联系 QQ:767871486
www.chaguwang.cn 查股网