来源 :新浪财经2025-01-02
继年初收到信息披露警示函后,航天发展(000547)又因会计处理不当涉信息披露违规收到监管措施。这一事件再次暴露出公司治理及财务中的漏洞。
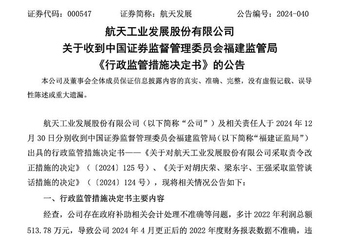
2024年12月31日,航天发展公告称,因一笔514万元的会计处理不当,造成信息披露不准确,福建证监局对公司董事长、总经理和财务总监采取了监管措施。

根据公告,航天发展由于在政府补助的会计处理上不准确等问题,多计2022年利润总额514万元,导致2022年年度财务报表数据不准确,违反了信息披露的相关规定。
为此,福建证监局决定对航天发展采取责令改正的行政监管措施,并要求公司自收到决定书之日起30个工作日内提交书面整改报告。同时,公司董事长胡庆荣、总经理梁东宇、财务总监王强因未履行勤勉尽责义务,对违规行为负主要责任,被要求在2025年1月10日前接受监管谈话。
同日,董事会公告管理层变动,公司副总经理李慧敏、高炜因工作调整变动辞职。
同年2月,航天发展还因未披露独立董事杨雄同时担任董事、独立董事的上市公司超五家,从而涉信息披露违规被监管警示。
航天发展是中国航天科工集团有限公司旗下,是一家以电子信息科技为主业,致力于军用、民用产业领域的信息技术企业。
航天发展近年来财务状况持续恶化,2024年前三季度总营收下滑23.9%至11.9亿元,归母净利润同比下滑6.5%至-5.6亿元。
更早前的2020年,航天发展营收就从两位数增速放缓到个位数,而从2021年开始,公司营收开始负增长,2023年收入增速直接近腰斩至18.6亿元。
净利润更糟糕。2023年,公司归母净利润大跌54.8倍至-19.5亿元,上年为盈利3626万元。这是公司重组上市以来首次亏损,且一下子就亏损了近20亿元,基本抵消了公司2019-2022四年的利润之和。
航天发展怎么“忽然”就陷入巨额亏损中呢?
在回复投资者关于公司业绩的问题时,航天发展称,2023年,因客户招投标项目周期性波动及推迟、公司本年销售合同数量及金额下降,以及当期部分项目进展不达预期等原因,导致公司2023年营收较上年大幅下降。
而对于净利润的下滑,航天发展也解释称,营收下降导致销售毛利下降、重要参股公司经营业绩出现大幅下滑、公司对可能发生资产减值损失的相关资产计提了减值准备以及商誉减值5.5亿元等,都造成公司净利润较上年大幅下降。
另外,影响净利润的费用也不降反增。比如2023年公司研发支出5.7亿元。航天发展称,公司在商业航天等新领域投入大量资源,还处于宣传、推广阶段,公司研发投入和人工成本等费用同比增加,故短期内未能形成有效业绩支撑。
直到2024年前三季度,尽管公司毛利率已经从上一年的-17.5%回升至10.7%,仍难以带动公司扭亏为盈。
2024年三季度末,航天发展账上货币资金达到12.6亿元,可以覆盖不到7亿元的短期借款,航天发展暂无短期偿债之忧。但是,公司经营现金流净额从2021年开始,连续三年为负,且近几年期末的短期借款越来越多。