来源 :IT之家2023-07-17
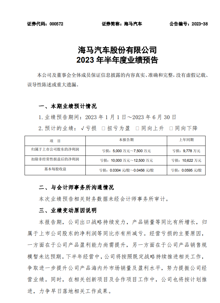
IT之家 7 月 17 日消息,海马汽车发布 2023 年半年度业绩预告称,预计上半年归属于上市公司股东的净亏损为 5,000 万元~7,500 万元,上年同期为亏损 9778 万元。
海马汽车预计扣除非经常性损益后的净亏损为 10,000 万元~12,500 万元,上年同期为亏损 10622 万元;预计基本每股亏损 0.0304 元/股~0.0456 元。

据称,经营亏损的原因一方面在于公司产品盈利能力尚需提升,另一方面在于公司产品销售规模暂未达预期。
海马汽车还表示,下半年经营将按照既定战略持续推进相关工作,争取进一步提升公司产品海内外市场销量及盈利水平,努力提振公司经营业绩。同时,在相关创新项目及合作项目工作中,公司也将按计划推进,力争早日落地相关工作成果。

IT之家查询公开资料获悉,海马汽车搭载丰田电推系统的氢能汽车功能样车目前已试制下线,计划于 2023 年四季度开展小批量示范运营。此外,海马汽车还将持续推进 7X-H 运营版的研发,进一步向新能源汽车转型。