来源 :挖贝网2022-01-17
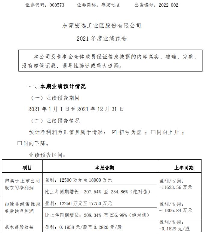
1月17日,粤宏远A(000573)近日发布2021年度业绩预告,预计业绩扭亏为盈。报告期内归属于上市公司股东的净利润12500万元-18000万元,上年同期亏损11623.56万元,同比扭亏为盈;基本每股收益0.1958元/股-0.2820元/股。

公司预计2021年度业绩同比扭亏为盈实现增长,主要是自营房地产项目东莞帝庭山花园已售商品房陆续交付,达到收入确认条件,预计本期收入同比增长;同时股权合作项目已售产品结算,投资收益有所增加,因此本期业绩有较大幅度增长。
挖贝网资料显示,粤宏远A是一家以房地产开发为主营业务,同时经营含铅废物回收与利用、原煤开采与销售、工业区厂房租赁、水电工程建设的上市公司,主要产品和服务包括住宅、商铺、车位、再生铅、原煤、工业区厂房租赁、水电安装及维护服务等。