chaguwang.cn-查股网.中国
查股网.CN
宝塔实业(000595)内幕信息消息披露
 
个股最新内幕信息查询:    
 

【宝塔实业】时间不多了!自救的重组方案刚刚申报,公司就直接退市风险警示,宁夏政府能保住这个宝贝疙瘩吗?

http://www.chaguwang.cn  2025-04-24  宝塔实业内幕信息

来源 :投行小兵2025-04-24

  1.4月18日,深交所公告了上市公司宝塔实业终止重大资产重组的消息。这个重组自申报到上市公司主动撤回只用了4个月的时间,具体情况如下:

  2.宝塔实业的前身是宝塔石化,主要从事石油化工业务,2018年以前的实际控制人是孙珩超。2018年,宝塔石化集团因票据诈骗、违规出具金融票证等问题被立案调查,孙珩超被逮捕,集团进入破产重整程序。2024年,宁夏国有资本运营集团有限公司通过司法重整成为宝塔实业的控股股东,持股比例29.34%,宁夏自治区政府也成为最终的实际控制人。

  3.根据公告的信息,上市公司宝塔实业2021年至2023年每年的营业收入都没有超过3亿元,而净利润更是每年亏损,2022年亏损9000万,而其他年份都亏损接近2亿元。就这样的经营状况以及背后各种风险,这样的上市公司就剩个壳子,且是一个烧的通红浑身发烫的壳子,宁夏政府还愿意接手,肯定是不想让公司退市,毕竟对于当地来说,上市公司都是宝贝疙瘩,真正的稀缺资源。毕竟,到目前整个宁夏自治区只有16家上市公司,还不如某些沿海的县里多。

  4.根据2024年12月份向交易所提交申请的重组方案,上市公司通过将上市公司现有的不好的资产置换出去,然后将控股股东持有的新能源发电的资产置入到上市公司,因而公司实现彻底的转型和升级。如果这个方案最终成功了,那么上市公司至少可以增加收入和盈利,甚至还可以扭亏为盈彻底摆脱退市的命运。在这个方案,除了交易发行股份支付交易差额5亿元之外,还会配套募资超5亿元还可以建设两个项目,当然现在通过重组配套募资建设新的募投项目几乎是不可能被允许的。重组方案的目标还是很好的,只是实际控制人拿出来的这块资产也真的不是那么优质,当然当地能拿出来的本来也不会有什么太亮眼的资产:①报告期各期末,标的公司应收账款余额分别为64,772.04万元、78,249.90万元和87,328.60万元,应收账款余额主要为应收国家电网电费。②报告期各期末,标的公司合并资产负债率分别为77.39%、79.19%和78.02%,处于较高水平。③标的公司主要产品为电力,主要客户为国电网宁夏,收入来源较为单一。

  5.先不说置换的资产好不好,关键是来不及了,留给上市公司的时间已经不多了。在2024年12月提交重组方案后,公司于2025年1月25日披露了《2024年度业绩预告》预计公司2024年度利润总额、净利润、扣除非经常性损益后的净利润为负值,且扣除与主营业务无关的业务收入和不具备商业实质的收入后的营业收入为21,000万元至23,000万元。根据规则,公司股票交易将在2024年年度报告披露后可能被实施退市风险警示,直接披星戴帽。

  6.都马上要退市了,那正常的重组监管机构肯定不会允许你继续推进了,上市公司也只能是撤回原来的重组方案,对原来方案进行了彻底调整。调整之后的方案差异大体是:

  ①公司拟将太阳山风电三四期项目自置入资产中剥离并对置入资产交易作价进行调整。

  ②置入资产及置出资产作价差额将由上市公司以现金方式支付,本次拟调整后的方案将不涉及上市公司发行股份及募集配套资金。

  7.从宝塔实业退市风险公告之后,股价已经从最高10元将至4块多,也是腰斩了。而重新调整之后的方案能够实现吗?上市公司持续亏损且现金流很差,新的方案不再发行股份而是直接现金支付,有钱吗?

  8.最后说一句题外话。就是这样一个浑身窟窿的上市公司,就是这样一个看起来就成功率很低且没有多少油水的重组项目,结果还找了两家知名的投行来做联合的财务顾问,IPO联合保荐的有一些,联合顾问的倒真不多,或许也说明了现在的投行业务真的是竞争激烈呀。

图片

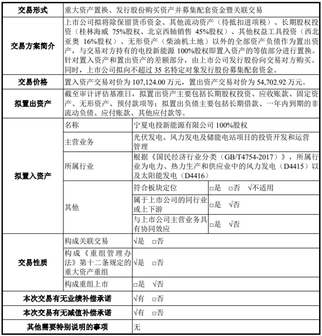
  一、重组方案概况

  二、标的资产评估值情况

  本次交易评估作价情况如下:

  三、本次重组的支付方式

  1、购买资产

  2、出售资产

  四、发行股份募集配套资金的具体情况

  五、本次交易对上市公司的影响

  1、本次交易对上市公司主营业务的影响

  本次交易前,上市公司主营业务为轴承、船舶电器的生产与销售,其中主营的轴承产品主要应用于石油机械、冶金轧机、重载汽车、轨道交通、铁路货车等领域。本次交易完成后,上市公司现有轴承业务将实现置出,主营业务变更为风力、光伏及储能电站的投资开发和运营,以及船舶电器的生产与销售。

  2、本次交易对上市公司主要财务指标的影响

  根据上市公司2023年度审计报告、2024年1-7月财务数据(未经审计),《财务报告更正专项审核报告》《备考审阅报告》,在不考虑募集配套资金的情况下,上市公司本次交易前后财务数据如下:

  六、本次交易构成关联交易

  本次重大资产置换及发行股份购买资产的交易对方宁夏电投为上市公司控股股东宁国运的全资子公司,系上市公司关联方,本次交易构成关联交易。

  七、本次交易构成重大资产重组

  1、本次交易拟置入资产

  本次交易拟置入资产对本次交易是否构成重大资产重组的指标计算情况如下:

  2、本次交易拟置出资产

  本次交易拟置出资产对本次交易是否构成重大资产重组的指标计算情况如下:

  根据《重组管理办法》第十四条,上市公司同时购买、出售资产的,应当分别计算购买、出售资产的相关比例,并以二者中比例较高者为准。基于上述测算,本次交易构成《重组管理办法》规定的上市公司重大资产重组行为。同时,本次交易涉及发行股份购买资产,因此需提交深交所审核通过并经中国证监会注册后方可实施。

  八、上市公司主要财务数据

  上市公司的主营业务为轴承、船舶电器的生产与销售,轴承业务产品主要应用于石油机械、冶金轧机、重载汽车、轨道交通、铁路货车等领域。最近三年,上市公司的主要财务数据及指标情况如下:

  九、置入资产基本情况

  本次交易拟置入资产为交易对方持有的电投新能源100%股权,根据《置入资产审计报告》,电投新能源近两年及一期经审计的主要财务数据如下:

查股网为非盈利性网站 本页为转载如有版权问题请联系 767871486@qq.comQQ:767871486
Copyright 2007-2025
www.chaguwang.cn 查股网