来源 :于心出发2022-12-22
近日,东北制药一把退烧药才卖两块钱的事,大家应该都知道吧。现在全国很多地方一药难求啊,尤其是退烧、止咳、治嗓子这类药,很多都断货,更有甚者投机倒把,大发国难财。在如今这样的的大环境下,东北制药的2元退烧药也真是够良心的。

此事爆红网络后,东北制药16日官方发表声明称,全国一百多家药店24小时营业,还是按照以前的平价销售,不进行涨价。为了防止有人恶意存药呢,还明确规定每人限购两把,真正把药留给有需要的人。其实这也不是人家东北制药第一次这么有担当了,这东北制药的母公司叫辽宁方大集团,那是出了名的慈善企业,去年河南洪灾人就捐了两个亿,前年武汉疫情的时候,人家二话没说也捐了两个亿,其他的像什么山西洪灾,泸定地震,方大集团的捐赠,那是一次都没落下。
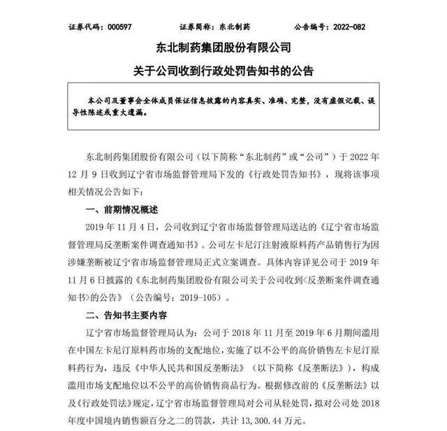
可就是这样一家有良心的企业,却因为垄断被罚了1.33亿。

12月12日,东北制药公告收到《行政处罚告知书》,辽宁省市场监督管理局认为,公司于2018年11月至2019年6月期间滥用在中国左卡尼汀原料药市场的支配地位,实施了以不公平的高价销售左卡尼汀原料药行为,违反《反垄断法》,构成滥用市场支配地位以不公平的高价销售商品行为,因此被罚共计1.33亿元。
这是很多网友就说了,之前没有爆出东北制药便宜销售退烧药的时候也没有处罚,而在开始保供退烧药的时候呢就被罚了,这到底是巧合还是另有隐情呢?

其实啊,大家不用想太多了,这完全啊是两回事,东北制药这次被罚是因为2019年原材料竞争的事,跟这次便宜卖退烧药啊,没有什么关系。在这样的特殊情况下,东北制药坚持不涨价,低价卖药,加班加点保证供应,这就是有担当的良心企业。
不过话又说回来,东北制药被罚是因为涉嫌垄断,那最近很多药企,退烧药随意涨价是不是也涉嫌违法了呢?
对此大家怎么看呢?