来源 :并购菁英汇2025-03-24
2025年3月15日,上市公司焦作万方铝业股份有限公司(000612.SZ,以下简称“焦作万方”或“上市公司”)披露发行股份购买资产预案,拟通过发行股份的方式购买锦江集团等交易对方合计持有的开曼铝业(三门峡)有限公司(以下简称“三门峡铝业”或“标的公司”)100%股权,并募集配套资金(以下简称“本次交易”)。虽然本次交易相关的审计、评估及尽职调查工作尚未完成,标的资产交易价格尚未最终确定,但从三门峡铝业的体量判断,本次交易预计构成上市公司重组上市。
上市公司与标的公司均属于铝行业。上市公司主营业务为铝冶炼及加工,铝制品、金属材料销售。标的公司主营业务为氧化铝、烧碱、金属镓等产品的生产和销售。从产业链角度看,标的公司是上市公司的直接上游,本次交易完成后,上市公司业务布局将向上游拓展,形成“氧化铝-电解铝-铝加工”的完整铝基材料产业链,进一步提升产业协同效应,优化资源配置,形成强大的产业集群,打造全球领先的铝基材料龙头企业。
本次交易参与方背后都有不少资本市场故事。上市公司焦作万方自2013年进入无实际控制人状态后,不少产业方都试图取得其控股股东地位;而标的公司三门峡铝业本次交易已是再次踏上资本化之路。
01
焦作万方控制权终落定,锦江集团成最后赢家
2016年5月31日,焦作万方披露第一大股东变更的提示性公告以及终止筹划重大资产重组事项的公告,锦江集团全资控制的投资基金杭州金投锦众投资合伙企业(有限合伙)(以下简称“金投锦众”)成功逼退竞争对手北京忠旺,拟受让西藏吉奥高持有的15.96%股份,成为上市公司第一大股东。控制权近在咫尺,但实际过程却并不如预期那般顺利。

可见,在上市公司无实际控制人的十二年间,西藏吉奥高、北京忠旺、锦江集团、嘉益投资、和泰安成都曾有机会取得控制权。和泰安成甚至已取得锁价定增批文使得锦江集团、嘉益投资主动减持,只差出资认购即可完成对焦作万方的控制。但最终,阴差阳错、柳暗花明,锦江集团成为笑到最后的赢家。
02
三门峡铝业曲折闯关路,铝业整合能否最终如愿?
本次交易的标的公司三门峡铝业自2021年起尝试通过并购重组实现资本化,携手福达合金(603045.SH)未能如愿。
2021年10月,福达合金发布重大资产重组预案,拟通过向锦江集团等交易对方发行股份的方式,购买后者所持三门峡铝业资产置换后的差额部分股权,同时锦江集团指定主体协议受让上市公司原实控人部分老股,最终实现重组上市目的。历经14个月,因“未充分说明和披露本次交易有利于保持上市公司独立性”未能通过证监会重组委审核。
2022年12月,福达合金董事会决定继续推进交易,但最终因市场环境以及标的公司实际情况、交易双方未就估值达成一致等因素于2023年12月终止了闯关之路。
本次交易是三门峡铝业资本化的新尝试。重组上市等同于IPO审核标准,“新国九条”也强调“强化主业相关性,严把注入资产质量关,加大对‘借壳上市’的监管力度,精准打击各类违规‘保壳’行为”。相比前两次的“跨界清壳+重组上市”,本次交易属于“产业整合+关联方资产注入”,显然更符合当前政策鼓励的“上市公司聚焦主业,综合运用并购重组、股权激励等方式提高发展质量”,并且出发点也并非是为了保壳。当然,结果如何,犹未可知。
03
为什么是焦作万方,选择不同市值上市公司交易的效果分析
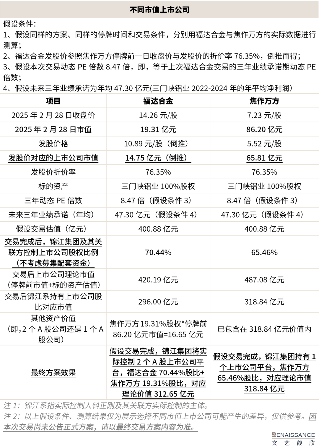
对比分析三门峡铝业分别与福达合金、焦作万方的交易方案(焦作万方仅为预案阶段,估值尚未明确)如下表所示:

显然此时此刻的三门峡铝业也不再是几年前的状态了,随着利润的快速增长,估值必然不会停留在上次交易的水平。如此大体量的标的资产,全部股份支付的情况下,跟85%以上的A股上市公司进行重组交易都将构成重组上市,那么,为什么是焦作万方?
我们以福达合金和焦作万方为例,对比分析不同市值的上市公司在新方案下,最终交易完成后实际效果的差异:

三门峡铝业想通过并购重组实现证券化,大概率都会构成重组上市。大体量的标的资产重组上市,交易完成后上市公司总股本大概率超4亿股,那么,借壳方在选择要交易的上市公司时,只需要考虑交易完成后保证社会公众股东持股比例不低于10%的前提下,尽可能提高股比上限。因此,理论上体量越大的标的资产,可选择交易的上市公司市值范围越广。
根据上表结果,三门峡铝业选择20亿的上市公司和选择80亿的上市公司差异似乎并不大。一方面,是测算时采用的标的资产的估值远远大于上市公司市值,弱化了上市公司市值差异带来的影响;另一方面,锦江系本身在焦作万方层面持股19.31%直接提升了交易后锦江系的持股比例,缩小了两者的股比差距。