来源 :网易财经2023-08-10
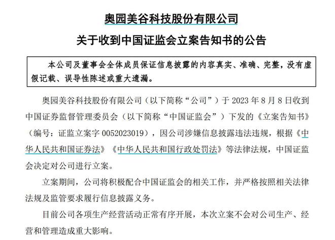
*ST美谷(奥园美谷)9日晚间公告称,证监会决定对公司进行立案。
涉嫌信息披露违法违规
据公告,*ST美谷表示,因公司涉嫌信息披露违法违规,根据《中华人民共和国证券法》《中华人民共和国行政处罚法》等法律法规,证监会决定对公司进行立案。

来源:*ST美谷公告,下同
*ST美谷称,立案期间,公司将积极配合中国证监会的相关工作,并严格按照相关法律法规及监管要求履行信息披露义务。目前公司各项生产经营活动正常有序开展,本次立案不会对公司生产、经营和管理造成重大影响。
控股股东质押股份已违约
同日,*ST美谷发布关于控股股东质押情况的进展公告称,截至本公告日,深圳奥园科星投资有限公司(奥园科星)质押公司股份171998610股,占其所持股份比例100%,占公司总股本比例22.54%,质押起始日2020年8月27日,质押到期日2023年8月7日,质权人为信达证券股份有限公司。
质押进展情况为,奥园科星办理股票质押式回购交易时,所持公司股份229231817股,质押股份数量占其所持股份比例为75%。
*ST美谷提醒称,截至公告日,奥园科星质押股份已处于违约状态,信达证券暂未进行质押违约处置操作,但后续是否采取对质押标的证券进行违约处置,尚具有不确定性。

据*ST美谷披露的质押进展情况,中国东方资产管理股份有限公司重庆市分公司因公证债权文书未被履行而向重庆市第五中级人民法院申请强制执行,被执行人为奥园科星、奥园集团有限公司等,执行标的额合计7.51亿元,奥园科星所持公司5723.32万股股份被重庆市第五中级人民法院进行司法拍卖,成交金额1.73亿元,并于2023年6月29日完成过户登记,因此奥园科星质押股份数量占其所持股份比例变更为100%。
此外,信达证券于2023年8月9日函告奥园科星,鉴于奥园科星未按约定支付2023年1月至8月期间利息、未于2023年8月7日履行到期回购义务等,拟启动违约处置程序以维护权益,具体处置数量和金额以实际执行结果为准。
*ST美谷表示,奥园科星质押股份不存在负担重大资产重组等业绩补偿义务的情形,奥园科星不存在非经营性资金占用、违规担保侵害上市公司利益的情形。
*ST美谷还提醒称,奥园科星所持公司的全部股份已被司法冻结,如后续奥园科星相应股份涉及司法处置,可能会导致公司股权结构发生变动、控股股东被动减持;同时,若被处置股份达到一定比例亦可能导致公司控制权及实际控制人发生变化。
资料显示,*ST美谷是深圳证券交易所主板上市公司,成立于1993年,通过并购医美服务机构切入医美赛道。奥园科星则成立于2020年,由奥园集团(广东)有限公司100%控股。
截至8月9日收盘,*ST美谷尾盘涨停报3.23元/股,总市值25亿元。