来源 :电鳗快报2025-07-11
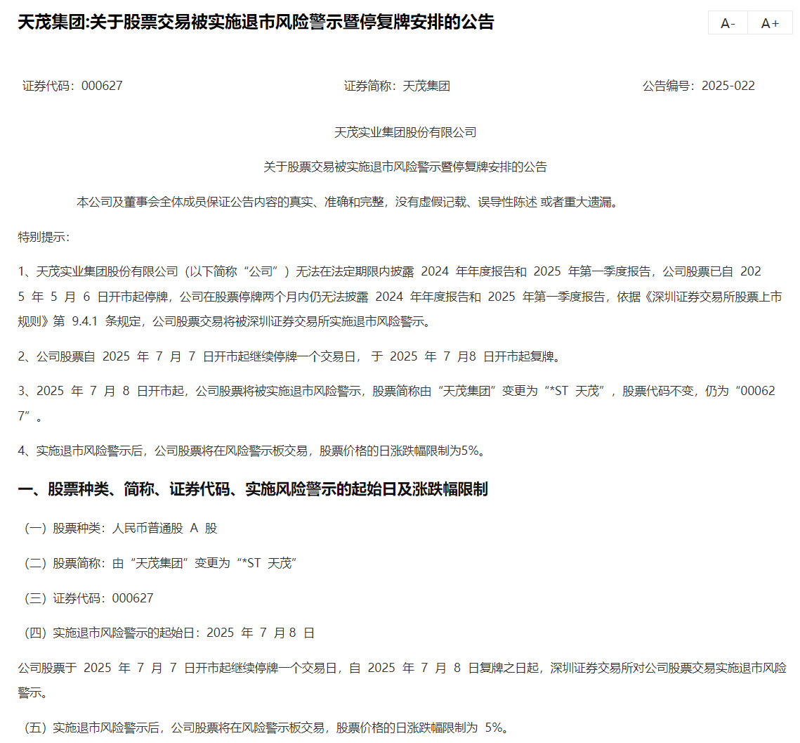
天茂集团被ST的公告如同一记闷雷,炸醒了资本市场的迷梦。7月6日,天茂集团发布公告披露,因公司无法在法定期限内披露2024年年度报告和2025年第一季度报,天茂集团股票将披星戴帽。

天茂集团称,公司股票将自2025年7月7日开市起继续停牌一个交易日,于2025年7月8日开市起复牌,股票简称由“天茂集团”变更为“*ST天茂”,股票代码不变,仍为“000627”。实施退市风险警示后,公司股票将在风险警示板交易,股票价格的日涨跌幅限制为5%。
天茂集团成立于1993年11月18日,注册地址为湖北省荆门市,注册资本为49.4亿元人民币,1996年11月12日在深圳证券交易所上市。天茂集团超九成的营收都依赖于子公司国华人寿保险股份有限公司(以下简称国华人寿)。
2023年,天茂集团出现近十年首次亏损。数据显示,2023年亏损6.52亿元,同比下降337.82%。2024年业绩预告显示,天茂集团预计营收400亿元-430亿元,同比下滑13.48%-19.52%;归母净利润预计亏损5亿元-7.5亿元。天茂集团称,2024年,利率市场环境持续走低,国华人寿受国债收益率下行影响,增加计提准备金,造成亏损。

相关媒体报道称,国华人寿保费收入自愿性披露公告显示,2024年全年,国华人寿未经审计的原保险保费收入为346.39亿元,同比缩水超13%;2025年一季度为115.93亿元,同比下降近24%。从2014年至2019年,国华人寿的净利润分别为14.26亿元、16.48亿元、16.53亿元、27.33亿元、20.55亿元、22.16亿元。
2020年,国华人寿净利润大降至11.1亿元;2021年、2022年国华人寿净利润分别为8.49亿元、4.84亿元。2023年,国华人寿净亏损11.55亿元,同比下降338.6%。
7月10日,天茂集团发布公告称,公司股票交易于 2025 年 7 月 8 日、7 月 9 日、7 月 10 日连续三个交易日收盘价格跌幅偏离值累计超过 12%。公司股票交易属异常波动的情形。
