来源 :挖贝网2022-07-08
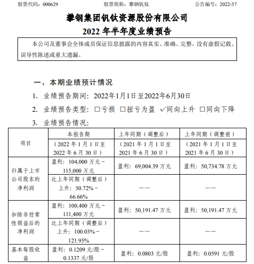
7月8日,攀钢钒钛(000629)近日发布2022年半年度业绩预告,报告期内归属于上市公司股东的净利润104,000万元-115,000万元,比上年同期增长50.72%-66.66%;基本每股收益0.1209元/股-0.1337元/股。

预计2022年半年度归属于上市公司股东的净利润与上年同期相比增幅为50.72%~66.66%,主要原因是:
公司紧抓市场机遇,根据市场行情实时调整营销策略,全力做好产销衔接,钒钛产品销售价格同比有较大增长。
公司保持均衡稳定生产,积极消化主原料、辅料、动力等采购成本上升所带来的减利,严格落实降本增效措施,千方百计提升盈利能力。
公司全资子公司攀钢集团钛业有限责任公司向关联方攀钢集团矿业有限公司转让2宗土地使用权及地上附着物,实现土地处置收益3,732万元。
挖贝网资料显示,攀钢钒钛主营业务包括钒、钛和电,其中钒、钛是公司战略重点发展业务,主要是钒产品、钛白粉、钛渣的生产、销售、技术研发和应用开发,主要产品包括氧化钒、钒铁、钒氮合金、钒铝合金、钛白粉、钛渣等。