来源 :首席财经观察2024-01-02
新年伊始,家电巨头就公布了重大利好。
2024年1月1日晚间,格力电器发布公告,截至2023年12月29日,公司已完成股份回购计划,累计买入9189.8万股,占总股本的1.63%,斥资30亿元。
前不久,格力电器早早地公布了2023年年度业绩预告。
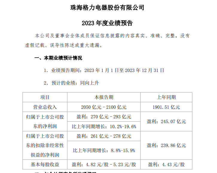
2023年12月21日凌晨,格力电器发布公告称,预计2023全年实现营业总收入2050亿元-2100亿元,同比最高增长10.44%。
归母净利润将达270亿元-293亿元,同比增长10.2%-19.6%;归母扣非净利润将达261亿元-278亿元,同比增长8.8%-15.9%。
每股盈利将达4.82元/股-5.23元/股,高于去年的4.43元/股。

大手笔回购和早早发布年报预告的背后,可能是格力电器长期低迷的股价表现。
格力电器股价自2020年创下61.79元的最高价以来,就开始持续走低,2023年虽然股价没有下跌,但涨幅也并不大,格力电器的最新股价为32.03元每股,接近腰斩。格力电器最高市值曾高达4100亿,现在只有1804亿,暴跌2300亿。

由于股价持续下跌,格力电器在去年还因为市值不够《财富》落选世界500强。
2023年全球500强的榜单门槛为309亿美元,约合人民币2250亿。当时格力电器的市值已经跌破了2000亿人民币。
不过,对此,董明珠觉得不以为然,董明珠被问到落选世界500强会不会难过,董明珠表示:“有什么好难过的,总比暴雷的世界500强好,世界500强有何意义,企业好不好,自己心里有数”。
话虽如此,董明珠和格力肯定还是希望自己家股票市值能涨上去的,回购和公布年报预告就是很好的说明。
可以看到,同样是空调巨头,格力的市值只有不到美的的一半了。

董明珠自己此前还表示,格力一直在努力提供更好的产品,毕竟全世界的空调里只有格力的空调不吹人。

不得不说,格力的空调还是很不错的,至于是不是全球只有格力空调不吹人,这个不好评论。
格力的市值表现低迷与整个行情不好也有关系,希望格力的回购能给投资者带来信心,也给整个家电板块和大盘带来活力。