来源 :界面新闻2024-02-27
2月27日消息, 王自如近期新增一则被执行人信息,执行标的3383万余元,执行法院为深圳市南山区人民法院。该消息很快登上社交平台热搜榜。
王自如是科技媒体ZEALER的创始人,目前为格力电器员工。针对此事,界面新闻询问了格力电器,公司回应称正在核实情况。
界面新闻查阅发现,王自如相关的法律案件不少。2023年6月,王自如曾被执行198.5万元,执行法院同为深圳市南山区人民法院。
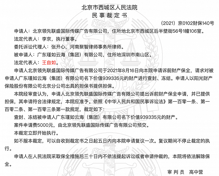
另有一份公开的民事裁定书显示,2021年8月,ZEALER的公司主体广东瑾如云海(集团)有限公司(下称“ZEALER公司”)与北京领先联盛国际传媒广告有限公司(下称“北京领先”)存在纠纷。
彼时,王自如还是ZEALER公司的法人代表。原告北京领先申请查封并冻结ZEALER公司94万元财产,获得北京市西城区人民法院同意。


上海申伦律师事务所夏海龙律师解释说,诉前财产保全,是为了防止被诉公司提前转移财产,导致原告胜诉之后难以执行,相当于在立案的时候原告同时申请查封被告一定金额的财产,一般都是银行账户余额,法官会根据双方的争议情况来决定是否同意,但是大部分的经济纠纷诉讼中都会同意。
不过,上文提及的三个案件都未公布纠纷详情。
王自如从2010年开始发布数码产品测评视频,两年内便成为知名数码博主。他在2012年创立了ZEALER,并获得雷军旗下顺为资本数百万元天使投资。此后,ZEALER还先后获得OPPO、金立、步步高、腾讯等企业融资,共计超千万人民币。
到2021年8月,ZEALER公司负责人、法人代表从王自如变更为王晓波,其也不再担任公司总经理与执行董事职位。公开的投资人列表中,王自如387万元的出资信息也被剔除。这一金额占目前ZEALER公司股份的68%。
也是同年7月,界面新闻确认了王自如已入职格力电器的消息。自此王自如再未以ZEALER创始人的身份露面。目前,他在格力电器的职位是“渠道改革负责人”。
还显示,目前,王自如关联的3家企业中,仅深圳市悦宸汽车美容有限公司为存续状态,他持有该公司30%股份并担任监事一职。