chaguwang.cn-查股网.中国
查股网.CN
格力电器(000651)内幕信息消息披露
 
个股最新内幕信息查询:    
 

格力电器23年度碳排放信息披露

http://www.chaguwang.cn  2025-06-24  格力电器内幕信息

来源 :格力电器官网2025-06-24

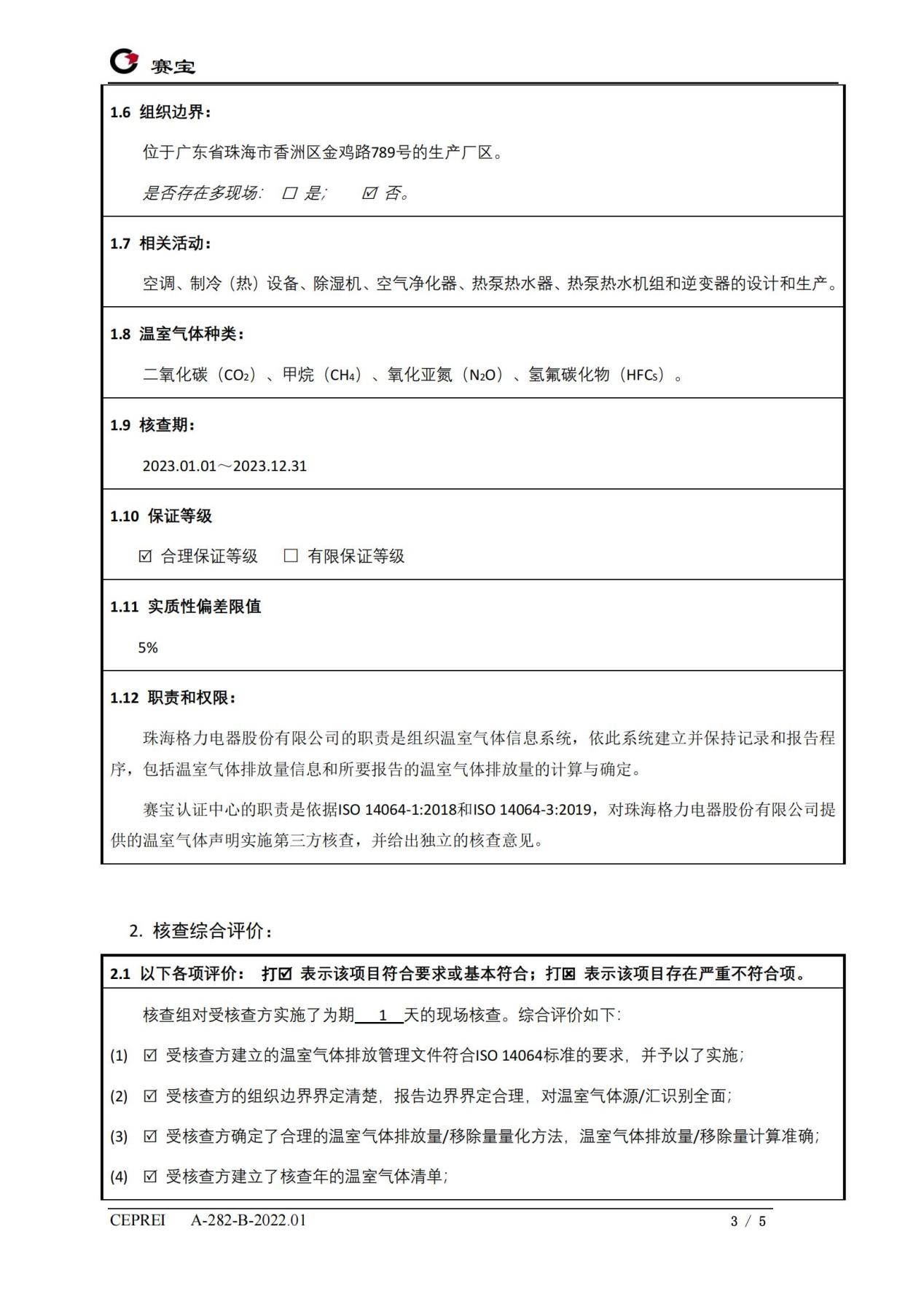
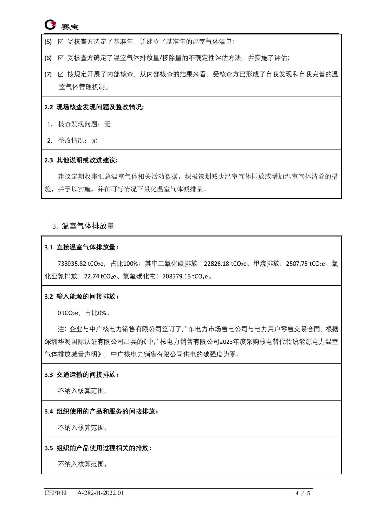
  经广州赛宝认证中心服务有限公司核查,珠海格力电器股份有限公司2023年度温室气体总排放量:733936吨二氧化碳当量。

  类别1:直接温室气体排放和清除量733935.82 吨二氧化碳当量

  类别2:输入能源的间接排放0吨二氧化碳当量详见广州赛宝认证中心服务有限公司出具的温室气体核查陈述及核查报告。

  报告内容如下:

  

  

  

  

  

  

  

查股网为非盈利性网站 本页为转载如有版权问题请联系 767871486@qq.comQQ:767871486
Copyright 2007-2025
www.chaguwang.cn 查股网