公司董事会议案竟然遭到多名董事分别投出反对票、弃权票?!
这一幕在刚刚完成董事会换届选举的珠海中富(000659)(000659)上演,并且,董事会上频频出现的分歧甚至可以拍成一部“连续剧”。
反对“无效”但还是要反对
近日,珠海中富就申请抵押贷款续贷一事召开董事会进行表决。
公司于2015年9月24日与鞍山银行签署了《流动资金借款合同》,期限为1年,借款利率按固定利率确定,年利率为6.9%。
自去年向银行申请续贷后,该笔贷款将于2022年9月22日到期。目前,该《借款合同》项下贷款余额不高于1.42亿元,珠海中富将向鞍山银行申请续贷一年,公司对该项贷款的担保相应延期。
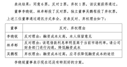
但在第十一届董事会2022年第二次会议上,董事李晓锐称,该笔借款融资成本太高,本人保留意见;林卓彬则表示,该笔借款利息率明显高于当前市场利率,请公司财务部门进行沟通,降低融资成本;而独立董事吴鹏程投了弃权票,理由是融资成本过高,应寻求降低融资成本的途径。
最后,续贷议案以同意6票,反对2票,弃权1票的结果获得通过。

查阅公司董事会决议不难发现,上述3位董事会成员的反对意向可谓“旗帜鲜明”——他们反对的议案包括但不限于《选举许仁硕为第十一届董事会董事长》《选举陈衔佩为第十一届董事会副董事长》《聘任严春永为公司总经理》。

不过,他们也有一致赞成的议案,比如《2022年半年度报告、2022年半年度报告摘要》《选举李晓锐为第十一届董事会副董事长》。可惜的是,后者遭到剩余6票反对,未获得审议通过。
值得注意的是,李晓锐持有公司第二大股东深圳市国青科技有限公司100%股权,李晓锐、林卓彬和吴鹏程正是由第二大股东国青科技提名,并在今年换届中首次进入董事会的人员。

两大股东背后角力
“站队”反对的背后,折射出的是珠海中富前两大股东角力的现实。
2018年8月,原控股股东捷安德因无法清偿到期债务,资不抵债,无人申请对其进行重整或者和解,被法院裁定破产,其所持珠海中富股份于2018年10月被司法拍卖,由国青科技以4.73亿元竞得;2019年5月,陕西新丝路“后来者居上”,通过连续在二级市场买入的方式,成为珠海中富第一大股东。
截至目前,陕西新丝路持股15.71%,国青科技持股11.39%,珠海中富仍无控股股东、无实际控制人。
尽管双方角力的真实意图尚未清晰,但如此针锋相对,难免给公众留下公司经营管理混乱的印象。
上一届董事会有3名成员对今年的董事会换届做出这样的评价:公司股东应尽量协商提起一个正常的方案,两个股东分别提名9位候选人,最终在18个候选人中进行选举的形式,无论是从市场形象还是公司治理,都不是一个合适的做法,希望他们协商进行,维护其他股东及中小股东的权益。
经营压力缠身已十余年
另一方面,仅仅就续贷议案一事,3位董事、独董的反对不无道理,毕竟,珠海中富债务压力高悬的局面多年来未曾缓解,不寻找新的解决办法,而一味续贷、展期,只会让资金压力越来越大。
从财务数据上看,2013年以来,公司资产负债率维持在60%以上,今年上半年末接近80%的高位;近5年,每年利息支出约花费1亿元。除了上述不高于1.42亿元的“短期借款”,公司还背负了以下两笔数目不小的债务。


2017年3月,公司与鞍山银行签署了《流动资金借款合同》,贷款额度为6.5亿元人民币,期限为2年。今年3月公司公告称,2019至2021年间,公司与鞍山银行陆续签订了数次展期合同。该《流动资金借款合同》项下贷款余额为5.6429亿元,并于3月29日到期,公司再次与鞍山银行签署《借款展期合同》,将该贷款展期一年,预计于2023年3月到期。
此外,2012年7月5日公司签订了《人民币20亿元中期流动资金银团贷款协议》,2015至2020年间,公司与银团陆续签订了数次修改协议,2021年9月,公司签订《修改协议七》将贷款期限延长18个月,预计2023年3月到期。
冰冻三尺非一日之寒,巨大的经营压力已经伴随珠海中富十余年。早在2007年10月,CVC斥16.5亿元重金收购珠海中富,成为第一大股东,收购价比中富净资产高出近两倍。CVC入主后,珠海中富前管理团队就遭到清洗,公司的生产经营似乎也遇到了瓶颈,资金压力逐年增大,2012年则出现上市以来首亏1.81亿元,2013年亏损额超10亿元。
2014年,捷安德从CVC手中接过珠海中富控制权。捷安德入主不久,公司相继出现债券兑付危机、大额资产减值导致巨亏。
由于经营不善,公司常年在退市的边缘徘徊。因2012年、2013年两个会计年度经审计的净利润连续为负值,2014年公司被实行退市风险警示;后又因?2015?年、2016?年两个会计年度经审计的净利润连续为负值,公司于2017年再度被实行退市风险警示。
昔日“亚洲PET饮料瓶王”辉煌不再
资料显示,珠海中富为广东省高新技术企业,是美国“可口可乐”“百事可乐”两大国际饮料公司在中国的灌装厂,以及国内名牌饮料厂家提供食品饮料容器包装,是目前中国生产设备最齐全、技术最先进、规模最大的PET瓶专业生产企业。早在1994年,公司被国务院发展研究中心评为中国最大的饮料瓶生产基地。
2022年上半年,由于疫情、物流等方面因素影响,珠海中富利润再度由盈转亏。此外,受国际原油价格影响,公司主要原料PET价格持续上涨,因原料价格上涨致使销售单价及销售成本同比上升,但原料价格上涨所增加的收入未能提升销售利润,影响销售毛利率。其中,饮料加工业务毛利率下滑9.89%,饮料包装制品毛利率下滑3.07%。
近年来公司业务不断向下游延伸,伴随着饮料代加工(OEM)业务的逐步壮大,进一步丰富公司的产品线。
有投资者在互动平台向公司提问:“公司近两年年报发展战略提出,在条件成熟时,推出自有品牌,从单纯的加工企业转为食品饮料提供商。陕西中富和长沙分公司是否已具备生产饮料的能力,公司什么时间推出自己的品牌的饮料?”
珠海中富回复称,推出自有品牌是一个长远的发展战略规划,不仅是具备生产饮料的能力就足够的,鉴于近年来疫情对快消品行业的影响,目前仍需等待条件和时机的成熟。
发展新的利润增长点固然需要“等风来”,但没有稳健、持续的经营管理,发展战略并不容易落地。如果董事会继续上演分歧闹剧,珠海中富想要重返辉煌,或许还需要些时日。