chaguwang.cn-查股网.中国
查股网.CN
上峰水泥(000672)内幕信息消息披露
 
个股最新内幕信息查询:    
 

上峰水泥拟向南方水泥购买原材料、租入资产及销售商品

http://www.chaguwang.cn  2026-01-28  上峰水泥内幕信息

来源 :数字水泥网2026-01-28

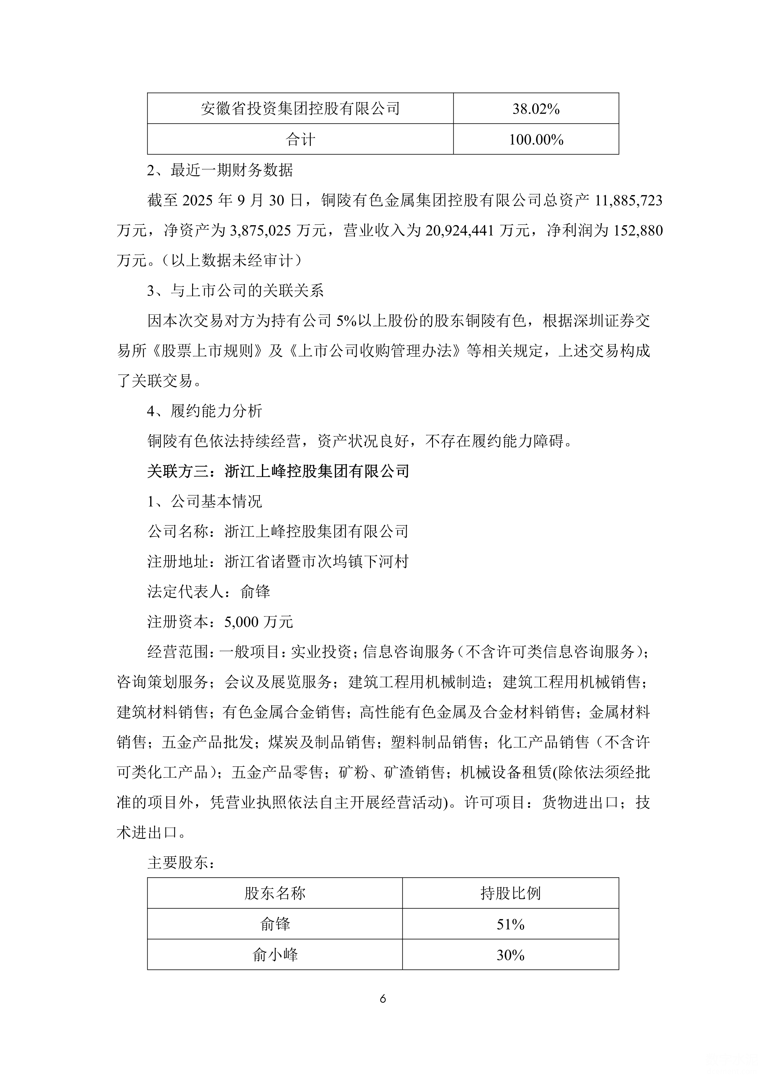
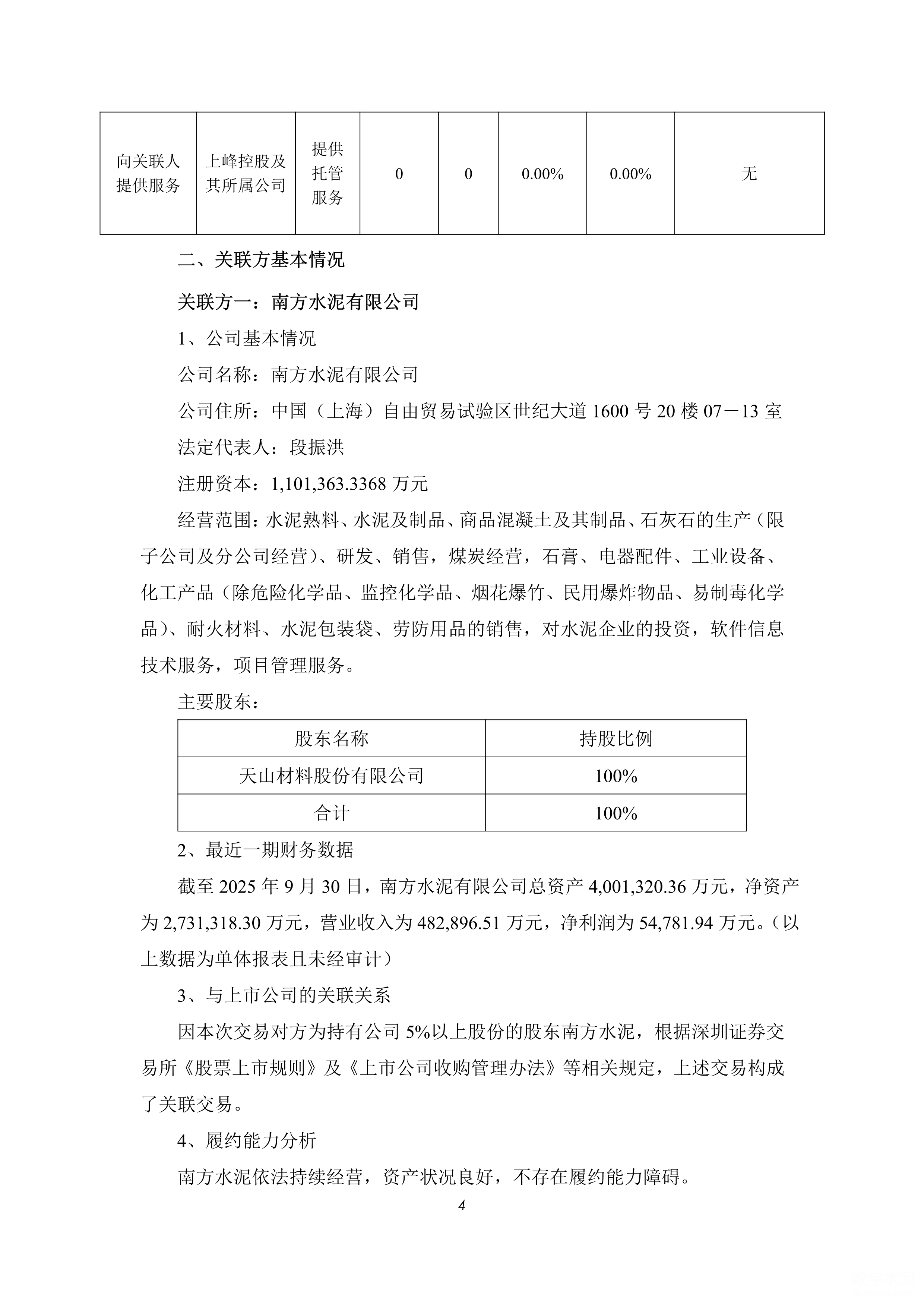
  2026年1月27日,上峰水泥发布《关于2026年度日常关联交易预计的公告》显示,公司全资子公司因生产经营需要,拟向公司5%以上股东南方水泥有限公司(以下简称“南方水泥”)及其所属公司购买原材料、租入资产及销售商品,其中,预计2026年度公司向南方水泥及其所属公司购买原材料的日常关联交易不超过4,980万元,2025年度同类交易实际发生金额为 3,479.88万元。预计2026年度公司向南方水泥及其所属公司租入资产的日常关联交易金额不超过6.6 万元,2025年度同类交易实际发生金额为 4.03 万元。预计 2026年度公司向南方水泥及其所属公司销售商品的日常关联交易金额不超过 60万元,2025年度同类交易实际发生金额为14.63 万元。

查股网为非盈利性网站 本页为转载如有版权问题请联系 767871486@qq.comQQ:767871486
Copyright 2007-2025
www.chaguwang.cn 查股网