来源 :中国经济网2022-11-25
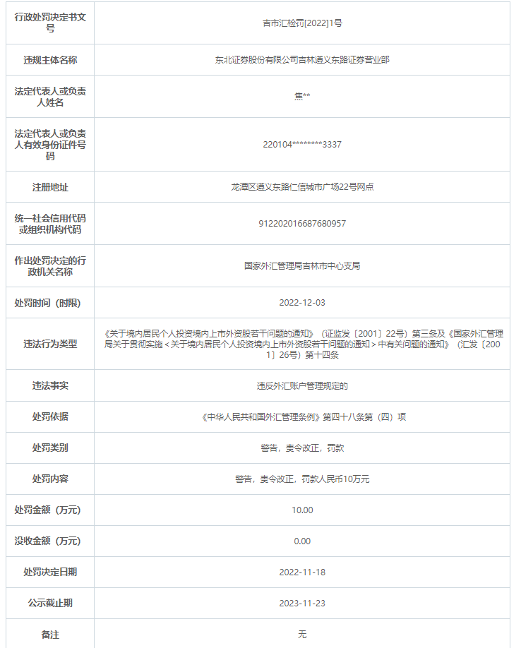
11月25日讯日前,国家外汇管理局吉林省分局网站公布的行政处罚决定书(吉市汇检罚[2022]1号)显示,东北证券股份有限公司(简称“东北证券”,000686.SZ)吉林遵义东路证券营业部存在违反外汇账户管理规定的违法事实。上述违法行为类型属于《关于境内居民个人投资境内上市外资股若干问题的通知》(证监发〔2001〕22号)第三条及《国家外汇管理局关于贯彻实施<关于境内居民个人投资境内上市外资股若干问题的通知>中有关问题的通知》(汇发〔2001〕26号)第十四条。
依据《中华人民共和国外汇管理条例》第四十八条第(四)项,国家外汇管理局吉林市中心支局对东北证券吉林遵义东路证券营业部警告,责令改正,罚款人民币10万元。
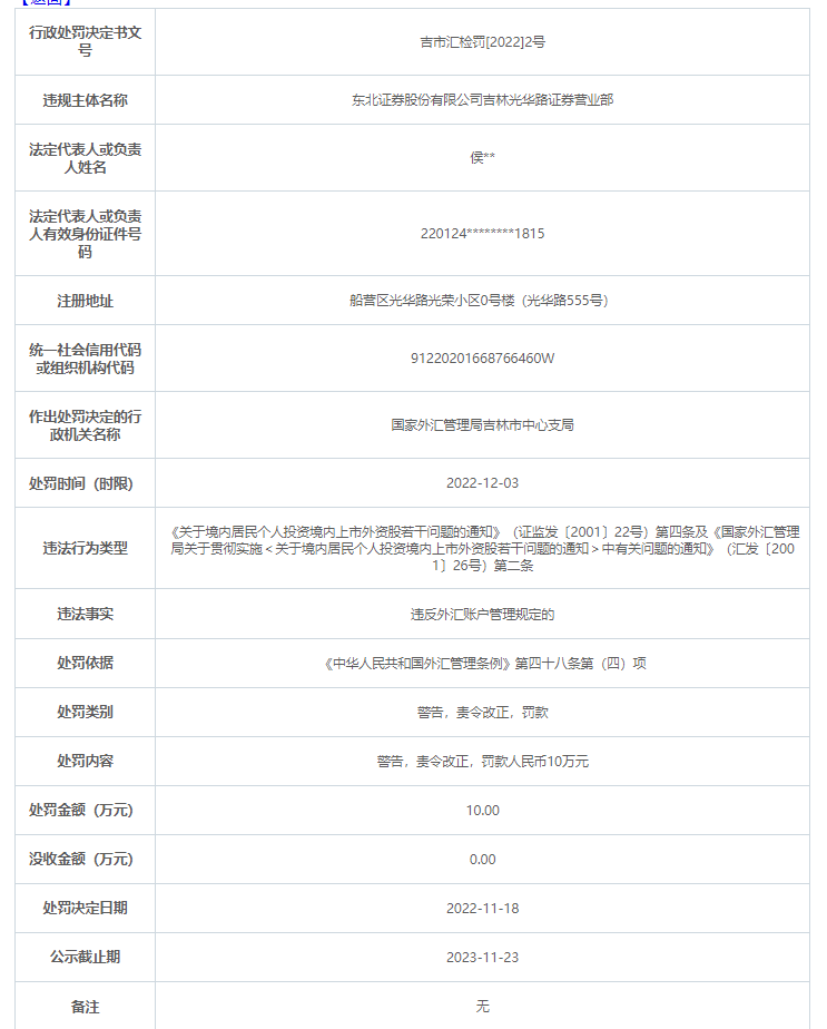
同日公布的行政处罚决定书(吉市汇检罚[2022]2号)显示,东北证券吉林光华路证券营业部存在违反外汇账户管理规定的违法事实。上述违法行为类型属于《关于境内居民个人投资境内上市外资股若干问题的通知》(证监发〔2001〕22号)第四条及《国家外汇管理局关于贯彻实施<关于境内居民个人投资境内上市外资股若干问题的通知>中有关问题的通知》(汇发〔2001〕26号)第二条。
依据《中华人民共和国外汇管理条例》第四十八条第(四)项,国家外汇管理局吉林市中心支局对东北证券吉林光华路证券营业部警告,责令改正,罚款人民币10万元。
官网显示,东北证券股份有限公司(以下简称“公司”)前身为吉林省证券公司。2007年8月27日,公司在深圳证券交易所挂牌上市,股票简称为“东北证券”,股票代码为000686。公司注册地为吉林省长春市,注册资本为23.40亿元。
《中华人民共和国外汇管理条例》第四十八条:境内机构违反外汇核销管理规定,伪造、涂改、出借、转让或者重复使用进出口核销单证的,或者未按规定办理核销手续的,由外汇管理机关给予警告,通报批评,没收违法所得,并处5万元以上30万元以下的罚款;构成犯罪的,依法追究刑事责任。
《关于境内居民个人投资境内上市外资股若干问题的通知》(证监发〔2001〕22号)第三条:经中国证监会批准经营B股业务和经国家外汇管理局批准经营外汇业务的证券公司和信托投资公司可以凭中国证监会核发的从事B股业务资格证书和国家外汇管理局核发的经营外汇业务许可证到所在地同一城市所有经批准经营外汇存款、汇款业务的境内商业银行或其分支机构开立B股保证金帐户;上述公司的分支机构可以凭加盖分支机构印章的总公司资格证书复印件和许可证复印件办理开户手续。证券公司和信托投资公司或其分支机构(以下简称“证券经营机构”)在一个境内商业银行只能开立一个B股保证金帐户,不得在同一境内商业银行开立一个以上的B股保证金帐户。证券经营机构应当在开户后三个工作日内将开户银行名称报所在地国家外汇管理局或其分支局(以下简称“外汇局”)备案,并通过所在地新闻媒体对外公布其开户情况。
《关于境内居民个人投资境内上市外资股若干问题的通知》(证监发〔2001〕22号)第四条:境内居民个人开立B股资金帐户和股票帐户,应当按照下列程序办理:
凭本人有效的身份证明文件到其原外汇存款银行将其现汇存款和外币现钞存款划入证券经营机构在同城、同行的B股保证金帐户,暂时不允许跨行或异地划转外汇资金。境内商业银行应当向境内居民个人出具进帐凭证,并向证券经营机构出具对帐单。
凭本人有效身份证明和本人进帐凭证到证券经营机构开立B股资金帐户,开立B股资金帐户的最低金额为等值1000美元。
凭B股资金帐户开户证明到该证券经营机构开立B股股票帐户。
以下为原文:
