作为山海关外唯一一家上市券商,东北证券近期有些焦灼,原因来自“银子”。
央行反洗钱处罚
一则来自“央妈”的公开行政处罚,点名了东北证券(000686.SZ)的违规行为。

据中国人民银行长春中心支行公示的行政处罚公告,东北证券因未按规定履行客户身份识别义务,被处以罚款51.86万元。时任东北证券交易风控条线总经理于彦,因对该违法行为负有责任,也被罚款2.03万元。两项相加,合计罚款53.89万元。

说起这位交易风控条线总经理,可是证券行业的老将。
伟海精英数据显示,于彦女士早年任职于亚洲证券,从事投资咨询业务。2005年,亚洲证券因挪用客户保证金被监管摘牌,由华泰证券接收。不过,她在华泰证券并未待太长时间。2008年5月,于彦女士登记执业于东北证券,2012年2月起在交易风控条线任职。
任职已有11年,并且担任部门领导,按说对识别客户身份颇有心得。这也难怪,监管会认定其负有责任。
新增借款披露
涉及到银子问题的,还有一项借款数据。
5月9日晚间,东北证券发布公告称,截至2023年4月30日,公司借款余额为281.78亿元,年内增加55.05亿元,累计新增借款占2022年末净资产(186.57亿元)比例为29.51%,超过20%。

据这份公告披露,新增借款主要来自两大方面:
一是债券余额。因公开发行次级债券和证券公司短期融资券增加,债券余额为239.50亿元,较2022年末增加35.00亿元。
二是其他借款。因收益权转让和转融资增加,其他借款余额为42.28亿元,较2022年末增加20.05 亿元。
东北证券表示,新增借款的筹集和使用均符合相关法律法规的规定,募集资金主要用于偿还公司到期债务、补充公司流动资金和支持公司融资融券业务等,以满足公司经营和发展需要,属于正常经营活动范围。目前,业务经营情况正常,上述新增借款事项未对公司经营情况和偿债能力产生重大不利影响。
年报现金流锐减
说到公司运营,行家查看了东北证券2022年报,整体表现乏善可陈。
全年营业收入50.77亿元,同比下降32.10%;归母净利润2.31亿元,同比降幅达85.78%。经营活动产生的现金流量为27.14亿元,同比下降37.02%。基本每股收益0.10元,同比下降85.51%;加权平均净资产收益率1.28%,同比减少8.09个百分点。

关于经营活动产生的现金流量与净利润存在差异的原因,东北证券表示,系受经纪业务客户保证金、回购业务、买卖交易性金融资产及融出资金等业务规模变动等因素的影响。而母公司数据显示,经营活动产生的现金净流量同比锐减92.81%。
行家查看了合并利润表,资管业务收入3.40亿元,同比激增65.40%。以利息净收入计算,信用业务收入2.59亿元,同比增长29.52%。经纪业务下降17.26%,揽收10.99亿元;投行业务收入削减55.01%,为1.70亿元。自营业务收入3.51亿元,锐减83.62%,主要来自交易性金融资产公允价值下降。

此外,东北证券营业外支出2021年仅为117万元,2022年高达3,775万元,同比增幅为3135.17%。
对这一惊人的数字,东北证券在注释中提及,主要系计提预计负债及对外捐赠增加所致。
这是什么情况?行家查看了“或有事项”章节,其中提及因在豫金刚石2016年非公开发行项目中涉嫌未勤勉尽责,出具的文件存在虚假记载、误导性称述或重大遗漏,证监会于今年2月对东北证券立案。可能是为应对后续投资者索赔事项,东北证券对此确认预计负债2200万元。

重大涉诉事项
金额重大的事项,还不止这些。
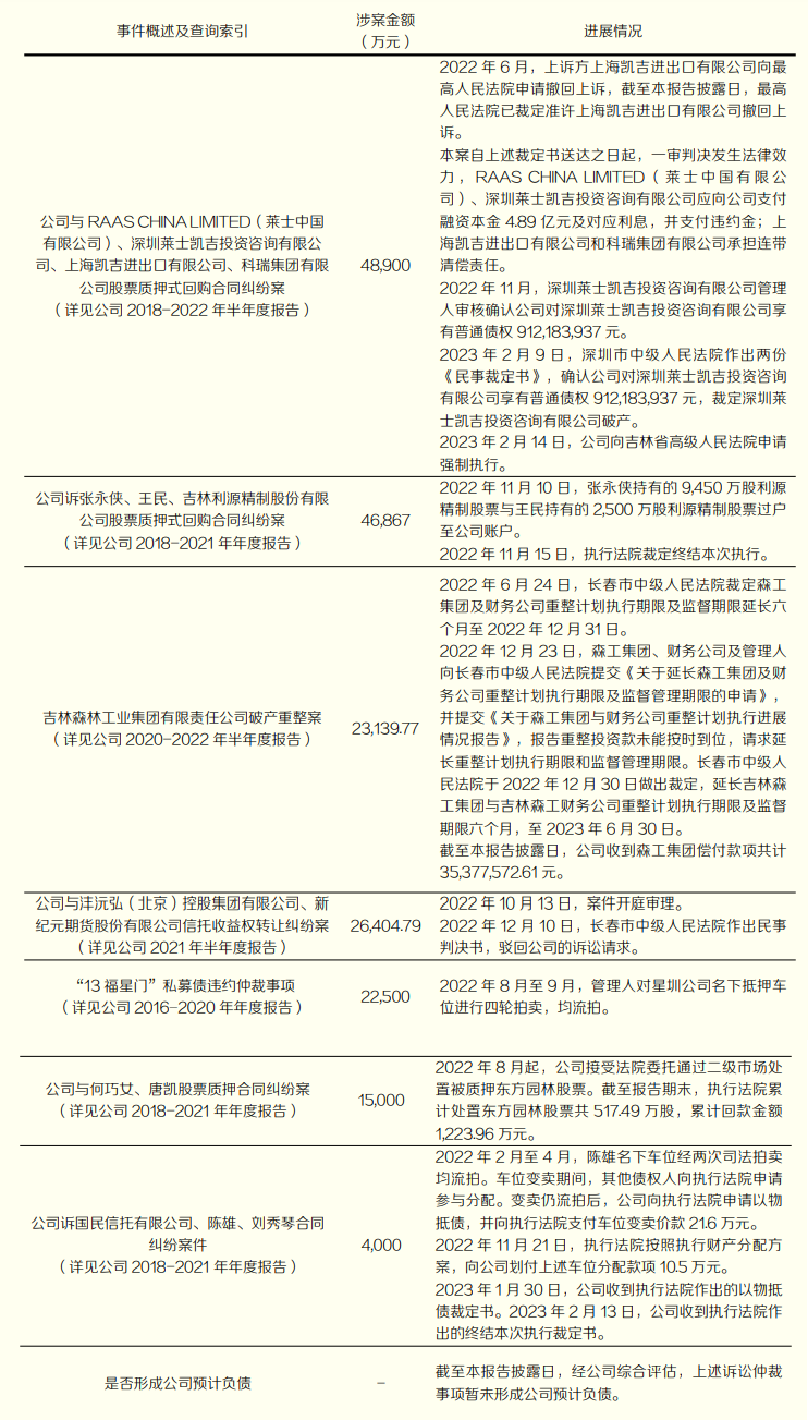
2022年报披露了两项资产减值:因诉莱士中国有限公司、深圳莱士凯吉投资咨询有限公司、黄凯、上海凯吉进出口有限公司、科瑞集团有限公司等股质纠纷案,东北证券计提减值准备10,486.43万元。因诉张永侠、王民、吉林利源精制股份有限公司(简称:利源精制)股质纠纷案,计提减值准备16,995.92万元。
报告期内,东北证券披露了7起重大诉讼的进展,涉诉金额合计18.68亿元,暂未形成预计负债。

而未达到重大诉讼披露标准的其他诉讼事项,涉案总金额约1.72亿元。
频收监管罚单
如果说,股质业务的纠纷可能是因为“时运不济”“非战之罪”。然而,东北证券还有为数不少的监管处罚,涉及内控合规问题。
2022年报披露了多份监管罚单,包括基金销售、财务数据,代客交易、无证开业,外汇违规等。

要知道,东北证券在2022年报中多次提及风控合规事项。
东北证券称,公司秉承“健全、合理、制衡、独立”的经营原则,持续构建和完善合规风控管理体系、资本管理体系、营运管理体系、信息管理体系、人力资源管理体系、财务管理体系等多元共建的后台管理支持和管控体系。
下一步还将牢筑“底线”思维,推动实质性合规理念落地,以管控业务风险为主线,提升数字化风控能力,加强内控部门间协同补位,提高合规管理有效性和全面风险管理水平,实现内控持续进阶。
言犹在耳,近期落地的合规处罚,可能会让这家券商“难堪”。
合规投入不菲
另一方面,东北证券对合规投入不菲。2022年,公司合规风控投入总额为10,482.05万元。
行家查看了高管列表,东北证券合规总监王爱宾先生的薪酬为152.18万元,仅次于董事长李福春先生,在主要高管中位列第二。

公开信息显示,王爱宾生于1977年,曾任河南省焦作市中级人民法院助理审判员;中国证券业协会执业标准工作委员会高级主办、证券纠纷调解中心副主任、创新支持部部门负责人;华林证券合规总监、首席风险官、董事会秘书。现任东北证券党委委员、合规总监,东证融汇规总监。他同时兼任中国证券业协会合规管理与廉洁从业委员会委员,吉林省证券业协会监事会监事,上海仲裁委员会仲裁员,北京金融服务法学会理事等职。
首席风险官薛金艳女士,则是中证协风险管理委员会委员。她曾任中准会计师事务所部门经理;东北证券财务部副总经理、合规风险管理部总经理、职工监事等职。目前薛女士任东北证券首席风险官、风险管理总部总经理,东证融通董事,东证融达董事,东证融汇首席风险官,渤海期货监事会主席。
高管的监管背景,对东北证券的风控合规,是否能起到更大的作用呢?