chaguwang.cn-查股网.中国
查股网.CN
中信特钢(000708)内幕信息消息披露
个股最新内幕信息查询:
返回查股网主页
收藏查股网(Ctrl+D键)
中信特钢分时资金
中信特钢日线资金
大盘分时DDX数据
大盘历史DDX(日线图)
基本面选股系统
主力资金流向统计
Level-2指标龙虎榜
DDX综合选股(V1)
DDX综合选股(V2)
DDX选股决策(实时)
板块资金流向(实时)
热点板块概念股票
中信特钢研究报告
中信特钢价值分析
中信特钢概念题材
中信特钢内幕消息
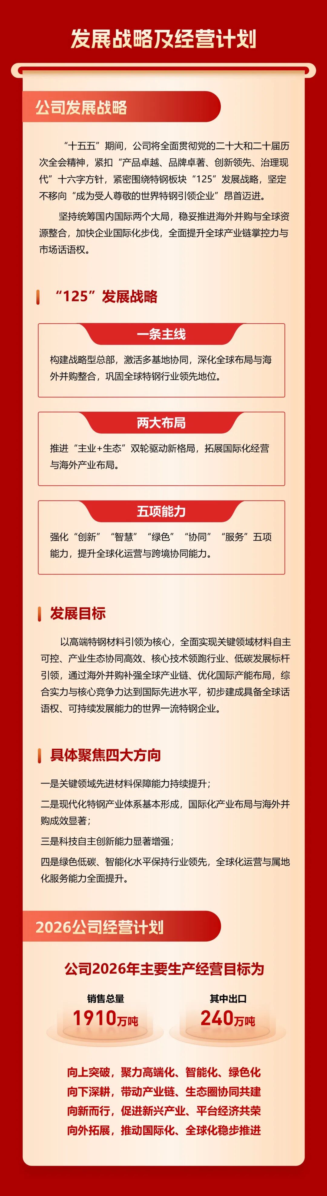
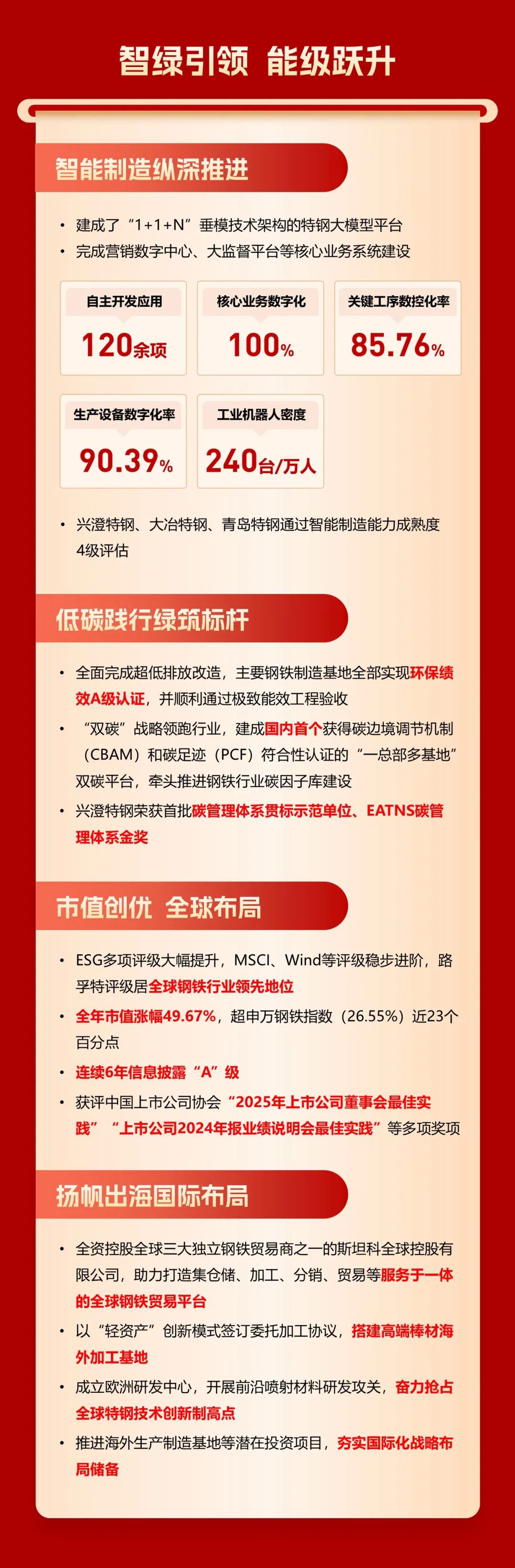
一图读懂!中信特钢2025年度报告
http://www.chaguwang.cn
2026-03-17
中信特钢内幕信息
来源 :中信泰富特钢集团
2026-03-17
有问题请联系
767871486@qq.com
商务合作广告联系
QQ:767871486
Copyright 2007-2026
www.chaguwang.cn
查股网