一桩超期一年仍未履行的业绩承诺,近日引来监管关注。
6月16日,从黑龙江证监局获悉,因未按约定履行业绩补偿承诺,黑龙江证监局对天津北方创业市政工程集团有限公司(以下简称北方市政)、天津北控工程管理咨询有限公司(以下简称北控工程)、高学刚、高作宾、高学强、高作明、杨春丽(上述七方以下合称为补偿义务人)出具了警示函。
对赌协议随股权转让一并转移
此次收到警示函,缘起京蓝科技(000711)的股权流转。
经天眼查股权穿透显示,北方市政与北控工程实际控制人均为高学刚及其一致行动人(包括:高作宾、高学强、高作明、杨春丽)。此外,北控工程是京蓝科技第八大股东,持有2260.32万股份,占比2.21%。
2017年,京蓝科技向北方市政、高学刚及其一致行动人等55方发行股份及支付现金,购买了京蓝北方园林(天津)有限公司(前身为天津市北方创业园林股份有限公司,以下简称北方园林)90.11%的股份,并和北方市政、高学刚及其一致行动人约定,北方园林2016-2019年度累计扣非净利润不低于4.23亿元,2017-2019年度累计经营性现金流不低于1.74亿元。若未完成应优先以股份补偿,不足部分以现金补偿。
通过上述重大资产重组,北方市政取得京蓝科技1883.60万股股份,占比2.58%,跃居第八大股东。后来因内部结构调整,北方市政将其所持有的2.58%的京蓝科技股份转让给北控工程,连带业绩承诺也一并转移。

未完成业绩对赌“双函”齐发
将北方园林纳入麾下后,该子公司主要承接京蓝科技的生态环境业务板块,涵盖园林绿化全产业链,提供园林工程施工、园林景观设计、绿化养护及苗木种植与销售等产品和服务等。
但受2019年度宏观经济形势以及金融环境变化的影响,北方园林放缓、终止了部分项目的实施,营业收入减少,利润大幅下降,京蓝科技对北方园林应收账款、存货等项目计提了大额减值。承诺期满时,北方园林累计扣非净利润亏损-3.90亿元,累计经营性现金流流出3.36亿元,即业绩承诺未完成,补偿义务人应补偿京蓝科技6412.55万股股份及7.21亿元现金。
因补偿义务人超期未履行,2019年12月,京蓝科技向北京市第三中级人民法院起诉,2021年3月补偿义务人被判决履行补偿义务。截至目前,京蓝科技表示,补偿义务人未进行任何补偿,完全未按照前述判决结果执行。
基于上述事由,黑龙江证监局认定,高学刚等补偿义务人未按约定履行业绩补偿承诺,违反有关规定,决定对其采取出具警示函的行政监管措施,并计入证券期货市场诚信档案。补偿义务人应当在收到决定书之日起30日内,向黑龙江证监局提交书面整改报告。
而在黑龙江证监局开出警示函的同天,6月16日,由于高学刚等补偿义务人未完成业绩补偿等11方面事宜,深交所亦对京蓝科技下发问询函,要求其结合补偿义务人截至目前应补偿现金及股份数量情况、补偿能力及意愿等,分析说明相关补偿的可收回性、京蓝科技已采取及拟采取的相关措施、相关补偿工作的进展情况等。
股东变“老赖”并被通缉追偿难度大
被卷入本次业绩承诺纠纷的北方市政,可谓是“高风险体”。
经天眼查查询,北方市政共涉276起法律诉讼,身份为被告/被上诉人的案件金额累计7.58亿元,身份为原告/上诉人的案件金额累计2000万元。
执行和限制方面,北方市政31次被列为被执行人,被执行总金额8.47亿元;17次被列为失信被执行人,连同法定代表人高学刚共40次被限制高消费。此外,旗下多家子公司股权被冻结。
行政处罚方面,北方市政3次收到天津市滨海新区水务局、天津市生态环境局、天津市税务局等开出的罚单,并被处以不同金额罚款。
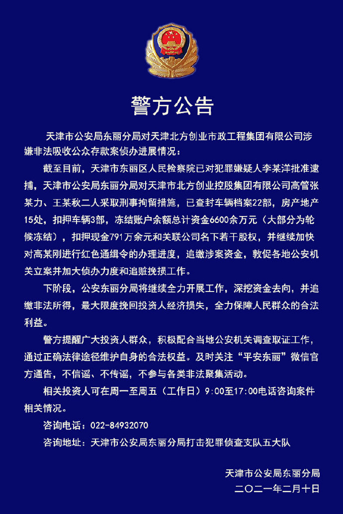
值得注意的是,涉嫌非法吸收公众存款,天津市公安局东丽分局2020年1月依法对北方市政立案侦查。2021年2月最新进展显示,北方市政被冻结6600万余元、扣押现金791万余元,多名高管被批捕或刑拘,对法定代表人高学刚的红色通缉令正在办理,高学刚正是本次补偿义务人之一。

天津市公安局东丽分局2021年2月公告
虱多不痒,债多不愁。虽然黑龙江证监局已出具警示函,但什么时候高学刚等补偿义务人才能履行业绩补偿?多方承压之下,恐是遥遥无期。
对此,京蓝科技在公告中表示,将继续运用法律手段要求高学刚等补偿义务人进行补偿,以维护公司和全体股东的利益。
截至6月17日,京蓝科技报收2.54元/股,跌1.93%,市值26亿元。