来源 :新浪财经2025-09-18
9月12日,锦龙股份(000712)发布公告称,控股股东东莞市新世纪科教拓展有限公司(下称“新世纪公司”)持有的3000万股公司股份将于10月12-13日被重庆市第五中级人民法院司法拍卖;即便全部成交过户,新世纪仍持有1.46亿股(16.29%),控股权与实控人不变;依法过户后的股份6个月内不得交易。

年内第三次拍卖
Choice显示,新世纪公司当前为锦龙股份的第一大股东,持股19.64%;实际控制人为杨志茂,其与一致行动人新世纪公司、配偶朱凤廉合计持股38.41%,均存在股权质押的情况。此外,前十大股东还包括中国中信金融资产管理股份有限公司海南省分公司(4.13%)、香港中央结算有限公司(1.20%)及多名自然人。

《财中社》发现,这并非锦龙股份股东所持的股份今年以来首次被拍卖,此前分别在2-4月和8月进行过两次拍卖。
2月18日至19日,新世纪所持200万股以2439.72万元成交,但杨志茂所持6030万股无人出价流拍。4月24日至25日,其所持3030万股由3名自然人以起拍价竞得,另外3000万股再次流拍,若当时全部过户,杨志茂直接持股降至4.02%,但其通过新世纪的间接控制并未改变。
7月7日至8日,淘宝司法拍卖网站显示,新世纪公司持股被拍卖3500万股,结果流拍。8月25日至26日,广州市天河区法院对这3500万股进行再次拍卖,最终6名自然人分别竞得,并于9月9日完成过户,新世纪持股由23.55%降至19.64%。
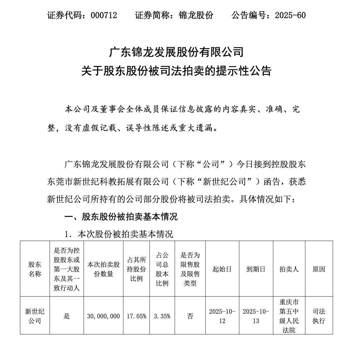
而本次拟于10月12日至13日进行的拍卖则是年内第三次,由重庆市第五中院执行,对3000万股进行法拍;公司提示若全部成交,新世纪仍为控股股东、实控人不变,且过户后6个月内不得交易。平台展示价按“起拍前20个交易日收盘均价下浮30%”测算,每300万股展示价约3138.45万元,对应约10.46元/股(最终起拍价以调整后为准),而锦龙股份9月18日收于14.13元/股。
控股股东深陷债务危机
多次股份拍卖的背后,是新世纪公司年内多次身陷债务纠纷中,《财中社》统计发现,这三次拍卖分别涉及两条债务链。
其一是“中信金融资产”项下融资未清偿。新世纪公司曾与中国中信金融资产管理股份有限公司广东分公司就相关融资办理具有强制执行效力的公证债权文书;杨志茂等为融资保证人,最终因未如期清偿,由此引发了2-4月和7-8月的两次拍卖。值得一提的是,早在2024年10月28日,公司就曾发布公告,广州市中级人民法院、上海市浦东新区人民法院、广州市天河区人民法院共冻结了新世纪公司4100万股,其中就包括前两次拍卖中新世纪公司所持股份。

其二是与重庆国际信托的融资纠纷。新世纪与其签署的融资亦办理了公证债权文书,因未按期偿还,重庆市第五中级人民法院在2024年8月29日对相关股份冻结并进入执行程序,这正是10月12-13日拟拍3000万股的法律基础。

根据公司年报测算,新世纪及一致行动人最近一年逾期/涉诉金额约20.6亿元,正通过处置资产化解,这也是今年多轮股权处置与法拍高频出现的底层原因。
质押冻结与风险传导
除了上述涉及到司法拍卖的纠纷外,新世纪公司还存在一单执行案件。9月12日,新世纪公司被广东省东莞市中级人民法院立案执行,执行标的约为6.56亿元。

截至9月简式权益变动披露,新世纪持有1.76亿股中,近1.71亿股已质押、近6251万股冻结;杨志茂持有3600万股,其中3550万股被质押、3050万股被冻结;朱凤廉持有1.32亿股,其中1.25亿股被质押、7621万股被冻结。
虽然公司表示,控股权短期内处于稳定,股权拍卖均“不影响经营管理,控股股东与实控人不变”,但控股股东持股比例持续下行,控制权的“安全边际”实则在收窄。而且,锦龙股份也出现了借款纠纷未清偿的情况,风险进一步向子公司传导。今年3月,因借款纠纷未清偿,其持有的中山证券3.71%注册资本、东莞证券8.8%注册资本被法院冻结;此前公司还推动转让东莞证券20%股权(待批)并预挂牌转让中山证券67.78%股权,意在回笼资金。
2024年,锦龙股份营收6.63亿元、亏损收窄;东莞证券与中山证券2024年业绩同向改善,为母公司现金流与估值提供“缓冲”,但高负债与诉讼仍是上层结构性的约束。