chaguwang.cn-查股网.中国
查股网.CN
湖南发展(000722)内幕信息消息披露
 
个股最新内幕信息查询:    
 

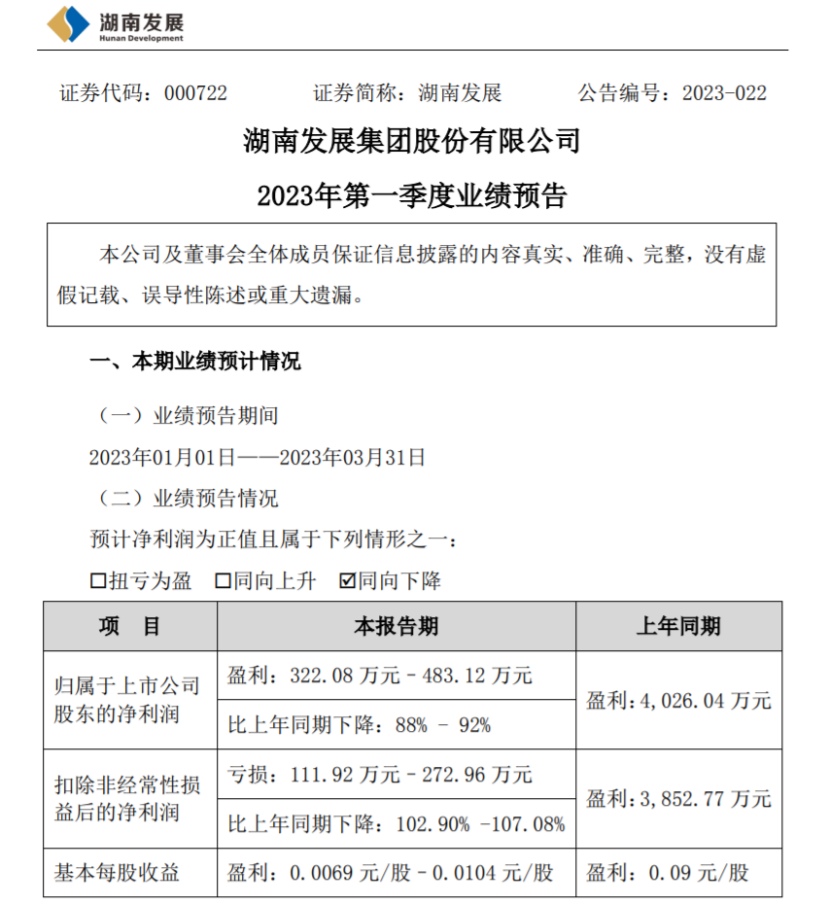
湖南发展2023年一季度预计净利322.08万-483.12万 控股及参股电站发电量、砂石销量均减少

http://www.chaguwang.cn  2023-04-14  湖南发展内幕信息

来源 :挖贝网2023-04-14

  挖贝网4月14日,湖南发展(000722)近日发布2023年度第一季度业绩预告,报告期内归属于上市公司股东的净利润322.08万元-483.12万元,比上年同期下降88%-92%;基本每股收益0.0069元/股-0.0104元/股。

  image.png

  本报告期业绩变动主要系受极端天气等因素影响,公司控股及参股电站发电量、砂石销量均较上期有所减少所致。

  挖贝网资料显示,湖南发展以清洁能源、医养健康、自然资源开发为三大支柱产业,股权投资为补充。

有问题请联系 767871486@qq.com 商务合作广告联系 QQ:767871486
www.chaguwang.cn 查股网