来源 :风芒能源2025-06-25
风芒能源获悉,6月25日,湖南发展集团股份有限公司(简称:湖南发展,证券代码:000722)发布公告称,将变更公司名称。
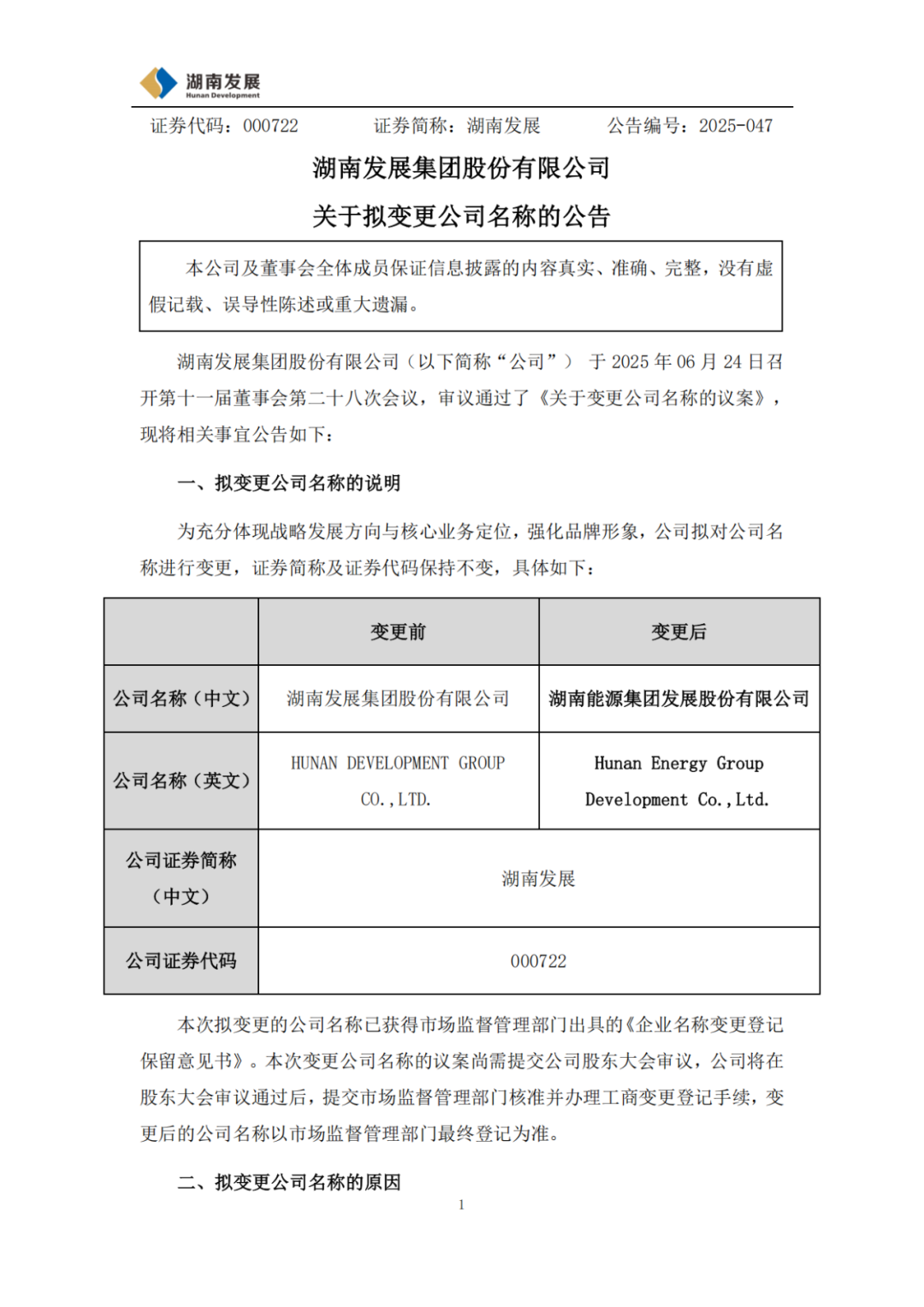
公告显示,为充分体现战略发展方向与核心业务定位,强化品牌形象,湖南发展拟对公司名称进行变更,证券简称及证券代码保持不变,具体如下:

湖南发展在公告中指出了其变更公司名称的原因是,其将聚焦能源核心主业定位,重点围绕新能源项目开发建设和能源产业并购开展投资布局。具体而言:
根据《湖南省国资委关于湖南发展集团股份有限公司股权无偿划转有关事项的通知》(湘国资产权〔2022〕155号),湖南发展资产管理集团有限公司(以下简称“发展集团”)与湖南湘投控股集团有限公司(后更名为“湖南能源集团有限公司”,以下简称“湖南能源集团”)于2022年09月09日签署了《股份无偿划转协议》,发展集团持有的公司44.99%股权(208,833,642股)无偿划转至湖南能源集团。上述国有股权无偿划转事项于2023年01月13日完成证券过户登记手续,公司控股股东由发展集团变更为湖南能源集团,实际控制人未发生变化,仍为湖南省国资委。根据湖南省国资委“主业归位、产业归核、资产归集”的改革方向,近年来,湖南发展积极推进产业结构优化调整,相继清算注销湖南康乃馨养老研究院有限公司、转让原控股子公司湖南发展集团养老产业有限公司股权。
立足新发展阶段,湖南发展将聚焦能源核心主业定位,重点围绕新能源项目开发建设和能源产业并购开展投资布局,驱动公司高质量发展。结合战略布局及业务发展的实际需要,公司拟对名称进行变更,变更后的公司名称与公司主营业务相匹配。
详情见下:

