来源 :国际煤炭网2024-04-02
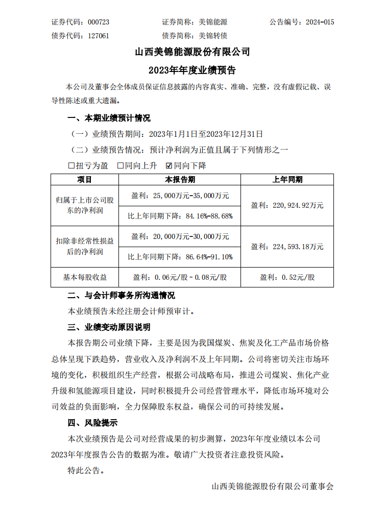
近日,山西美锦能源发布2023年业绩预告,显示公司盈利同比大幅下滑。预计归属于上市公司股东的净利润在2.5亿至3.5亿元之间,同比下降84.16%至88.68%;扣除非经常性损益后的净利润在2亿至3亿元之间,同比下降86.64%至91.10%。基本每股收益盈利在0.06元/股至0.08元/股之间。
业绩下降,主要是因为我国煤炭、焦炭及化工产品市场价格总体呈现下跌趋势,营业收入及净利润不及上年同期。公司将密切关注市场环境的变化,积极组织生产经营,根据公司战略布局,推进公司煤炭、焦化产业升级和氢能源项目建设,同时积极提升公司经营管理水平,降低市场环境对公司效益的负面影响,全力保障股东权益,确保公司的可持续发展。
原公告如下:
