来源 :中华网2022-02-07
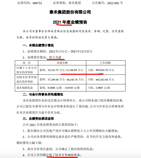
泰禾集团股份有限公司(简称:泰禾集团,000732.SZ)披露2021年度业绩预告称,报告期内,公司归属于上市公司股东的净利润为盈利1.01亿元–1.32亿元,而2020年则为亏损49.99亿元,预计由亏转盈;扣除非经常性损益后的利润盈利3.72亿元–4.83亿元;基本每股收益盈利0.0408元/股–0.0530元/股。

对于业绩变动原因,公告中泰禾集团称,报告期内公司房地产项目可确认销售收入与上年同期相比大幅增加;公司对各类费用和固定成本进行严格管控,在节约开支方面有所成效,期间费用大幅下降;部分合作项目盈利,公司确认了相应的投资收益;公司2020年同期计提了较多存货减值准备;公司2021年度非经常性损益的金额主要是投资性房地产公允价值变动产生的收益,以及对处于执行阶段的法律诉讼案件计提损失后的净影响。
同日,泰禾集团发布关于重大诉讼的进展公告称,因金融借款纠纷事项,中原信托有限公司向河南省郑州市中级人民法院对泰禾集团及子公司郑州泰禾运成置业有限公司等相关当事人提起了诉讼,其中涉及本金9.57亿元及相关利息、罚息、违约金等,并于近日郑州中院已通过公开网络司法拍卖被执行人资产。

公告显示,2020年11月9日,郑州中院就中原信托与郑州泰禾运成的金融借款纠纷事项作出了一审判决。2020年12月1日,郑州泰禾运成向河南省高级人民法院提起了上诉,请求降低利息、罚息及违约金的计算标准。2021年3月29日,河南省高级人民法院判决驳回上诉,维持原判。2021年4月30日,郑州中院出具《执行通知书》,责令郑州泰禾运成等相关被执行人履行一审判决书确定的相关义务。
于近日,公司收到郑州中院送达的《执行裁定书》,郑州中院已通过公开网络司法拍卖被执行人之一即公司子公司河南嘉智置业有限公司名下位于郑州市鸿宝南路南、姚店堤西路东的豫(2017)郑州市不动产权第0125580土地及其地上地下附属物,拍卖成交价格为6.22亿元。拍卖所得将优先用于偿还郑州泰禾运成对中原信托的欠款。
截至目前,上述资产尚未完成过户登记手续,且因泰禾集团对本次拍卖程序存在异议,已向河南省高级人民法院提起执行复议。