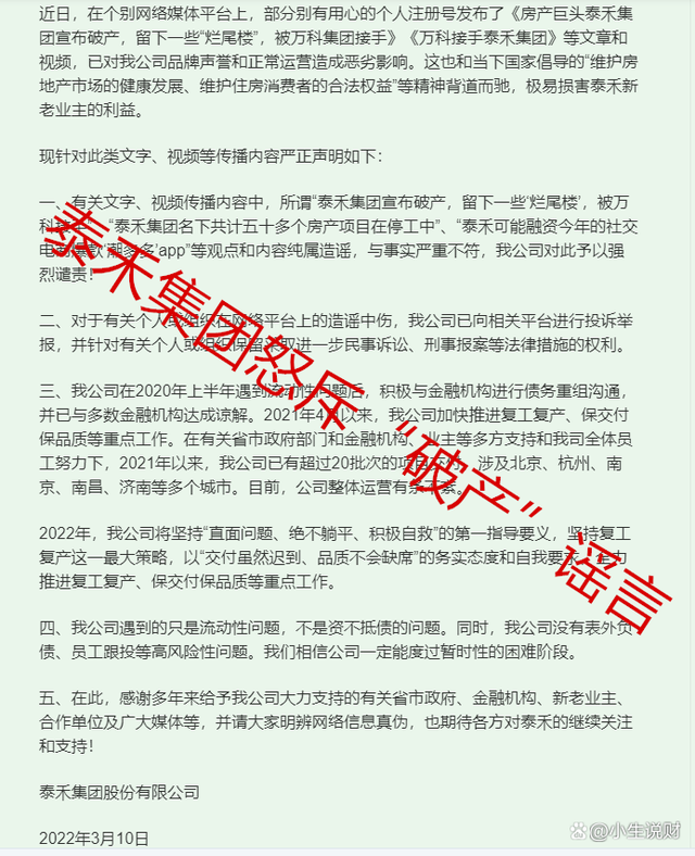
最近几年以来,各大房地产企业发布了自己的收支情况,总体来看在降杠杆、减负债的行业大背景之下,有的企业做得还不错,有些公司却遭遇了翻车。而之前网上纷纷传言泰禾集团负债高达460亿,集团运营流动性资金趋紧,旗下多个项目停工等不实信息。不过泰禾也坦承了集团遇到暂时的困难,会直面问题,绝不躺平。

国家很早就提出了“房子是用来住的,不是用来炒的。”随后也出台了许多相关的限涨政策,以及防止炒房的手段。但是房价还是在不断地上涨,刺激了短期的经济发展。
虽然我们知道了泰禾集团并没有破产,但确确实实面临着困难,这几年房地产企业亏损的信息接踵而来,从恒大到如今的泰禾,让人替这些房产企业感到担忧。以前大家都觉得房地产行业这么赚钱,怎么可能会出现亏损的问题呢?

一、房地产行业的现况
自从2018年以来,泰禾重新投入了几个新楼盘开始动工,但是这却并没有给公司带来好转的迹象,整个集团还是笼罩在破产重组的阴影中。在2021年上半年中,泰禾集团的总营业收入仅仅只有6.62亿元人民币,和2020年上半年相比整整下降了73%。而泰禾公司的净利润收入为负8.52亿元人民币。
2021年的下半年中,在土地储备层面,由于公司在上半年并没有新的土地储备扩张,以至于泰禾名下土地储备面积有1290万㎡,建筑总面积达到3240万㎡,剩余可开发建筑面积才不到924万平方米。

截止到2022年3月10日,泰禾集团共有被执行人信息22项、失信信息13项、限制高消费信息26项,被执行总金额为154.84亿。业绩差,债务压力又大,面对如此困难重重的境遇,从目前看来,泰禾集团好像没有什么好的办法。
只能一边沟通协调与债权人不断的拖延时间,以用来缓和局势,另一边想办法吸引投资缓和公司现状。他们自己的官方解释是,泰禾是因为受到房地产的调控政策影响,还有融资环境收紧变差的因素,使公司的房地产行业进度滞后。

长时间以来,泰禾集团都是在高杠杆、高负债的模式下发展运行,随着近年来融资监督管理的收紧、行业业降温,公司遭遇的难题就变的愈发严重。
从泰禾这几年来的表现来看,它的运行情况不容乐观,各个核心业务都呈财务下跌趋势,而且下跌的幅度还很大。再加上公司的负债不断累积,土地资源的储备也在不断减少,公司旗下的许多业务也正处于停滞状态。

根据一些媒体的统计报道显示,在2021年中泰禾有大约70个项目正在开工中,其中长三角地区有14个项目,而只有开工特别早的3个项目处于完结状态。由此可见,泰禾集团在工程推进的进度上可谓是十分缓慢,这不仅让公司在经营愈发困难的同时,更为业主的维权埋下了隐患。

二、泰禾集团创始人—黄其森
1965年黄其森在福建出生,本科毕业的他如果能老老实实在家乡的银行上班,论资历熬到现在的话应该也能当个行长了,但黄其森志不在此。
清华大学毕业的他,比其他人更具有睿智的眼光,在银行待了几年的他决定自己创业。但要干什么才好呢?1996年黄其森31岁,创办的泰禾集团在他的老家成立了,在人人都下海经商的年代,黄其森的泰禾并不显眼。为了打下良好的信誉,他对自己团队定下了规定,不论多小的项目都要精益求精,要当成大项目来做。

黄其森的独特的工作模式以及想法自然引起了行业内的关注讨论,不过他本人从来不在乎,他始终认为做生意的第一步就是要让别人相信自己,这是一种潜在的宣传。2002年随着自己的生意越来越好,他就带领团队从南方来到了北方,想要在北京城里再闯下一番天地。
四九城里的富贵人家可不少,泰禾集团推出的房地产一下吸引了北京人的目光,原来最多一两万一平的房子,这下一下卖到了十多万一平。别看现在有些地方的房子才一万多出头,但在那个时期北京城的别墅竟然能如此高的价格,从此泰禾集团的名字一炮而红,从一个不出名的地方企业,一下变成了全国知名品牌。

2007年房地产市场打得火热,许多人就动了心思,都想来这个行业分一杯羹,黄其森在这个时候就有了目标的转变,他想让企业做的更大,就需要更大的资本。黄其森孤注一掷拿出了将近24亿的资金,将它们全部注入福建三农。
他想到用这样的方法来助力泰禾集团上市。成功是留给有想法的人,他的努力也是自己取得了成功,随后他的心就更加地向往广阔之地,事业越来越大,再资金上的投入也越来越多。

在之后一段时间里房地产陷入低迷,而黄其森却凭借着他独特的眼光与能力创下了1380亿元的年收入,让业界的人都对他为之惊叹感到佩服。人们最常熟知的房地产商只有恒大和碧桂园,但和这两者比起来泰禾集团也不容小觑。

三、泰禾的困境
天有不测风云,事情的两面性总是翻转得如此之快,就像当事物发展达到一个高度时,必然会跌落下来,不过任谁也没有想到的是,房地产的不景气会来的这么快,或者说泰禾集团的寒冬这么快就到来了。
在2021年泰禾集团营收急剧下跌,只有6.6亿元,而亏损却将近大约8.5亿元,现在的泰禾集团负债率极高,被执行总金额为154.84亿。曾有消息称,万达将接手泰禾集团,泰禾集团有望重组,但是万科表示这个消息不属实,而泰禾集团近日也是回应了关于所谓的集团破产的消息,发出声明怒斥纯属谣言,同时表示公司将会尽快复工。
