报告摘要
普洛药业作为从原料药向CDMO乃至制剂综合发展的龙头,借助原料药基础,以全球视野谋划推进科技创新,大力发展全球领先的品药研发生产服务平台,以高品质服务持续打造全球CDMO服务商典范。
原料药业务稳中有进,新品种布局增强竞争力
普洛药业是国内老牌原料药头部企业,头孢克肟、盐酸安非他酮、阿莫西林侧链系列等具有市场主导地位。2024年11月4日,普洛药业正式成立医美及化妆品原料事业部,以合成生物学、化学合成、多肽等技术研发平台为支撑,持续发力医美及化妆品产业链上游。
制剂业务持续优化,带动管线稳定放量
截至2023年底,公司现有制剂品种120多个,产业链完善(以自产原料为主)、剂型齐全、涉及治疗领域广泛;拥有院内和院外销售队伍150余人,全渠道覆盖。与此同时,制剂业务加快推进“多品种”发展策略,已立项25个新项目并在持续新增中,涉及抗感染类、心脑血管类、中枢神经系统类、化痰利胆类等多个领域。
CDMO业务营收利润双增长,项目结构不断优化
公司早期以CMO业务为主,近几年,随着研发、制造、体系保障等综合能力的大幅提升,项目数、客户数持续保持快速增长,形成了良好的漏斗形状态。2024H1,公司报价项目731个,同比增长51%;进行中项目876个,同比增长44%,其中,商业化阶段项目317个,同比增长28%,包括人用药项目228个,兽药项目48个,其他项目41个;研发阶段项目559个,同比增长54%。鉴于创新药上市节奏和验证周期(三到五年)原因,业绩端有望在未来实现更好的释放。
目录



正文
1.原料药+制剂一体化布局效果初显,CDMO业务厚积薄发
1.1.持续推进长期发展战略,股权激励彰显龙头信心
普洛药业股份有限公司创立于1989年,主营原料药、CDMO、药品、医美原料药业务,公司旗下有原料药生产工厂7家(其中,化学合成工厂5家,生物发酵工厂2家),制剂生产工厂2家。产品涉及心脑血管、抗感染、精神类、抗肿瘤等治疗领域。
公司主要原料药厂区均通过中国NMPA,美国FDA,欧盟EMEA和日本PMDA的官方审计,是国内原料药头部企业,并持续推进医药制造连续化、自动化、数字化、智能化建设。公司CDMO业务凭借研发与高效率制造的优势,与国内外顶尖创新药企形成了长期的战略合作伙伴关系,实现了一站式的全方位服务,持续保持高增长。

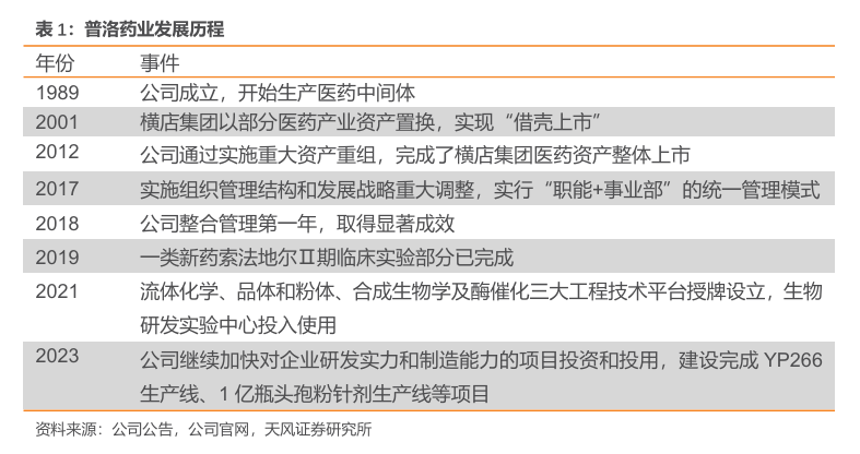
1989 年横店工业总公司先后投资设立了东阳市制药化工厂、东阳市有机合成化工厂、永安化工厂,公司成立,开始生产医药中间体;2001年,横店集团以部分医药产业资产置换,实现“借壳上市”;2012年公司通过实施重大资产重组,完成了横店集团医药资产整体上市;2017年公司实施组织管理结构和发展战略重大调整,实行“职能+事业部”的统一管理模式。

股权结构稳定,下属公司有序分工。公司控股股东为横店集团控股有限公司,持股28.3%,公司实际控制人为东阳市横店社团经济企业联合会。股权结构稳定。下属公司有序分工。公司下属浙江普洛康裕制药有限公司等11家全资及控股子公司。

出台员工持股计划,激励业绩稳定增长。为了提高职工的凝聚力和公司竞争力,促进公司长期、稳定发展,公司于2019年5月11日,推出《第一期员工持股计划(草案)》,范围包括董事、监事、高级管理人员、中层核心管理人员及业务技术骨干(不超过252人)在内。持股计划筹集资金总额不超过3.5亿元,具体出资金额和份额根据实际缴款金额确定。员工持股计划存续期为36个月,锁定期为12个月。

1.2.三大事业部协同发展,多元化布局促进业绩高速增长
公司收入稳步增长,利润表现优于收入。公司收入从2019年的72.1亿元增长至2023年的114.7 亿元,期间CAGR达12.31%,归母净利润同期从5.5亿元增长至10.6亿元,期间CAGR达17.51%,增速远高于收入。2024Q1-Q3公司保持积极的发展势头,实现营业收入92.90 亿元(yoy+9.30%),实现归属上市公司股东的净利润8.70亿元(yoy+2.15%)

公司整体毛利率有所下降,净利率稳步提升。公司毛利率由2019年32.4%降至2022年23.9%。但是净利率水平稳步提升,由2019年的7.7%增长至2021年的10.7%。2024Q1-Q3公司利润率水平有所恢复,毛利率及净利率分别为24.2%及9.4%。在毛利率出现明显波动的情况下,公司净利率表现始终维持在7%-11%,体现公司良好的管理水平及竞争能力。

原料药及中间体占主导,CDMO与制剂业务高速成长。原料药及中间体是公司占比最高的板块,收入从2019年的52.94亿元增长至2023年的79.87亿元,其在原料药及中间体、CDMO 和制剂业务总收入中的占比由 74.1%降至 71.1%。CDMO业务收入从2019年的7.22 亿元增长至20.05亿元,其在上述三项业务总收入中占比从10.1%增至17.8%,业务发展迅速。制剂收入从2019年的11.25亿元降至2020年的7.6亿元,主要受新冠疫情和乌苯美司退出医保目录的短期影响,在上述三项业务总收入中占比从15.8%降至9.8%。2023年制剂业务实现收入12.49亿元,在上述三项业务总收入中占比增长至11.1%,实现稳定增长。
原料药及制剂毛利率呈下降趋势,CDMO毛利率显著上升。毛利率方面,制剂2020年毛利率大幅度下滑,从2019年的74.5%降至2020年的57.6%;原料药及中间体毛利率从2019年的23.1%降至2020年的22.0%。CDMO的毛利率从2019年的37.3%增长至2023年的42.3%,增长显著。

海外市场逐步拓展,国外业务增长迅速。公司加快推进深度国际化战略步伐,营销网络覆盖北美洲、欧洲、亚洲、南美洲、非洲以及国内各大中型城市,产品运销 70余个国家和地区。国外业务从2019年的30.29亿元增长至2023年的49.19亿元,增长显著。

费用端大幅优化,体现良好管理能力及稳健经营风格。公司整体费用率从2019年的23.1%降至2024Q3的13.1%,费用端大幅优化,主要系销售费用率从2019年的11.6%降至2024Q3的4.3%。此外,管理费用率和财务费用率分别由2019年的6.4%和0.2%下降至2024Q3的3.9%和-0.2%。利息收入带动公司财务费用率自2021年起持续低于0%。考虑到公司控费持续推进,未来有望带动利润加速增长。

销售人员增长保持稳定,研发人员数量持续提升。公司始终坚持“创新驱动发展、人才引领创新”,持续加大研发投入,不断完善研发体系,2023年公司研发投入金额6.25亿元,同比增长17.25%,研发投入占总营收比重达5.40%,研发人员共计1205人。同时,销售人员保持稳定增长态势,由2019年的257人增长至2023年的352人。

2.原料药业务稳中有进,新品种布局增强竞争力
2.1.市场基础深厚,产品布局广阔
老牌原料药企业,部分品种具有市场主导地位。普洛药业是国内老牌原料药企业,品种包括抗生素类、特色原料药类、兽药类、医美及化妆品等。其中美托洛尔、盐酸金刚烷胺、(伪)麻黄碱等原料药占有重要市场地位,头孢克肟、盐酸安非他酮、阿莫西林侧链系列等具有市场主导地位。公司强化工艺技术的持续改进,不断降低产品制造成本。同时,大幅增加API的DMF数量,预计3-5年内增加30-50个,以助力API业务稳健增长。
2.1.1.抗生素类:需求稳健增长,公司为国内主要生产商
抗生素为最大的抗感染药物类别,占整个抗感染药物的90%左右。依据其化学结构及抑菌机理的不同,抗生素可分为β-内酰胺类抗生素、氨基糖甙类抗生素、四环素类抗生素、喹诺酮类抗生素、酰胺醇类抗生素、大环内脂类抗生素等大类。目前以头孢菌素和青霉素为主的β-内酰胺类抗生素约占世界抗生素市场的70%。

β-内酰胺类药物的典型代表为青霉素类和头孢菌素类等。青霉素类和头孢菌素类抗菌机制相似,主要识别细菌膜上的PBPS(青霉素结合蛋白)并与其结合,阻碍细菌细胞壁的粘肽合成与交联,导致细胞的死亡。青霉素类对G+菌作用强,主要不良反应为变态反应,严重的为过敏性休克,在使用时应详细询问病史,过敏患者禁用。

头孢菌素类抗生素是β-内酰胺类抗生素中的7-氨基头孢烷酸(7-ACA)的衍生物。头孢菌素与其他β-内酰胺类抗生素(如:青霉素)有相同的反应模式,其作用于胜肽聚糖的转化-合成过程中,阻止它的合成,进而导致细菌体失去抵抗渗透压的能力而胀破。头孢菌素破坏细菌细胞壁肽聚糖(Peptidoglycan)的合成。肽聚糖对细菌,尤其是革兰氏阳性菌细胞壁的结构完整性起着重要的作用,而合成肽聚糖最后的步骤中是由转肽酶(又称为青霉素结合蛋白)所催化。

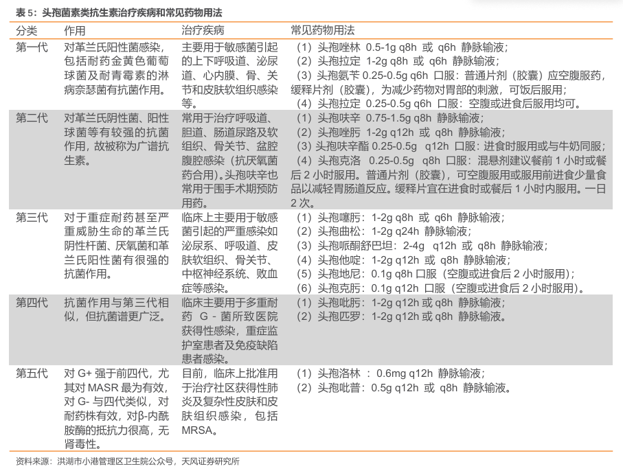
现头孢菌素类药物根据抗菌谱、抗菌活性、对β-内酰胺酶的稳定性、肾毒性的不同,分为五代,上市品种已达60余种。在抗菌谱方面,第一代头孢抗菌谱最窄,仅覆盖革兰阳性和部分革兰阴性菌;到二代、三代逐渐拓展,五代最广覆盖G+、G-以及MRSA。在对β内酰胺酶的稳定性方面,第五代(很稳定)=第四代(很稳定)第三代(高度稳定)第二代(较稳定)第一代(不稳定)。在肾毒性方面,第四代及第五代没有肾毒性,第三代基本没有肾毒性,第二代肾毒性较小,第一代对比前者,可以说肾毒性是最大的。

作为基础性药物,头孢类药物市场前景依然广阔。尽管近年来在国家治理抗生素滥用的背景下,中国抗感染药物市场的规模增速有所放缓,但抗感染药品作为基础性药物,其市场规模依然庞大。随着社会老龄化程度地不断加大,人民生活水平的提升加上我国医疗保障制度的不断完善,以及新医改和新农合政策的全面推进,亚太易和预计未来抗感染药物的市场需求将保持稳定增长态势,在我国医药市场仍将占据重要地位。下游旺盛需求带动头孢类原料药价格稳定增长,我们认为原料药需求持续,价格端有望保持稳定。

头孢类药物是抗生素领域的主导产品,全球头孢类医药中间体的大部分生产已经转移到中国。据亚太易和推测,中国头孢类原料药(包括酸)的年产量达15,000吨左右,占据全球头孢类原料药产量的70%以上。受国内外市场需求影响,加之国内可供产的厂家较少且集中,头孢类原料药热度依旧,维持较强走势。
头孢类抗生素可分为以7-氨基去乙酰氧基头孢烷酸三氯乙酯(7-ADCA)为母核和以7-ACA为母核的两大系列。前一系列为青霉素的深加工产品,其生产流程为青霉素工业盐→ 7-ADCA→半合成头孢菌素,主要产品有头孢氨苄、头孢羟氨苄、头孢拉定、头孢克洛、头孢他美酯等十几个品种;后一系列为头孢菌素的系列产品,其生产流程为头孢菌素C(锌盐或钠盐)→7-ACA→半合成头孢菌素主要产品有头孢唑啉、头孢哌酮、头孢曲松、头孢他啶、头孢噻肟、头孢呋辛脂、头孢地嗪等几十个品种。7-ADCA 与 7-ACA 均被列入国家急需发展的重点医药中间体之中。

上游7-ACA在国内市场已经发展成熟,主要供应商为川宁生物、健康元、威奇达等大型制药企业。7-ACA 作为生产头孢类半合抗产品的重要中间体,在国内市场已经发展成熟。我国具有 7-ACA 规模化生产的企业除川宁生物外主要有健康元、威奇达等大型制药企业。根据智研咨询数据显示,全球7-ACA等中间体行业需求量为6000多吨,国内产能接近8200吨,价格整体保持稳定。

抗生素类布局完整,中间体及原料药品种丰富。公司官网显示,目前公司抗生素类中间体及原料药品种超30种,品种丰富,产品矩阵齐全。

普洛医药为国内头孢克肟主要生产厂商。截至2012年数据,普洛得邦头孢克肟产能为60吨(时效性较早),为国内最大的头孢克肟生产厂家。占据国内份额60%以上;其余国内竞争者包括齐鲁安替(200吨)、广州白云山医药集团股份有限公司(150吨)。

2.1.2.特色原料药:拥有独特市场竞争优势,有望维持较快增速
原料药产品通常分为大宗原料药、特色仿制药原料药和专利原料药三大类。大宗原料药指市场需求相对稳定、应用较为普遍、规模较大的传统药品原料药,主要包括抗生素类、维生素类、氨基酸类、激素类等;特色仿制药原料药通常指以心血管类、抗病毒类、抗肿瘤类为代表的专科用药,对应制剂专利到期或即将到期,产品附加价值较高。相比起大宗原料药,特色仿制药原料药具有较高的技术壁垒,利润水平更高。

拥有独特市场竞争优势,获得多项质量标准及注册认证。公司特色原料药拥有独特的市场竞争优势,其中盐酸金刚烷胺、(伪)麻黄碱等原料药占有重要市场地位;盐酸安非他酮、沙坦联苯母核等具有市场主导地位。此外,公司多个品种还拥有USP、EP和CP的质量标准证明和FDA、GMP等注册标准证明,在国内外市场中有显著优势。

2.1.3.兽药原料药:品种布局广泛,产能利用充足
兽药是用于预防、治疗、诊断畜禽等动物疾病,有目的地调节其生理机能的物质(含饲料药物添加剂)。按照兽药成份分类可以将兽药分为兽用生物制品、兽用化学制剂和饲料添加剂等其他三类。兽用生物制品是指根据免疫学原理,利用微生物、寄生虫及其代谢产物或免疫应答产物制备的一类物质,包括预防用、治疗用和诊断用生物制品;兽用化药,参考《兽药产业发展协会》划分标准包括化学制剂、中兽药和原料药,可用于疾病防治、促生长、防虫等;其他主要包括饲料添加剂,通过混合饲料达到疾病防治、促生长等作用。

品种布局齐全,品牌优势明显。目前公司共有15个兽药产品批准,包括氟苯尼考、吉他霉素、硫酸粘菌素、芬苯达唑等,产品品类丰富。目前,普洛药业先后与全球前五大兽药巨头企业(硕腾、BI动保Merck动保、礼蓝Blanco、爱德士IDEXX)开展业务,截止2023年底,报价项目905个,同比增长10%;进行中项目736个,同比增长40%。

产能充足,部分品种有扩产计划。产能端,公司硫酸粘菌素产能由3300吨削减至2000吨,恩拉霉素原粉及预混由4255吨削减至2200吨,氟苯尼考2000吨。2024年初,公司开展年产3500吨抑菌类医药原料(AH22081)项目,即酶法生产的D-对甲砜基苯丝氨酸,为氟苯尼考的中间体。

氟苯尼考又名氟甲砜霉素,一种化学合成的新一代动物专用氯霉素类(又称酰胺醇类)广谱抗生素。其对多种细菌具有抗菌活性,不与人类用药形成交叉耐药性。其特点是抗菌谱广、抗菌作用好、口服或注射给药均吸收迅速,体内各脏器分布广泛,能通过血脑屏障,且与其他常用抗菌药无交叉耐药性。对多种革兰氏阳性菌、革兰氏阴性菌及支原体等有较强的抗菌活性,尤其是对革兰氏阴性菌的作用优于革兰氏阳性菌,但对革兰氏阳性球菌的作用不如青霉素和四环素。

氟苯尼考供大于求。截至2023年11月,氟苯尼考整体产能约1.8w吨,康牧动保及国邦药业产能分别为4500t及4000t。市场整体需求大概在6500吨左右(其中国内4000吨),国外出口2500吨,产能严重过剩。

氟苯尼考价格提升,市场关注度高。中国兽药饲料交易中心数据数显示,2024年10月30日,氟苯尼考市场均价为205元/千克,环比上涨5.13%,均价突破200大关,逼近年初高点。截至12月上旬,价格维持在204.05元/千克左右,价格回升至200元/千克以上后整体维持平稳运行,整体处于整理区间。

2.1.4.医美及化妆品原料药:国产替代空间大,已有相关业务
化妆品原料指应用于化妆品中的具有保湿、滋润、抗衰老、抗氧化、美白等功能的天然、合成或者提取的各种物质。智研咨询数据显示2023年我国化妆品原料行业市场规模约为122.65 亿元,产量约为101.7万吨,需求量约为99.6万吨。我国化妆品原料市场起步相对较晚,外国企业占据大部分市场份额。目前氨基酸、烟酰胺、果酸、肽类、玻色因、视黄醇、表面活性剂、防晒剂等热门原料大部分依赖进口,基本上被全球各大化妆品集团,以及巴斯夫、德之馨、道康宁等国际原料巨头所垄断。

化妆品原料药布局热度持续攀升。中国药品监督管理局数据显示,自2021年《化妆品监督管理条例》正式实施以来,化妆品新原料数量连年增加。2021年仅有6款新原料获得备案编号,2023年攀升至69项,呈现出较为明显的逐年递增态势。截至 2024 年 11 月中旬,2024年化妆品新原料成功备案的数量已达 79 个,企业在化妆品新原料的布局热度持续攀升。
中国的医美原料数量远少于欧美国家,国产原料替代空间大。目前,国内可使用的化妆品原料种类是8000+种,欧盟是30000+种,美国是20000+种,国产新原料经过了严苛的安全性检测和3年的应用安全性检测,安全性、认可度持续提升。

2024 年 11 月 4 日,普洛药业正式成立医美及化妆品原料事业部(Aesthetic Care Ingredients BU)(简称:ACI,医美事业部)。公司有望以合成生物学、化学合成、多肽等技术研发平台为支撑,持续发力医美及化妆品产业链上游,不断丰富旗下产品矩阵,满足市场的多样化需求。
公司现有业务中已有医美原料相关业务超2亿元,未来会围绕公司技术端如合成生物学与酶催化平台和制造端如生物发酵能力两大核心竞争力持续发力。市场方面,公司短期内聚焦化妆品原料、美容产品、胶原蛋白等,远期可能会布局肉毒素等更多的品类。

2.2.国际化认证情况良好,产能建设持续推进
公司环保基础扎实,质量管理体系优先。公司各项管理规范,各药品生产、流通子公司均通过NMPA 认证,拥有多个通过FDA和欧盟EDQM现场检查的原料药生产工厂;先后通过了ISO9001质量管理体系、ISO14001环境管理体系、ISO45001职业健康安全管理体系认证。公司先后通过了世界卫生组织WHO、美国FDA、欧盟EDQM、德国EUGMP 及日本PMDA 认证。公司与美国药典委员会建立了长期的合作关系,多个产品和杂质标准品被批准为USP标准品,有多个产品进行了美国药典标准的申报和采纳。
公司加快对战略品种产业链上下游延伸、高标准合规改造、企业研发实力和制造能力的项目投资和投用。API 方面,为提高公司产品竞争力,对战略品种07110 实施了新工艺改进,降低生产成本;新建AH22081 生产线,一期工程已于8月份完成建设;YP266生产线已完成建设,正在试生产;为进一步满足市场需求,新增303、304两个API多功能车间,正在收尾阶段。截至2024年3月,普洛药业拥有原料规模化生产品种70多个,销售过亿品种有13个,羟酸、安非、沙坦、D-乙酯等品种占全球市场绝对份额。系列产品中,氧氟沙星产量全球第一,邓钾盐、柱晶白霉素、氟氯苯胺等原料药和中间体均为国内最大。
2.3.加码布局合成生物学,与百葵锐达成战略合作
百葵锐生物成立于2019年,致力于合成生物学技术在医药健康领域高效生物合成,建立蛋白精准设计和蛋白分子机器技术的全态链合成生物学平台,结合人工智能AI算法实现生物医药、生物材料的创新、高效、绿色制造。

2024 年9月24日,百葵锐生物与普洛药业股份有限公司,在浙江东阳普洛药业园区达成战略合作,双方结合各自优势,共同推进合成生物学在生物医药,原料药,医药中间体等领域研发生产应用,共同打造生物制造新质生产力。
根据战略合作框架协议内容:(1)百葵锐通过运用自己的蛋白精准设计和SmartEvolution机器学习算法平台,把百葵锐已开发生产的各种功效蛋白、多肽、原料药等产品与普洛药业的成熟生产资源结合,加强优势合作。(2)百葵锐通过运用自己的酶定向进化和高效细胞工厂生物合成技术,和普洛药业合作,通过共创模式,研发生产生物医药及医美化妆品相关产品。(3)双方可通过CRO、CDMO等方式研发生产相关的生物医药、生物蛋白、生物多肽等产品。
已有多肽原料药产能建设计划,布局药用多肽及美容肽。多肽原料药车间拟投资3亿元,设计产能1.2-2万升,目前产能建设正处于设计阶段。市场方面,公司主要布局药用的多肽和美容肽;司美格鲁肽预计目标在专利到期前完成相关工作。
3.制剂业务持续优化,带动管线稳定放量
3.1.一体化优势不断凸显,集采增量带来上涨动能
制剂业务多元发展策略,充分发挥原料药+制剂一体化优势。公司坚持以临床价值和市场价值为导向,加快推进“多品种”策略,充分发挥原料药+制剂一体化优势,依托高技术壁垒制剂技术平台,实现“做优制剂”的业务发展战略。截至2023年底,公司制剂品种120 多个,涉及抗感染类、心脑血管类、抗肿瘤类、中枢神经系类、中成药等;拥有天立威、巨泰、立安、百士欣等知名品牌;主打头孢菌素类、青霉素类、乌苯美司、左乙拉西坦、琥珀酸美托洛尔、盐酸金刚乙胺、左氧氟沙星、治伤软膏、辛芩颗粒等品种,涵盖片剂、缓释片、胶囊、颗粒、注射剂、小水针、口服液、软膏等剂型,产业链完善(以自产原料为主)、剂型齐全、涉及治疗领域广泛;拥有院内和院外销售队伍150 余人,全渠道覆盖。与此同时,制剂业务加快推进“多品种”发展策略,已立项25个新项目并在持续新增中,涉及抗感染类、心脑血管类、中枢神经系统类、化痰利胆类等多个领域。

制剂新老品种布局推广,实现业务恢复性增长。公司制剂业务在2020年受多种不利因素影响,整个板块收入和毛利均出现了一定幅度的下降。2021年,公司凭借着制剂新老品种的布局和推广,整个板块全年实现了恢复性增长,业务发展进入了新的成长周期。2023年公司制剂业务实现销售收入 12.49亿元,同比增长15.69%;实现毛利6.6亿元,同比增长17.94%,毛利率为 53.14%。截至2024年三季度,制剂板块营收9.50亿元,同比增长8.62%,毛利5.91 亿元,同比增长27.97%,毛利率62.23%,毛利率同比提升近10个百分点,主要系:1)集中生产制剂产品,生产效率大幅提升,综合成本下降;2)部分产品销售模式调整优化。未来,我们预计制剂毛利率有望维持稳定。

乌苯美司为免疫调节药、抗肿瘤药。用于增强免疫功能,用于抗癌化疗、放疗的辅助治疗,老年性免疫功能缺陷等。可配合化疗、放疗及联合应用于白血病、多发性骨髓瘤、骨髓增生异常综合症及造血干细胞移植后,以及其他实体瘤患者。
乌苯美司制剂集采后市场规模下降,公司份额维持稳定。普洛药业为全国首家通过乌苯美司制剂一致性评价的企业。医药魔方数据显示,集采后乌苯美司市场规模从2019年的11.94亿元降至2023年的3.32亿元;市场份额看,普洛药业市占率从2019年的48%降至2023的37%,2024Q1-Q3 市占率回升至39%,市场份额保持稳定。

左乙拉西坦于1999年经美国FDA批准,最初用于成人癫痫部分性发作,2005年其口服片剂和溶液剂被批准用于4岁及以上儿童癫痫部分性发作的辅助治疗,2007年在中国上市(商品名为开浦兰)。作为一种新型抗癫痫药物,左乙拉西坦作用机制独特,起效迅速,表现出良好的抗癫痫疗效和耐受性、安全性,除用于难治性癫痫的辅助治疗之外,其适应证也逐渐扩展到新诊断癫痫的单药治疗,有广阔的应用前景。
2019 年公司左乙拉西坦片视同通过仿制药一致性评价并入选第一批国家药品集中采购计划,采购数量为599.54万片,成为该药品两家供应商之一。有利于该产品快速打开国内销售市场,提高市场占有率。

一体化成本优势助力集采突围。公司制剂业务的集采品种营收占比大概50%左右;非集采品种终端市场占比30%左右,院内占比20%左右。头孢类产品中如头孢他啶,竞争格局相对较好,集采报价比较理性,具有市场推广优势,盈利情况良好。心血管类产品中如琥珀酸美托洛尔,市场需求量大,且产品具有较高的技术难度,公司技术处于绝对领先地位,且在不断扩大市场份额,目前已有较高的市场市占率,未来仍有提升空间。精神类品种中如左乙拉西坦,处于比较有利的中标价格和区域,整体毛利率较好;还有抗感染类中比如左氧氟沙星,竞争状态较好,市场推广力度大。总体而言,公司依托原料药制剂一体化,在相关的集采品种在市场竞争中具有明显优势。

3.2.制剂产能持续扩大,在研管线稳步筑基
持续打造先进制造能力,满足制剂新品种产能需求和业务发展需要。制剂七车间扩建项目己于2023年7月通过现场审计,并投入生产;为满足后续通过一致性评价的注射用头孢粉针产品生产需要,公司新建了一条年产1亿瓶头孢粉针剂生产线。已于2023年4月份投入生产;新建了一条头孢固体制剂生产线,已于6月份完成试生产和工艺验证;拟新建一幢国际化高端制剂综合车间,增设口服固体制剂、冻干粉针剂、小容量注射剂等多条生产线,大幅提升公司制剂的生产能力,目前该项目正处于设计阶段。
制剂产品线丰富,“做优制剂”策略助力制剂板块长期增长。目前,吲达帕胺片、阿莫西林胶囊、头孢克肟片等已通过一致性评价;乌苯美司胶囊、头孢克肟颗粒、注射用氟氯西林钠获批上市,视同过评。公司2024上半年5个国内制剂递交注册申请(磷酸奥司他韦胶囊、头孢地尼干混悬剂、左卡尼汀注射液、头孢地尼胶囊、阿莫西林克拉维酸钾片),1个制剂品种递交FDA(盐酸安非他酮缓释片(Ⅱ));下半年另有多款制剂品种向CDE递交注册申请。

4. CDMO业务营收利润双增长,项目结构不断优化
4.1.产业化项目逐渐放量,维持高速增长态势
公司坚定实施“做强CDMO”的业务发展战略,致力成为国内领先的小分子CDMO服务提供商,为全球创新药客户提供全生命周期的一站式研发生产服务。公司早期以CMO业务为主,近几年,随着研发、制造、体系保障等综合能力的大幅提升,项目数、客户数持续保持快速增长,形成了良好的漏斗形状态。鉴于创新药上市节奏和验证周期(三到五年)的原因,业绩端有望在未来实现更好的释放。
CDMO持续转型,业务营收利润保持稳健增长。近年来,普洛药业正积极向CDMO转型。2019年,公司CDMO业务方面获得省第一批现代服务业与先进制造业深度融合试点单位,同时,与全球几家动保公司业务合作也在进一步向纵深发展。

以bigpharma 为主要客户群体,目前已广泛覆盖全球市场。公司CDMO业务可以大致分为三类:一是bigpharma,约占营收50%;二是国外中小型的创新药企业,其稳定性比较好,具有长期合作关系,但是这类客户的订单数量相对不大,约25-30%的营收;三是国内的创新药公司,数量较多,但是商业化订单较少,大部分处于临床和验证阶段,占比20%左右。CDMO业务主要是为创新药企业服务,biapharma是公司目前最主要的营收来源,带来较为稳定的大订单;对于国内的创新药客户,公司主要紧跟头部企业,同时,也积极开拓其他公司,新项目大部分在临床期。整体来看,项目数量增长快速,目前国外客户占比59%,国内客户占比41%。

CDMO项目数持续增长。2024年上半年,公司报价项目731个,同比增长51%;进行中项目876个,同比增长44%,其中,商业化阶段项目317个,同比增长28%,包括人用药项目228个,兽药项目48个,其他项目41个;研发阶段项目559个,同比增长54%。

公司CDMO业务核心竞争力持续增强。研发实力方面,公司在横店本部、上海浦东和美国波士顿设有 CDMO 研发中心,CDMO 研发人员超过 500 人;公司建立的流体化学、合成生物学与酶催化、晶体与粉体、PROTAC、ADC 等技术平台持续为业务赋能;工艺安全实验室和分析测试中心两个技术支持平台能力进一步增强。先进产能方面,公司现已建有 CDMO 多功能柔性生产车间、高活化合物车间、流体化学车间等多个高端制造车间和生产线,可充分满足临床前期到商业化的生产需要,可为全球创新药客户提供全面、专业、优质、高效的研发生产服务。
4.2.兽药CDMO业务独树一帜,差异化布局提供平稳发展动力
全球兽药行业蓬勃发展。随着全球动物疫病的频繁暴发、各国政府支持力度的不断加大、公众对动物源食品卫生安全要求的提高以及宠物市场的快速增长等,促进了全球兽药产量的快速增长。2016-2021年,全球兽药总销售额从364.19亿美元增长到477.83亿美元,复合增长率为5.6%,预计随着全球畜牧业的持续发展,全球兽药产业规模将不断扩大。

全球兽药产业发展高度集中,中国占比最高。2022年全球动保企业前50强中,20%(10家:中牧股份动保、瑞普生物、齐鲁动保、生物股份/金宇生物、易邦生物、鲁抗医药动保、金河生物动保、普莱柯、海正药业、永顺生物)来自中国,16%(8家:硕腾、默沙东/默克-动保、礼蓝、爱德士 IDXX实验室公司、辉宝动保、赫斯卡公司、纽勤动保、ImmuCell公司)来自美国,8%来自英国和印度(均为4家),6%来自法国和日本(均为3家),4%来自爱尔兰和巴西(均为2家),2%来自保加利亚等14个国家(均为1家)。

北美洲销售额居首,产业集中度远超欧亚。从各大洲动保企业数量和营销额来看,北美洲的全球前50强动保企业仅有8家,数量低于欧洲(19家)和亚洲(20家),但其总销售额却最高;占全球前50强动保企业总销售额的58.48%,平均企业规模(销售额)为28.33亿美元,产业集中度极高;欧洲的全球前50强企业平均规模为7.48亿美元,约为北美洲企业的1/4;而亚洲的全球前50强企业规模更小,平均不足北美洲企业的1/10;南美洲仅有3家全球前50强企业,总销售额不足全球前50强兽药总销售额的1%。

依托兽用原料药生产,布局兽药CDMO,形成差异化竞争力。公司在兽药研发、注册、生产上经验丰富。兽药原料药主要是抗生素主流品种,应用于动物养殖和保健。公司具备兽药生产资质的子公司共4家,多类产品如氟苯尼考、酒石酸泰乐菌素、芬苯达唑等已获批准。公司大力开拓公司兽药CDMO市场,截至2023年10月,CDMO业务的兽药占比大概在30%左右,CDMO板块的兽药业务受益于原材料价格下降。公司积累项目储备和客户资源,普洛药业先后与全球前五大兽药巨头企业(硕腾、BI动保、Merck动保、礼蓝Blanco、爱德士IDEXX)开展业务。

风险提示
行业政策变动风险、产品质量控制风险、主要原材料价格波动风险、外汇汇率波动风险、产品销售不及预期风险