来源 :挖贝网2022-07-13
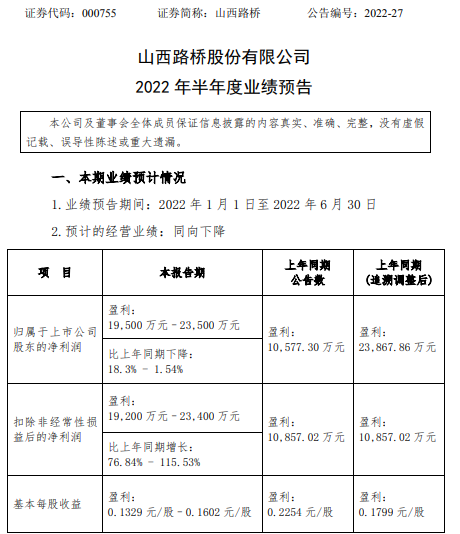
挖贝网7月13日,山西路桥(000755)近日发布2022年半年度业绩预告,报告期内归属于上市公司股东的净利润19,500万元–23,500万元,比上年同期下降1.54%-18.3%;基本每股收益0.1329元/股–0.1602元/股。

本报告期归属于上市公司股东的净利润与上年同期同比下降的原因是:因本报告期内受疫情防控影响,公司所辖路段内的车流量同比减少,通行费收入同比下降。
本报告期扣除非经常性损益后的净利润同比增长的主要原因是:2021年8月公司通过发行股份购买资产购入山西平榆高速公路有限责任公司100%股权构成同一控制下企业合并,该子公司上年同期期初至合并日实现的净利润属于非经常性损益。
挖贝网资料显示,山西路桥从事的主要业务为高速公路管理与运营。