来源 :读创2022-12-14
今日斩获6连板的新华制药(000756)今日收到深交所的关注函,要求核查公司核查基本面是否发生重大变化、高管以及家属是否存在买卖公司股票的行为、是否存在涉嫌内幕交易等情形。

▍新华制药六连板!深交所:核实基本面是否发生重大变化等情形
二级市场上,新华制药近期走出凌厉上攻走势,今日再度涨停,收盘报收43.43元,创出历史新高。至此,该股已连续6个交易日涨停,目前总市值290.8亿元。

深交所今日向新华制药下发的关注函显示,关注到近期该公司股价涨幅较大,最近10个交易日触及三次涨幅异动。请公司董事会:1、根据有关规定,关注、核实相关事项,确认是否存在应披露而未披露的重大信息,公司基本面是否发生重大变化。2、根据深交所规定,向公司控股股东及实际控制人书面函询,说明股东及实际控制人是否计划对你公司进行股权转让、资产重组以及其他对公司有重大影响的事项,并要求其书面回复。3、根据深交所相关规定,详细说明近期接待机构和个人投资者调研的情况,是否存在违反公平披露原则的事项。4、结合近期行业发展趋势、行业政策变化等具体情况,说明对公司生产经营的具体影响,并进行充分的风险提示。5、核查公司董事、监事、高级管理人员及其直系亲属是否存在买卖公司股票的行为,是否存在涉嫌内幕交易的情形。
值得注意的是,新华制药13日晚间曾就公司股价异动发布公告称,近期公司经营情况及内外部经营环境未发生重大变化。公司控股股东、实际控制人在公司股票交易异常波动期间未买卖本公司股票。受客观条件限制,公司无法掌握股市变动的原因和趋势,公司特别提醒广大投资者注意二级市场股票价格波动风险,理性决策,审慎投资。

▍股价暴涨缘何故?两大驱动:熊去氧胆酸概念、布洛芬市占率近40%!
既然公司基本面未发生重大变化,新华制药近期股价飙升的原因何在?记者留意到,随着疫情管控政策的变化,在近期全民“囤药治阳、待阳”的大背景下,市场对熊去氧胆酸概念炒作,以及公司产品布洛芬等药物的热销乃至断货,可能是驱动公司股价大涨的两大动力。
首先,新华制药跻身目前“炙手可热”的熊去氧胆酸概念。12月11日晚,新华制药发布股价异动公告称,公司关注到媒体存在关于熊去氧胆酸用于预防新冠病毒感染的报道,目前该研究尚未进行验证性临床试验,能否用于新冠病毒预防及感染的治疗仍存在重大不确定性。2022年6月,公司全资子公司山东淄博新达制药有限公司(“新达制药”)取得熊去氧胆酸片(“该产品”)上市许可持有人资格。该产品的适应症为:用于胆固醇型胆结石,形成及胆汁缺乏性脂肪泻,也可用于预防药物性结石形成及治疗脂肪痢(回肠切除术后)。截至目前,新达制药用于治疗胆固醇型胆结石的熊去氧胆酸片尚未实现商业化生产,预计短期内不会对公司业绩产生重大影响,该产品上市后也将面临其他厂家的市场竞争风险。


其次,新华制药承认公司的布洛芬卖的很好,目前正加班加点生产。公司12月12日在深交所互动易平台回答投资者提问时表示,公司正积极配合国家防疫政策有关要求,生产车间多条智能化生产线开足马力,加班加点生产布洛芬片、维生素C片等市场急需药品,全力保障市场供应。

▲截图来源:深交所互动易平台
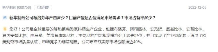
如果说熊去氧胆酸治疗新冠的概念还有点“虚”,那新华制药在包括布洛芬在内的解热镇痛类药品的市场地位就是“实打实”的了,而且,在最热门的布洛芬这一单一产品上,公司市场份额高达近40%!
12月5日,新华制药在深交所互动易平台回答投资者提问时表示,公司是全球重要的解热镇痛类原料药生产企业,包括布洛芬、阿司匹林、安乃近、氨基比林、安替比林、异丙安替比林、曲马多、美洛昔康等品种,主要品种产能和规模均处于领先地位,并且实现了产业链配套,通过了欧美规范市场质量认证,市场竞争力非常明显。公司布洛芬实际市场份额接近40%。

▲截图来源:深交所互动易平台
再往前,新华制药11月17日披露的投资者关系活动记录表显示,制剂方面,经过五年的建设,公司的国际合作中心已经建成三个单体(其中两个片剂生产车间,每个约100亿片产能,一个高端注射剂车间,产能8-10亿支)。公司目前总的片剂产能可达到320亿片、注射剂20亿支、胶囊剂15亿粒。从大类上看,明年解热镇痛类药物的订单情况公司预计会好于今年,随着疫情管控政策的变化,国家对四类药逐渐恢复上架,消费者购买力增强,都会给公司带来较好的预期。目前公司多条生产线处于满负荷状态,如有必要,公司也会考虑适度扩产,以应对下一步市场带来的变化。