来源 :零售信息2024-02-02

1月30日,中百集团官网发布《2023年度业绩预告》。


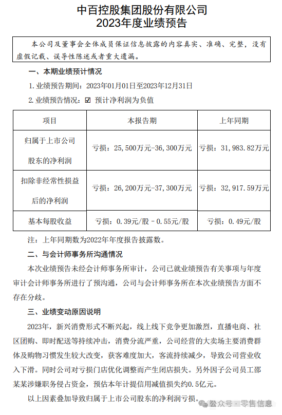
据年度业绩预告内容显示,预计2023年归母净利亏损2.55亿元—3.63亿元,上年同期亏损3.2亿元。
本次业绩预告未经会计师事务所审计,公司已就业绩预告有关事项与年度审计会计师事务所进行了预沟通,公司与会计师事务所在本次业绩预告方面不存在分歧。
这也是中百集团连续第三年交出的亏损报表。2021年,业绩由盈转亏,归母净利润亏损2248.27万元,2022年归母净利润进一步加剧,亏损3.2亿元,同比下滑减少1322.6%。
关于业绩变动原因说明显示,
2023年,新兴消费形式不断兴起,线上线下竞争更加激烈,直播电商、社区团购、即时配送等持续冲击,消费分流严重,公司经营的大卖场主要消费群体及购物习惯发生较大改变,获客难度加大,客流持续减少,导致公司营业收入下滑。
近年来,中百集团也在积极拥抱互联网,推动网点创新发展。此前有消息报道,截至2022年末,公司共有连锁网点1683家,2022年新发展商业网点259家,较2021年底净增144家。
2022年,公司通过自建销售平台交易额1.27亿元,通过第三方销售平台交易额15.97亿元,全年线上业务实现销售17.24亿元,同比增长31.5%。该公司在2023年4月还披露,公司自有线上平台为中百邻里购,同时与多点、美团、饿了么、京东到家等第三方平台均有合作,线上销售保持良好增长势头。然而,实际上一到年底业绩统计,好像并无太大的改变。
同时公司对亏损门店优化调整而产生闭店损失。
另外因子公司员工邵某某涉嫌职务侵占资金,预估本年计提信用减值损失约0.5亿元。

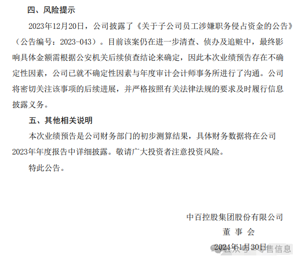
公告显示,2023年7月,中百集团全资子公司中百仓储超市发现其财务人员邵某某存在职务侵占资金嫌疑,立即向公安机关报案。因犯罪嫌疑人逃到境外,为保证信息源不断掉,立案侦查全部秘密进行。2023年10月,公安机关将窜逃到境外的相关犯罪嫌疑人全部抓捕到案。根据初审,邵某某处心积虑,发现并利用供应商结算系统漏洞,针对生鲜非标品采购与结算的特殊性,通过虚假勾对验收单据、伪造审批人签字、虚增供应商等隐蔽手段,恶意侵占公司巨额资金。该案正在进一步侦办及追赃挽损中。
公告披露,该案件目前处于侦查阶段,初步估算侵占资金金额累计约2.19亿元,预计导致公司其他应收款原值增加约2.19亿元,应付账款增加约2.19亿元,初步预估其他应收款计提坏账准备约2.1亿元,减少2023年利润总额约0.5亿元,调减以前年度利润总额累计约1.6亿元。最终影响具体金额需根据公安机关后续侦查结论来确定。
经公安机关筛查资金流向及中百集团自查,未发现涉案人员邵某某与公司控股股东、董事、监事、高级管理人员存在关联关系。
以上因素叠加导致归属于上市公司股东的净利润亏损。
据中百集团公司官网公开显示:
中百控股集团股份有限公司(简称:中百集团)是国有商业上市公司,是以商业零售为主业的大型连锁企业,拥有综合超市、社区超市、24H便利店、购物中心、电器专卖、智慧物流、食品工厂、零售科技、塑料制品生产等多种业态。是湖北省连锁超市龙头企业,国家商务部重点培育的全国20家商业企业之一。
1997年5月19日公司股票在深圳证券交易所挂牌上市(股票简称:中百集团;股票代码:000759)。
中百集团前身为中国国货公司武汉分公司,由爱国人士于1937年发起创立。50年代更名为“武汉市中心百货商店”,是武汉市第一家国营大型百货商场。1989年,企业进行股份制改造,成立“武汉市中心百货(集团)股份有限公司”。2011年5月18日,更名为“中百控股集团股份有限公司”。

财报显示,截至今年上半年,中百集团连锁网点1718家,其中,大卖场及综合超市198家、社区超市699家、便利店797家、百货购物中心7家、电器专卖店17家。公司门店总经营面积约176万平方米,其中大卖场及综合超市116万平方米,社区超市17万平方米,便利店7万平方米,百货购物中心33万平方米,电器专卖店3万平方米。