来源 :北极星电力网2022-11-29
北极星储能网呼吸,11月28日消息,西藏矿业子公司日喀则锂业拟与宝武清能签订供能服务项目合同。
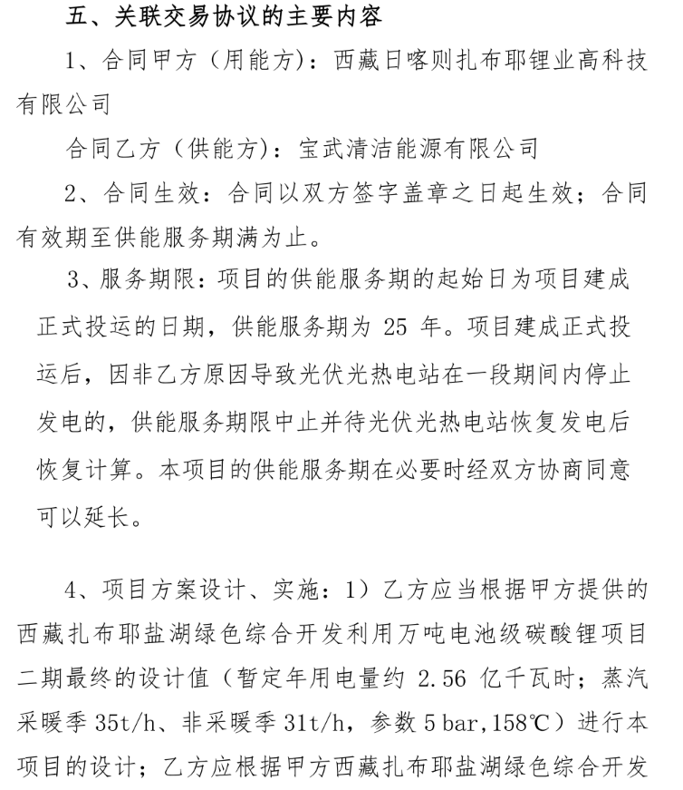
据了解,今年7月26日,西藏日喀则扎布耶锂业高科技有限公司确定宝武清洁能源有限公司为西藏扎布耶盐湖绿色综合开发利用万吨电池级碳酸锂供能项目(BOO)中标单位。
资料显示,宝武清能系西藏矿业实际控制人宝武集团的控股子公司,构成同一控制企业下的关联方。
西藏扎布耶盐湖绿色综合开发利用万吨电池级碳酸锂供能项目,目的是在日喀则市仲巴县以北扎布耶盐湖东南侧建有西藏扎布耶盐湖绿色综合开发利用万吨电池级碳酸锂供能项目,由于该项目所在地周边能源公辅配套不健全,需要配套建设BOO项目,以满足碳酸锂项目生产用电和蒸汽等能源公辅需求。公告显示,该供能项目为光伏光热电站。
协议要求,宝武清能提供的能源技术方案和配置要求能够满足西藏矿业满负荷生产以及峰值生产需求。具备满足西藏扎布耶盐湖可靠综合能源供应,实现“孤网运行、电网应急、综合能源一揽子调度”的运行方案,克服近区电网网架架构脆弱、电源不稳定、与民争电以及电网调度复杂的缺点,充分考虑西藏扎布耶盐湖绿色综合开发利用万吨电池级碳酸锂项目未来新建与扩产的能源需要,具有一定的改造性和扩展性,包括电改汽等方案。
根据协议,该供能项目供电价格0.998元/度,供汽价格598元/吨,每年供电与供汽费用预计为40380万元,供能服务期为25年。
