chaguwang.cn-查股网.中国
查股网.CN
广发证券(000776)内幕信息消息披露
 
个股最新内幕信息查询:    
 

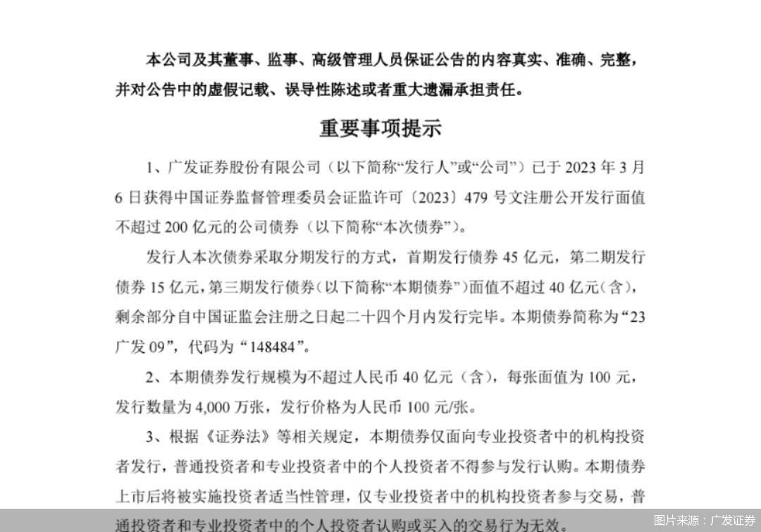
广发证券:拟向专业投资者发行不超过40亿元公司债券

http://www.chaguwang.cn  2023-10-19  广发证券内幕信息

来源 :北京商报2023-10-19

  10月19日,广发证券发布公告表示,公司拟面向专业投资者公开发行2023年公司债券(第三期),债券简称为“23广发09”,发行规模不超过40亿元(含),债券面值为100元,按面值平价发行。债券期限3年,起息日为2023年10月24日。

  图片来源:广发证券

有问题请联系 767871486@qq.com 商务合作广告联系 QQ:767871486
www.chaguwang.cn 查股网