一、居然之家:中国泛家居行业龙头
(一)国内泛家居行业龙头,引领行业新零售业态
居然之家是中国泛家居行业龙头企业,深耕泛家居行业超过20年。

公司以“大家居”为主业,同时涵盖室内设计、装修、家居建材销售、智能家居、智慧物流、后家装服务以及百货商场、购物中心、生活超市等多业态。
创立至今,居然之家不断进行商业模式创新,引领家居行业探索新零售业态,促进平台服务与自营服务相结合、线上线下相结合、“大家居”与“大消费”相融合。

(二)轻资产模式促进门店快速扩张
以加盟门店为主的轻资产模式帮助公司门店实现逆势扩张。公司通过以租赁物业的直营卖场及加盟卖场为主的轻资产模式进行市场扩张,快速建立起全国范围的连锁零售网络。
在一、二线城市选取核心优势地段开设直营门店,在三线及以下城市以加盟模式为主,以委托管理加盟和特许加盟两种模式灵活加速品牌扩张,加速门店下沉。
截至2021年年底,公司共经营421个家居卖场,包含95个直营卖场及326个加盟卖场,95家直营卖场中有78家为租赁物业,17家自持物业。门店遍布全国29个省份,超过270个城市。

(三)股权结构稳定,管理经验丰富
公司股权结构稳定且集中,核心高管从业经验丰富。截至2022年第三季度,公司实际控股人为汪林朋及其一致行动人持有公司共计57.15%股份。
实际控股人深扎行业二十余年,曾任职于商业部财会司,中商企业集团公司,全国华联商厦联合有限责任公司,2001年加入居然控股公司,积累了丰富的家居行业从业经验及管理经验。公司高管团队大部分从基层成长而来,具有丰富的门店管理经验。

二、房地产迎来拐点,产业链有望回暖
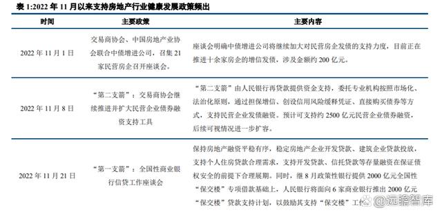
(一)地产政策利好出台,促进行业健康发展
地产风险逐渐缓释,政策推动迎来健康发展。
2022 年房地产行业面临较大经营压力,部分购房者停贷、房企债务违约等,市场信心受到一定损害。然而政府及时推出房地产支持政策,帮助行业化解风险,促进行业健康可持续发展。


(二)预计房价企稳,市场信心回暖
当前房价有待止跌企稳。2022年以来,多数城市住宅价格环比下降,2022年8月多达68个城市住宅价格下降,表明房地产销售和价格存在一定压力。

不过,这一趋势已经逐渐触底迎来反转。2022年11月、12月商品房住宅价格分别环比提升 0.0139、0.0384万元/平方米,房价已经止跌。2022年12月,70个大中城市二手住宅价格指数同比仍然下降较多,不过环比降幅已经开始稳定。
预计后续房价会逐步企稳回升,居民购房信心将增强。

(三)新房装修需求反弹,存量更新空间大
商品房销售下滑较多,表明当前房地产需求疲弱。
一方面,由于房地产企业资金链面临压力,同时疫情多发干扰正常工期进展,因此,房屋竣工面积下滑明显。房地产新开工面积急剧下滑也表明房地产企业本身存在压力。
另一方面,由于居民收入受到疫情影响,并且对于房地产市场信心下降,商品房销售面积下降也较多。
商品房销售面积降速与房屋竣工面积下降幅度接近,说明供给端是影响房地产销售收入的重要因素。商品待售面积也较往年增长,正是居民端收入和购房意愿受到一定影响。

二手房交易亦偏弱。
从部分城市二手房交易情况来看,2022 年成交数量较 2021 年偏弱。我们发现由于 2021 年疫情控制较好,因此部分城市二手房交易超过了 2019 年同期水平。
2022 年 11 月二手房交易迎来短暂恢复,后续由于疫情影响导致二手房交易回落。


房地产市场逐步企稳,2023年信心将继续恢复。
政府从信贷、债券和股权融资给予了房地产企业大力支持,预计 2023 年房地产企业现金流压力将得到缓解,保证住宅交付成为重要工作。
疫情等外部干扰因素也将逐渐消退。所以供给端将得到明显改善。受益于经济重回较高增速,居民收入和信心改善,房产需求端也将改善。房屋住宅竣工面积增速超过新开工面积增速,并且已经于 9 月份开始反弹,房屋竣工端已经开始恢复,预计信心稳定、资金到位后新开工面积增速也将回升。

成熟房地产市场以存量交易为主,中国二手房交易占比仍有较大提升空间。
美国房地产市场中以成屋(二手房)交易为主,2021 年成屋销售占总销售的比重已经达到 89%。中国房地产市场仍然以新房销售为主,2021 年新房销售额占比为 70%,二手房销售占比仅为 30%。随着人口增长趋于平稳,房地产市场发展逐渐走向成熟,存量房屋交易将占据主要地位。
对比中国不同等级城市,可以发现,一线城市的二手房交易占比高于新一线城市,而新一线城市二手房交易占比又高于全国平均水平,其中,北京二手房交易占比已经达到 70%左右,逐渐接近成熟市场水平。

存量房屋交易占比上升,家装升级改造潜在需求较大。
根据第七次人口普查数据,中国存量房屋建成时间主要分布为 1990-2014 年,2015 年以后新建住房较少,这一结构与中国房地产发展速度一致。
34%以上的房屋房龄达到了 20 年以上,52%的房屋房龄介于 9-20 年之间,老旧房屋改造、改善性装修需求存在较大潜在空间。
根据艾瑞数据,新家装修仍为家装用户第一大动机,占比为 34%,不过改造老旧房屋、改善居住环境和审美变化三项装修动机占比已经达到 35%。存量房屋交易占比上升,升级改造的家装需求稳步增加,而且升级改造中还存在一定消费升级趋势。

(四)收入改善储蓄释放,家装消费档次存在韧性
2023 年居民收入改善,被动储蓄释放;具备长期和耐用属性,家装消费支出仍将保持稳定。
2022 年整体经济压力较大,居民收入增速放缓,前三季度平均增速仅为 4.2%,低于疫情前的 8%。
疫情对收入预期的影响以及房价对于资产预期的影响导致了居民储蓄增加,2022 年前三季度居民平均储蓄率为 40%,高于疫情前的 33%。
近年来,人均居住消费保持稳定增长,即便在 2020 年疫情期间,人均居住消费仍然保持 3.2%的增长。
家装消费是一项长期性、耐久性资本开支,消费者会选择品质更优的产品,且能够进行购置和置换住房的群体在整体中仍具有较好经济条件和潜在消费能力,因此我们认为家装消费并不会存在明显的降级。

三、公司渠道优势突出,线上平台创造增量
(一)家居龙头企业,渠道优势突出,受益于产业链复苏
家居建材行业仍然相对分散,疫情使得中小企业出清,行业集中度获得提升。疫情之前,家居零售整体市场增速高于规模以上建材家居销售额增速。
疫情期间,部分中小企业出清,行业中大企业增长好于中小企业,因此,规模以上建材家居销售额增速超过整体增速。
行业集中度也在提升,规模以上家居销售额占行业整体比重由 2020 年的 26.24%上升至 2021 年的 33.82%,也超过了疫情前水平。

疫情影响逐渐减小,但是已经出清供给难以在短期内回补。
龙头企业渠道稳步扩张,将受益于地产产业链复苏。龙头企业的门店数量在疫情期间稳中有升,主要以轻资产模式的加盟方式拓店,新开店对于资金经营压力不大,逆势拓店能够在疫情影响减小时承接家居建材需求的稳定增长。

(二)加深下沉市场,迈向海外布点
下沉市场潜在空间仍然广阔,公司积极布局下沉市场创造增量增长,响应乡村振兴战略。
2018 年居然之家开始进行渠道下沉,探索在县级城市的商业发展模式,以加盟模式抢占下沉市场份额。
2022 年 1 月 6 日,居然之家启动“百县百 MALL”“千镇千店”项目,在全国范围内选取 100 个县级城市,投资建设 100 座 3-5 万平方米的商业综合体,以及以湖北省为核心,探索乡村超市发展新模式,争取在 3-5 年内将中商超市开到 1000 个以上乡镇,推动乡村商业流通体系与大城市的接轨。
“百县百 MALL”“千镇千店”项目既是对于乡村振兴共同富裕的积极响应,又符合家居消费向下沉市场扩张的趋势。
目前,公司已成功在罗田县打造“罗田家居生活 MALL”,有望为当地直接带来 2000 个就业岗位,创造 1000-2000 万元的财税收入。
RCEP 实施带来机遇,海外首店布局金边,开拓广阔东南亚市场。
东南亚正处于经济高速发展阶段,房屋与家装需求庞大。东南亚与中国贸易关系稳定,贸易摩擦较小。公司将海外首店布局于柬埔寨金边,迈出探索海外发展的第一步。
布局澳门作为支点,加速全球化。
2021 年 10 月,居然之家与澳门南光集团开启深度合作,签约居然之家澳门分店。居然之家可以借助南光集团下属的南光物流在珠澳跨境工业区、珠海保税区和高栏港大连保税区等区域的大型物流基地,加速全球化布局。

(三)积极推进数字化,“洞窝”创造新增量,数据资产价值有待挖掘
疫情期间公司加快数字化建设,基本完成数字化布局。
2019 年公司同城站仅覆盖北京、天津、郑州、武汉、重庆 5 座城市,2020 年公司加快同城站建设以应对疫情,覆盖城市快速推进至 130 座,上线商品从年初的 1.2 万件增加至 119 万件,同城站引导的成交额也由 12.2 亿元快速增长至 84.5 亿元。

打造自有平台,数字化发展升级提速。
2021 年 6 月公司推出了数字化家装家居产业服务平台“洞窝”。相较于同城站,“洞窝”是一个更加开放的平台,不仅能够促进公司自有商场销售,而且还可以吸引其他商场获得佣金收入。“洞窝”还实现了对于数据的掌控,可以释放数据价值。
“洞窝”能够为消费者、经销商和品牌商带来多重价值。
(1)对于消费者,家居建材行业具有低频、高客单、重体验、重服务的特点,因此,线上销售无法完全取代线下卖场,家居行业的数字化重点应该为改善购物体验和和提升购物效率。“洞窝”集中了多个卖场、多个商户,方便消费者一站式便捷选购产品,不必花费大量时间线下游览选购,线上初选后线下商场体验购买。
(2)对于品牌工厂,“洞窝”可以提供经销商管理、渠道维护、用户洞察、竞品分析等全渠道数据决策。
(3)对于商户经销商,一方面,“洞窝”的自身私域流量可以向商户导流;另外一方面,可以提供智慧零售管理系统,帮助搭建经销商管理平台、门店运营后台以及导购赋能。

因此,“洞窝”将帮助公司创造增量收入。一方面,“洞窝”积极培育私域流量,2022 年全年平台活跃用户数超过 1200 万,可以为既有线下商场引流;另一方面,“洞窝”为开放式垂类平台,本身具备品牌优势,可以吸引非居然之家卖场入驻,带来增量佣金收入,2022 年“洞窝”卖场中非居然之家卖场数量已经近一半。
上线以来,“洞窝”实现了快速发展,入驻商家、活跃用户和 GMV 都实现了大幅增长。
(1)2021年末,平台入驻了 27 家非居然卖场和 4000 家以上非居然商家,总覆盖 60 家卖场,店铺数突破 1 万家。2022 年末,平台覆盖线下卖场达到了 341 家。
(2)2021年末,平台注册用户为 217 万,月活跃用户达到 75 万。2022 年末,全年平台上活跃用户数超过 1200 万。
(3)GMV 从 2021 年的超过 1 亿元增长至 2022 年末的超过 350 亿元,2022 年下半年 GMV 环比增长 273%。

拓展家装家居产业链,深耕服务增强平台粘性。
在聚焦家居卖场主业的同时,公司积极拓展设计和装修、家具建材销售、智能家居、物流配送、到家服务等业务,提升对于消费者家装需求的服务能力,并且以此加强平台粘性。

1、“洞工”定位于为中高端消费者提供个性化装饰,并逐步开拓存量房装修市场。2022H1,“洞工”开展了“幸福置家”活动,大力拓展存量房改善性装饰需求市场,并且提供“验收后付款”、“装修管家”等优质服务。
2、居然智慧家“洞脑”在线上聚焦智能家居业务,打通智能家居数据流;线下则搭建勘测、设计、销售、维护为一体的员工队伍和体验空间,向消费者提供沉浸式智能生活体验和美学生活展示。
3、“洞车”为物流平台,“洞车”进行数字化系统开发,不断提高定制加工和智能送配装的核心能力,开创了仓储免费、送配装按销售计费的物流模式,计划打造以实体店为前置仓的仓储物流配送网络,助力厂商降低物流成本,提升消费者家装家居售后体验。“洞车”天津宝坻智慧物流园一期已于 2021 年 12 月份开业。
4、“洞心”主要提供家政家居服务,通过对家政家居服务人员实行员工化管理和职业化培训,开创由平台承担服务责任的家政家居服务新模式。
5、2022 年 7 月,公司与泰康集团合作推出了“居家保”保险产品。消费者在居然之家购买的家居建材产品或在居然之家装饰公司签订装修合同并完成“装修竣工验收”或“送货安装确认”的订单,均享受居然之家的“居家保”服务,由居然之家“先行赔付”,由居然之家向泰康在线申请理赔与结算。

预计“洞窝”GMV 快速增长,再造居然之家。
2023 年,“洞窝”主要围绕全渠道流量平台和全链路营销平台,发展目标为:精准用户达到 2500 万,接入 1000 家核心卖场和 10 万家优质商户;GMV 实现 1000 亿,举办 100 家品牌直播招商会以及 100 场行业展会直播。
“洞窝”平台收入主要来自基础服务费、佣金、增值服务费。随着更多商场入驻平台、流量培育加强、增值服务丰富,平台收入将快速增长,预计 2023 年“洞窝”GMV 将超过 1000 亿元,2025 年有望超过线下 GMV。
数据规模庞大,数据资产有待挖掘。
由于公司旗下直营店的交易结算全部都统一收银,加盟、委管和非居然之家卖场逐步推进中,结合洞窝线上化的体系对外部卖场情况的了解,可以轻松形成并掌握千亿级的交易数据以及衍生的用户信息。
经过数据筛选、脱敏和分析框架的构建后,这些信息涵盖人群画像,消费者习惯,品牌情况等可以构成具有实际商业价值的数据资产,帮助品牌更好的了解和吸引消费者,成为线上平台价值的进一步延伸。

四、盈利能力修复,偿债能力无虞
公司营收稳定增长。2021 年,公司实现营业总收入 130.7 亿元,同比增长 45.3%,得益于疫情情况转好,线下经营逐渐恢复且公司业务持续扩张。
各项主营收入中,租赁及其管理业务收入 82.06 亿元,占比 62.8%,是公司主要营收来源;商品销售收入 36.8 亿元,占比逐年增长,2021 年已经达到 28%。
2022 年前三季度,由于疫情对于线下客流影响较大,同时房地产行业面临较大压力,因此,公司营收承压同比下滑 3.84%。

归母净利润短期内仍然承压。
2020 年疫情期间受停工停产等影响,公司免除商户部分租金及管理费,费用端增压,造成归母净利润同比下滑 56.81%。随着疫情情况好转,经营恢复正常,线上线下联合营销,2021 年利润端快速修复,归母净利润达 23.25 亿元。
2022 年起疫情多地散点爆发,公司经营再次收到冲击,同时为缓解疫情冲击,公司投入大量资金于线上流量建设,研发运营费用增加,使得净利润短期内仍承压。

公司盈利能力修复,期间费用有效管控。
2020年受疫情影响,公司销售毛利率与净利率均有所下滑。
2021年随着疫情稳定,公司盈利能力也得到快速修复,公司毛利率提升至 48.1%,超过疫情前毛利率水平,净利率也回升至 18.4%,较疫情前仍有差距。
疫情期间,公司期间费用得到有效控制。2022 年由于公司业务升级投入资金,使得期间费用略有增长,净利率水平略有回落。

经营性现金流好转,22Q3 现金流净增加为正。
2021 年全年公司经营性现金流达 57 亿元,同比 2020 年增长 177.4%,一方面由于2021年疫情得到控制,线下消费恢复,公司经营性现金流情况相比 2020 年好转;另一方面,公司施行新租赁准则,除与简化处理的短期租赁和低价值资产租赁相关的预付租金和租赁保证金支出外,其余的相关现金流均不再计入经营性现金流。
2022 年公司线下部分地区门店受疫情封控影响,导致经营性现金流较 2021 年有小幅下滑,不过经营性现金流逐季好转,能够充分覆盖资本支出,并且 22Q3 现金流净增加为 0.39 亿元,已经转正。

资产负债率上升,主要受到新租赁准则影响。
2021年年底居然之家负债为359.7亿元,资产负债率为 63.99%,2020年同期为47.25%。2021年公司执行新的租赁准则,租赁负债增加 203.99 亿元,因此公司资产负债率上升,公司实际有息负债率下降,2021年有息负债率为 6.85%。
公司短期偿债能力无虞。
2022Q3 公司流动比率、速动比率和现金比率分别为 0.94、0.9、0.59,相较 2021 年有所下降,但是好于 2019 年水平,短期偿债能力稳健。

报告总结
2023年房地产支持政策落地生效,地产产业链将迎来复苏。
公司具备渠道优势,同时积极布局线上平台,疫情促使家居行业部分出清,因此,公司将享受行业复苏机遇。
我们预计公司2022-2024年归母净利润分别为 17.98、24.06、28.34 亿元,对应 PE 15、11、9 倍。
风险分析
1、居民收入恢复慢于预期,消费信心不足,购房家装需求延后。如果经济增长遭遇外生冲击恢复较慢,居民端收入可能会因此受到影响,同时消费信心不足,那么消费者会延迟购房和装修。
2、疫情冲击反复,居民线下购物倾向下降,线下客流恢复缓慢,店效下降。线下商场收入仍为公司主要营收来源,如果疫情多次反复,那么线下客流恢复缓慢,线下商场收入将会受到影响。
3、与行业“同城站”业态竞争加剧,线上平台推进不及预期,线上平台收入及利润受损。行业积极推进数字化,竞争对手的“同城站”等业态可能会对“洞窝”平台分流,从而影响线上平台推进。
4、敏感性分析:假设直营商场每日单位租金下降10%,加盟店单店收入下降10%,其他假设不变情况下,公司2022-2024的营业收入由119.36、136.78、147.18亿元降至111.73、128.24、138.47亿元,2022-2024的归母净利润由17.98、24.06、28.34亿元降至15.19、20.81、24.83亿元。