
在居然智家转型的关键时刻,董事长被留置。
01
留置
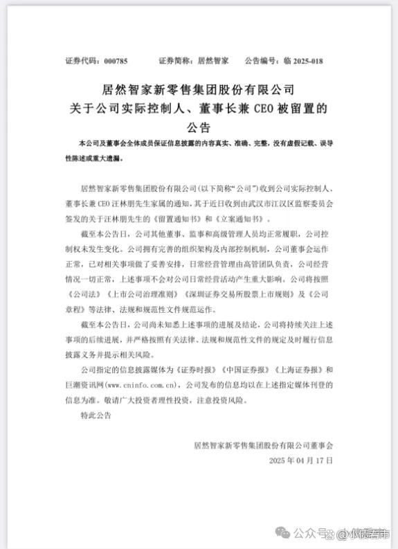
4月17日,居然智家(000785.SZ)公告称,公司收到实际控制人、董事长兼CEO汪林朋家属的通知,其于近日收到由武汉市江汉区监察委员会签发的关于汪林朋的《留置通知书》和《立案通知书》。

董事长被留置公告
公告显示,居然智家其他董事、监事和高级管理人员均正常履职,公司控制权未发生变化。
居然智家称,公司拥有完善的组织架构及内部控制机制,公司董事会运作正常,已对相关事项做了妥善安排,日常经营管理由高管团队负责,公司经营情况一切正常,上述事项不会对公司日常经营活动产生重大影响。
据公开资料,汪林朋出生于1968年出生,1990年至2001年先后任职于商业部财会司、中商企业集团公司、全国华联商厦联合有限责任公司。
2001年至2020年12月,汪林朋任居然之家总裁,2020年12月至今任公司董事长兼首席执行官。
近年来,由于家居行业与房地产市场关联度较高,房地产市场的持续低迷对居然智家的业务增长带来了挑战。
2024年12月,居然之家证券简称变更为“居然智家”,公司确立了“数字化、智能化、国际化、绿色化”的发展战略。
在公司转型的关键时刻,董事长突然被留置,居然智家将走向何方。
02
业绩承压
据官网介绍,居然智家成立于1999年,是以大家居为主业,以大消费为平台的大型商业连锁集团。
2019年12月,居然智家“借壳”武汉中商上市。

居然智家官网
从股权结构看,居然智家的控股股东为北京居然之家投资控股集团有限公司,持股比例为26.22%,慧鑫达建材为第二大股东,公司实际控制人为汪林朋。
值得一提的是,居然控股、慧鑫达建材和汪林朋为一致行动人。
近年来,受国内经济形势波动和房地产市场周期性影响,家居建材市场存量竞争加剧,居然智家业绩连续走低。
2021年-2023年,居然智家的归母净利润分别为23.03亿元、16.48亿元以及13亿元。
据业绩预告,2024年居然智家业收入129.66亿元,同比下降4.04%;归母净利润为8.83亿元,同比下降32.08%。

归母净利润
截至2024年三季末,居然智家总资产为518.7亿元,总负债305.21亿元,净资产213.48亿元,资产负债率为58.84%。
《小债看市》分析债务结构发现,居然智家主要以非流动负债为主,占总债务的68%。
截至同报告期,居然智家非流动负债有208.18亿元,主要为租赁负债,其长期有息负债合计32.2亿元。
除此之外,居然智家还有97亿流动负债,主要为一年内到期非流动负债,其短期债务合计有47.26亿元。
相较于短债压力,居然智家流动性紧张,其账上货币资金有23.4亿元,较2023年末下降三分之一,现金短债比为0.7,公司存在一定短期偿债压力。
整体来看,居然智家刚性债务有79.46亿元,主要以短期有息负债为主,带息债务比为26%。
从偿债资金来源看,居然智家对外部融资较为依赖,其融资渠道多元,主要通过银行借款、应收账款、股权等方式融资。
值得注意的是,居然智家筹资性现金流净额持续净流出,2023年和2024年前三季度该指标分别为-23.35亿和-18.83亿元,公司存在一定再融资压力。

筹资性现金流净额
资产质量方面,居然智家的应收账款规模较大,截止2024年三季末为15.33亿元,不仅对资产形成占用,还存在一定回收风险。
另外,居然智家的存货有6.22亿元,规模也较大,较2023年末上升42%。
总得来看,居然智家的业绩持续下滑,对债务和利息的保障能力下降;流动性紧张,短期偿债压力较大;筹资性现金流持续净流出,存在一定再融资压力。
03
“黄冈商人”
早在1998年,居然控股开始由3名自然人股东设立,一年后转让给国企中商企业和全国华联,而汪林朋此时主要在这两家公司担任领导干部。
两年后,中商企业和全国华联开始将股权陆续转让给包括汪林朋在内的多名自然人及其名下控制的企业,并最终由汪林朋实现控制。
自此,汪林朋从体制内出走,开始做大居然控股。
2015年4月,居然之家股改,汪林朋持股93.72%的居然控股成为其唯一股东;三年后居然控股将其持有的38.5%的股份转让给慧达装饰、慧鑫达建材以及可克达拉兴达建材。
值得注意的是,慧达装饰和慧鑫达建材由居然控股完全持股,可克达拉兴达建材则由汪林朋完全持股。
2018年3月,居然之家先是以增资扩股的形式引入21家外部股东,再由慧达装饰、慧鑫达建材、兴达建材向这21家股东转让股权。
通过这一轮股权转让,汪林朋控制的这3家公司套现52亿元,其中他个人享有的权益金额接近50亿元。
值得一提的是,居然之家引入的泰康集团、信中利资本、东亚实业等多名投资方,与汪林朋存有千丝万缕的联系。

居然智家董事长汪林朋
这不仅让控股股东取得了巨额投资收益,也成为居然之家借壳上市时逾363亿元估值的重要依据。
2019年底,居然之家成功借壳上市,其凭借时间短、速度快以及国资背景,被业界称为罕见的借壳上市经典案例。
上市后,汪林朋身家达368亿元,超越2019年胡润百富榜湖北首富,成为湖北新首富。
在胡润研究院最新发布的《2025胡润全球富豪榜》上,汪林朋以125亿人民币财富位列第2188位。