来源 :慧聪防水网2023-11-28
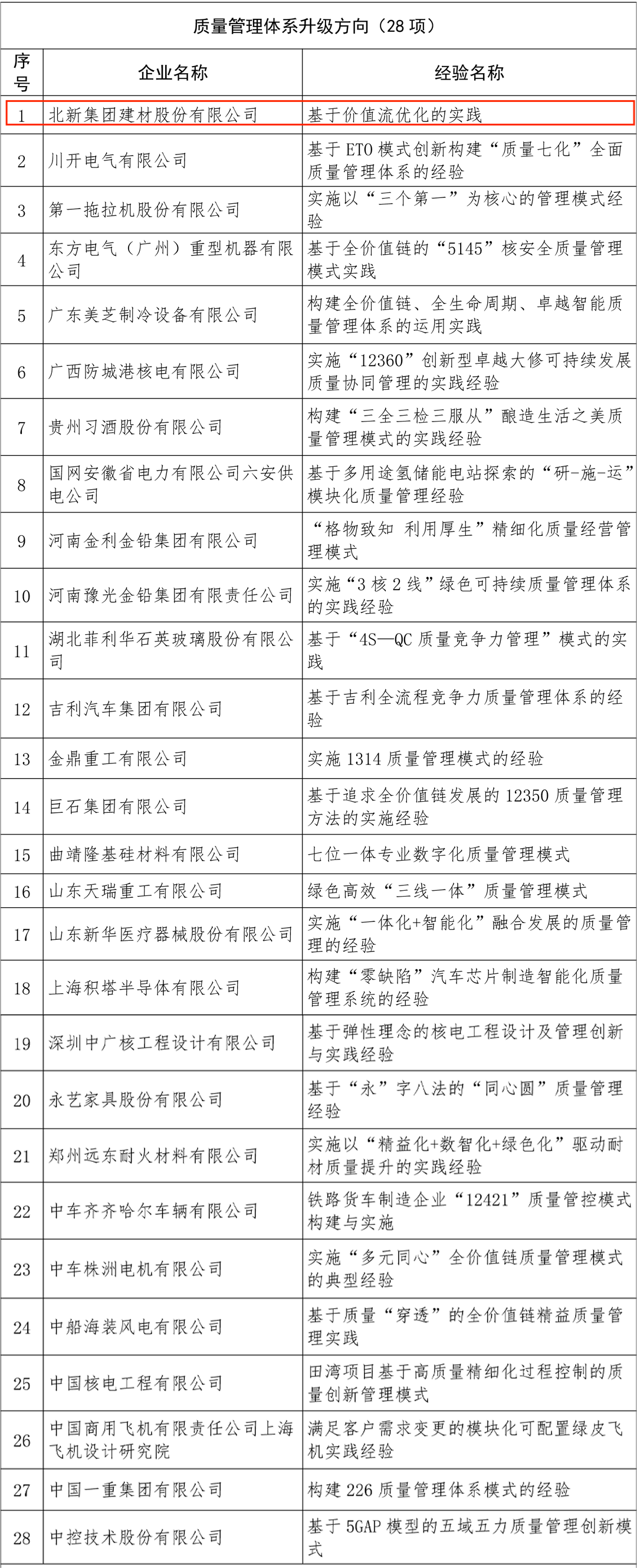
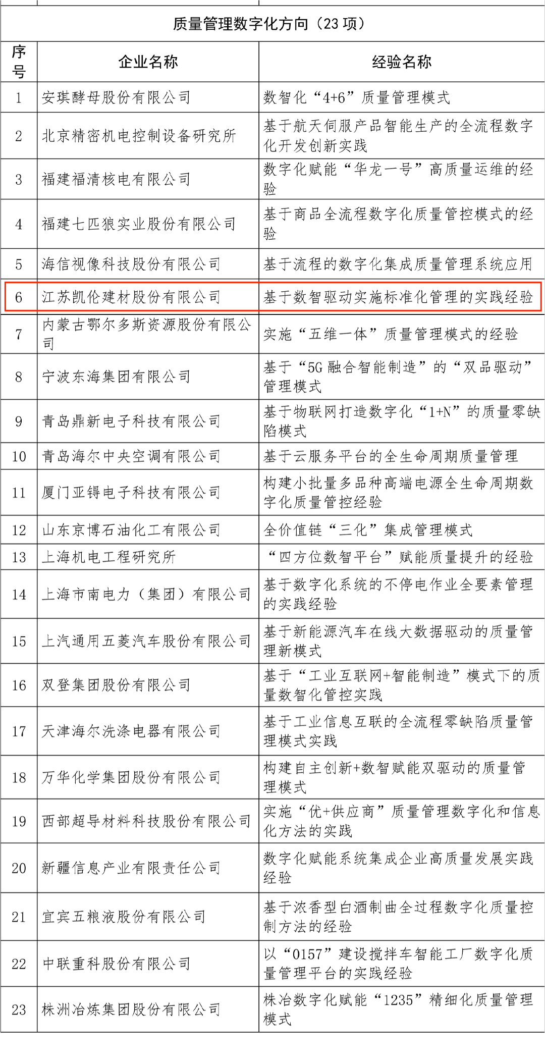
慧正资讯:近日,由工信部主导、中国质量协会组织评选的2023年全国质量标杆典型经验遴选结果公布,全国共有69项典型经验入选。其中,北新集团建材股份有限公司(简称“北新建材”)和江苏凯伦建材股份有限公司(简称“凯伦股份”)的“基于价值流化的实践”和“基于数智驱动实施标准化管理的实践经验”成功上榜。
2023年全国质量标杆典型经验遴选结果(部分)


“质量标杆”是指质量管理标杆,主要发挥标杆企业引领作用,推广先进质量管理方法,推动企业管理创新和质量提升,营造“树标杆、超标杆”的良好氛围,促进质量变革、效率变革和动力变革,实现制造业高质量发展。2023年全国质量标杆评选,主要聚焦质量管理体系升级、关键过程质量控制、产业链供应链韧性与安全和质量管理数字化等方面。
非标横行,重拳出击
一直以来防水行业就以非标、假冒商品横行而被诟病,通过多年来对防水领域的市场抽查来看,产品问题依然层出不穷。虽然在以东方雨虹、北新、科顺、凯伦为代表的众多防水企业,通过对旗下产品在防伪技术和正品市场流通率的不断提升下,情况虽然有所改观,但假货横行、产品质量不合格的情况依旧时有发生,因此防水行业质量提升离不开政府的支持与推动。针对假冒伪劣防水材料充斥市场、业内低端落后产能居多等情况需要政府有关部门加强对于假冒伪劣产品的抽查频率和处罚力度,加速伪劣产品退出市场,让市场监督更具有威慑性。同时随着整体行业集中度的不断提升,越来越多的落后产能将会被更多先进产能替代。防水企业在发展的同时也应掌握好质量与发展的平衡点继而推动产品创新发展,为行业树立良性的发展空间。

质量管理,三把板斧
质量不仅是一家企业的生命线,更是一个国家的“名片”。21世纪是质量的世纪,这也是全球共识。质量就是效率,质量就是价值,质量就是生命,质量决定发展。提升质量是中国发展之基、兴国之道、富国之本、强国之策,关乎民生福祉,关乎国家形象。在步入质量时代的征途中。质量是产品的灵魂,也是企业的安身立命之本。于“隐形行业”建筑防水行业而言,质量显得尤为重要。
近年来,防水市场行业动荡的格局仍在继续,例如地产等影响防水市场的因素,对上游建筑防水行业的经营造成一定影响。针对市场和宏观政策带来的不确定性,防水企业可通过管理提升内部竞争、管理产品质量等方式来规避市场所带来的风险。从防水企业的在管理模式上可以看出,北新建材一直坚持价值经营、九宫格管理法,不断强化目标管理、精细管理、对标管理等,实现向管理要效益。反观凯伦股份在2016年导入GB/T19580管理体系以来,凯伦股份做到了引导组织追求卓越绩效,提高产品、服务和经营质量,增强竞争优势,促进经济持续快速健康发展。随着国民经济的发展和防水材料在建筑应用领域的不断扩大,防水材料市场容量不断增长,但行业竞争也不断加剧,逆势而行,违背市场只会导致运筹帷幄的局势成为一盘散沙,第一加强企业人员管理,第二对于生产环节的质量严格把控,第三对于非标产品绝对抵制以及对于行业间的“价格战”做到绝对不碰的质量底线,才能使得企业获得良好的口碑。

质量管理既是机遇也是使命
随着国民经济的发展和防水材料在建筑应用领域的不断扩大,防水材料市场容量不断增长,但行业竞争也不断加剧。在人员管理方面,防水企业只有不断完善人才机制、激励机制,聘用和培养优秀的技术研发、生产运营、资本运作、市场拓展等方面的专业人才,拥有一批优秀的管理、技术人才,并形成稳定的管理层、研发团队和核心技术人员团队。建立科学的人力资源管理体系有助于在企业管理、销售管理和技术创新等方面的稳定运作。实施正确的管理人才方案及合理的人才梯队培养制度,为持续稳定发展提供切实可行的解决方案,做到内外兼修,推动行业高质量发展,做好管理并非一日之功,这需要每个企业的共同努力,这既是机遇,也是使命。

2023
北新建材
作为行业内的央企,北新建材体现出了央企所有的担当,荣获“中国工业企业质量标杆”“国家级企业管理现代化创新成果一等奖”“制造业单项冠军示范企业”“中国绿效企业最佳典范奖”等多项荣誉,不仅在产品质量上严格把关,还是国家公认的创新型企业。北新建材的产品广泛应用于人民大会堂、奥运会、世博会场馆等国家重大工程,为国家的重大工程添砖加瓦,还曾在2021年荣获“亚洲质量卓越奖”成为中国同行业唯一荣获亚洲质量奖和全国质量奖的企业。

全国建材行业第三十八次质量管理活动二等奖
这一次的上榜也意味着北新建材的产品质量再一次得到认可,更是作为央企为全行业树立的“标杆”,开启质量新时代。
2023
凯伦股份
凯伦成立之初就立足于未来发展趋势,确定了高质量的发展定位。创新和融合也是凯伦高质量发展价值观的重要体现。当前行业生态恶化,假冒伪劣盛行无忌,激发了凯伦走上精细融合的征程,从倡导到践行,从理念到行动,凯伦股份以高速度增长、高质量发展的身姿举起绿色生产经营的旗帜。
多年来凯伦股份为了确立公司在高分子防水卷材领域的领先地位,投入了数以亿计的研发经费和大量的工程实践。近年来凯伦股份将收到的政府补贴多用于创新发展。这也将为凯伦股份今后的发展奠定一个牢固的根基。

凯伦股份通过“三体系”认证
在“成为国际领先的功能性建材制造商”的愿景指引下,凯伦股份乙产品技术的不断革新为重核心发展点,持续扩大研发人才引进。针对新产品研发、产品配方优化、生产工艺改进等方面增加投入,并且加速研究结果转化,提高产品的性能和质量,不断扩大产品种类,以适应防水以及其他业务领域的市场需求。结合已有的技术积累,凯伦股份的创新能力和研发能力不断提高,进一步巩固了市场地位和领先优势,坚定不移地“做专、做精、做特、做强”高分子建材等一系列措施,有效促进了质量提升和质量改善,为上榜“质量标杆”打下了坚实基础。
最后
希望获奖的防水领军企业能够带头把控产品质量,系统把控防水各个环节,提升防水工程质量实现防水体系与建筑体系同寿命的最终目标。防水修缮工程一直是防水企业的挑战之一,房屋渗漏这一防水“顽疾”能否得到有效改善,这将是对防水行业施工能力和标准化推进的一次大考,此次获奖不仅是对质量的认证,更是对企业高质量发展的肯定,作为防水企业更应该注把“质量”作为关注焦点,把“研发”作为关注焦点,把“施工”作为关注重点,促进防水行业的质的提升!