来源 :光伏們2024-04-06
3月19日,甘肃能源发布《关于与华润电力新能源投资有限公司成立合资公司投资建设腾格里沙漠基地自用600万千瓦新能源项目暨对外投资的公告》。
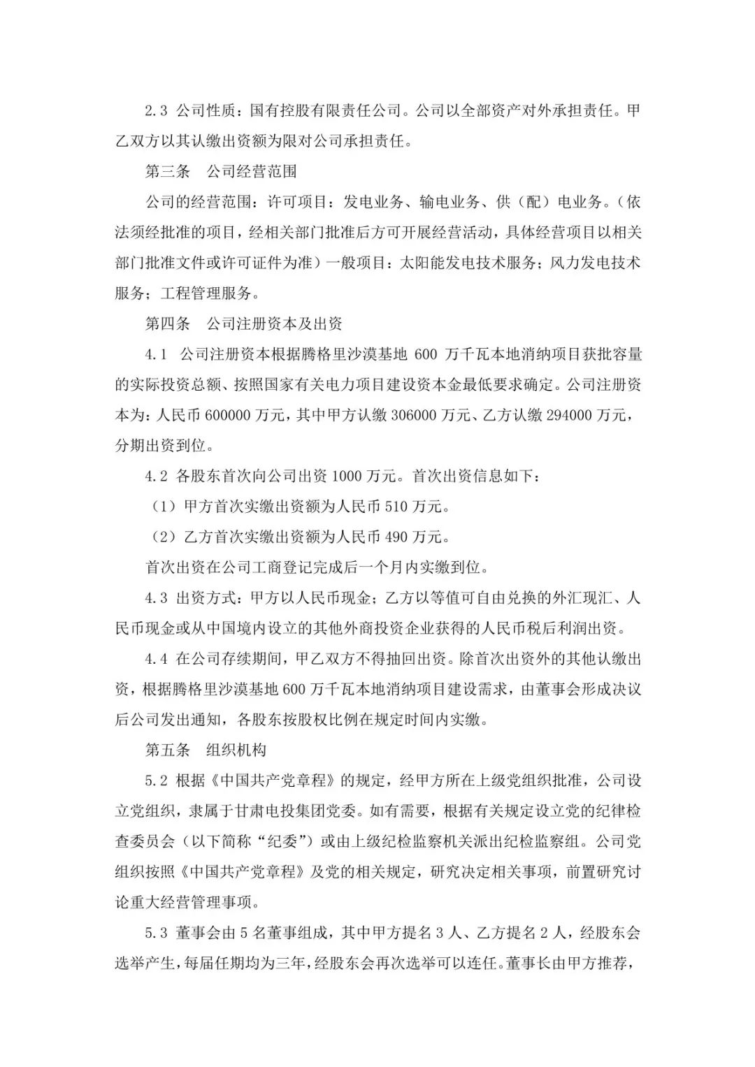
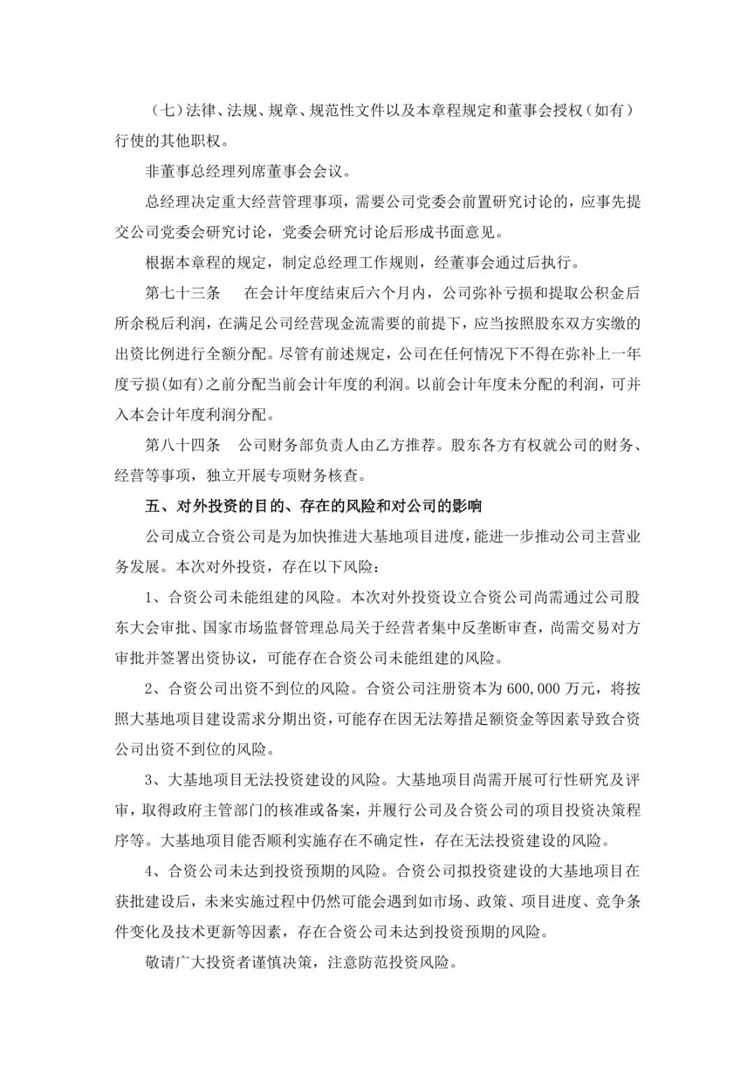
公告显示,为加快推进腾格里沙漠基地自用 600 万千瓦新能源项目进度,公司拟与华润电力新能源投资有限公司合作设立甘肃电投润能(武威)新能源有限公司,主要负责投资开发大基地项目。
合资公司注册资本为 600,000万元,分期出资到位,其中公司出 306,000万元,首次出资额为510万元,持股51%;华润新能源出资294,000万元,首次出资额为490万元,持股 49%。经公司决策后将与华润新能源签署出资协议。

原文见下:













会议通知:2024年4月17-19日,中国新能源电力发展论坛暨第八届新能源电站设计、工程与设备选型研讨会将在湖北武汉富力威斯汀酒店召开。会议将从宏观、微观两大维度,就新能源开发、投资、工程领域内的重点话题展开探讨,设立绿电转换论坛交流绿色氢氨醇等消纳方向以期为我国新能源下一步的发展贡献行业力量。