
1月底,酒鬼酒发布了2024年业绩预告,这份业绩报直接暴雷了,市场都惊呆了。
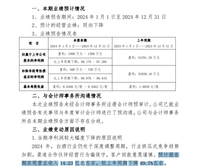
业绩预告显示,2024年的营业收入预计下滑49.7%至14.23亿元,而归母净利润更是暴跌97.26%-98.17%,仅保持1000万-1500万元的归母净利润。

如果按照这样的盈利水平,作者发现,酒鬼酒在2024年连续两个季度出现了亏损,因为据其2024年中报和三季报显示,至去年6月底和9月底的归母净利润分别为1.21亿、5648.76万元,这说明酒鬼酒在去年三季度亏损了6453万元,到了四季度则至少亏了4150万左右。
可以说辛辛苦苦半年把上半年挣的钱绝大部分都亏进去了!
1
存货创新高、合同负债新低??未来业绩隐患重重
而且仔细分析其发布的2024年三季报,发现影响酒鬼酒未来业绩的两项重要指标:存货和合同负债都出现了较大问题,一方面是存货创下历史新高,另一方面代表业绩蓄水池的合同负债连连新低,这不仅意味着市场上酒鬼酒卖不动了,而且连经销商都不愿意再打款拿货了。

三季报显示,至2024年9月底,酒鬼酒的存货攀升至16.7亿元,较年初的15.57亿元增加了1亿多,同比则是增加了15.16%,而根据历年的存货规模来看,2024年9月底的存货数据已经创下了历史新高。
另一方面,代表经销商拿货积极性的合同负债,则不断出现新低,至2024年9月底,合同负债仅为2.07亿元,同比减少了17.6%,较年初的2.85亿元净减少了近8000万元,虽然合同负债整体规模并不大,但这一数据变动也显示了市场信心不足,更何况2024年各个季度末的合同负债数据较上年同期都是大幅度减少的。
相较于2022年的13.82亿、2021年的7.19亿这样高的合同负债规模,酒鬼酒就再也没有遇到过了,而2024年三季度末的合同负债恐怕也创下了近几年来的新低。
显然不管是终端的消费市场,还是中间的经销商需求,对酒鬼酒越来越不友好。这也意味着,对于酒鬼酒来说,未来业绩恐怕更加困难重重。
2
在手现金腰斩、经营性现金流恶化??业绩暴雷前大比例分红
动销情况的恶化,除了影响公司的营收大幅下滑以及利润出现亏损之外,也拖累了酒鬼酒的现金流状况,财报数据显示,至2024年9月底,酒鬼酒的现金流出现了大幅下滑。
最直观的表现,是酒鬼酒的在手现金出现了几乎腰斩的下滑。至2024年9月底,酒鬼酒的货币资金仅为13.41亿元,同比减少了46%,而较去年年初的23.61亿元更是净减少了10亿多元。

酒鬼酒在三季报中也坦言:“白酒行业需求端下降明显,经销商回款意愿不强。”
从三季报中的经营性现金流中也能看出来,至2024年9月底,酒鬼酒的经营性现金流净额为-4.11亿元,而且酒鬼酒在2024年的一季度至三季度,其经营性现金流净额始终都是净流出状态,这在酒鬼酒上市以来还是第一次出现。
这意味酒鬼酒依靠自身经营活动来创造现金流的能力出现了大幅下滑,现金处在出大于收的状态下。
比如去年前9个月,酒鬼酒销售商品、提供劳务收到的现金仅为10.81亿元,同比减少了44.17%,但是购买商品、支付职工薪酬、支付税费等方面的现金支出是刚性的,这三项的现金流出就接近11.6亿元了。这也使得去年三季度末酒鬼酒的经营性现金流净额同比大幅下滑了817.04%。
不过有意思的是,作者发现酒鬼酒的业绩下滑,不仅出现在2024年全年,早在2023年就已经出现了。

2023年酒鬼酒归母净利润5.48亿元,同比大幅下滑了47.8%,营业收入也是大幅下滑了30%。在业绩走下坡路的情况下,酒鬼酒的分红比例反而创下了近年来新高。
据财经数据显示,2023年度酒鬼酒现金分红3.25亿元,占同期归母净利润的约60%,远远超过了2020年至2022年度的46.3%、47.3%、40.3%。
想想也是,如果再不赶紧大比例分红,到了2024年业绩出现大幅下滑甚至出现亏损,那么势必会影响到企业的分红,最受损的除了股民恐怕就是公司大股东了。
赶在业绩暴雷前先大比例分一波,也好落袋为安。