10月25日晚,北京文化再次披露了多起诉讼事项。
公告显示,因影片收益款纠纷等事项,天津万荣企业管理咨询中心(有限合伙)、北京真乐道文化传播有限公司、北京国影纵横电影发行有限公司、上海拾谷影业有限公司和坏猴子(上海)文化传播有限公司等5家公司分别起诉了北京文化。

再遭合作伙伴起诉
北京文化在公告中并未披露被起诉的具体缘由。但从多家原告公司的诉讼请求来看,事情与影片投资及发行收益分成相关。
天津万荣的诉讼请求显示,其要求判令北京文化提供《影片制作成本结算表》、制作成片分割单、收益结算报表及收入合约、支出明细、财务凭证等收益结算报表辅助核对材料。天津万荣还要求判令北京文化支付影片收益款及利息合计约4576.5万元。
此外,真乐道起诉要求北京文化支付结算款项及利息合计约2780万元;国影纵横提起两起诉讼,合计要求北京文化支付投资收益及发行收益、利息及违约金等超过1180万元。
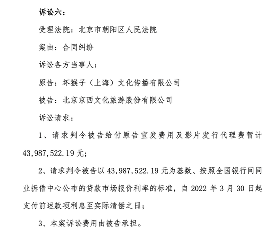
拾谷影业要求北京文化支付影片投资收益及经济损失约2972万元;坏猴子文化则要求北京文化支付宣发费用及影片发行代理费暂计4399万元及利息。

上述5家公司诉讼请求金额超过1.5亿元。
北京文化在公告中并未披露此次诉讼事项涉及的具体影片。但北京文化过去出品的影片中,同时牵涉上述5家公司的并不多,2020年上映的《我和我的家乡》为其中之一。
公开信息显示,《我和我的家乡》由北京文化、坏猴子文化、天津万荣、真乐道、拾谷影业等出品,国影纵横等联合发行。该片在2020年国庆档上映,后密钥延期至2020年12月31日。
天津万荣在诉讼请求中要求北京文化支付利息的时间也与该片高度吻合。其要求利息自影片下映6个月后第21日(即2021年7月21日)开始计算,意味着该影片下映时间为2020年12月底。

这已不是北京文化首次涉及影视投资收益纠纷。今年7月,北京文化曾公告,收到北京登峰国际文化传播有限公司、北京壹同传奇影视文化有限公司、嘉影上行(北京)文化传媒有限公司、西虹市影视文化(天津)有限公司《起诉状》。
4家公司分别提起诉讼,要求北京文化支付电影项目发行收入、投资收益、投资成本、违约金,合计金额超过1亿元。
多部影片尚在推进中
在影视圈内,北京文化有“爆款制造机”之称。公司此前曾披露,自2016年至今其主导或参与出品、发行各类影片共45部,累计票房约321亿。目前中国电影票房影视排行榜前5部作品中,其出品发行的影片占据了3部。
而灯塔平台数据显示,2014年以来,北京文化参与制作、出品、发行的主要影片共46部。其中高产年份2018年、2019年产出的电影有21部。

2017年以来,北京文化参与投资或发行的多部影片票房亮眼。如《战狼2》(2017年,57亿元)、《我不是药神》(2018年,31亿元)、《流浪地球》(2019年,47亿元)、《我和我的家乡》(2020年,28亿元)、《你好,李焕英》(2021年,54亿元)等。
不过,2020年以来,北京文化参与的影片明显减少,公司业绩也随之出现下滑。
在半年报中,北京文化表示,公司已及时调整各项业务策略,加强对公司人员、业务、制度和资金等各方面的管理,聚焦核心项目,采取多种措施,促进公司稳健发展。
北京文化目前尚有多部影片正在推进过程中,其中最受关注的是由乌尔善导演执导、黄渤、费翔、李雪健等主演的《封神三部曲》。

2017年的公告显示,北京文化原拟在《封神》系列三部影片中投资不高于13亿元。其中,《封神一》暂定2020年暑期公映,《封神二》暂定2021年暑期公映,《封神三》暂定2022年暑期公映。
不过此后该影片未能如期上映。2021年4月,北京文化为分散投资风险、缓解公司流动资金压力,以每部实际成本8亿元的价格,向西藏慧普华企业管理有限公司转让了《封神》系列三部影片各25%份额,单部转让价格2亿元,合计金额6亿元。
今年8月份披露的信息显示,该影片的外景拍摄已基本全部杀青,第一部《朝歌风云》已全部制作完成,目前正处于送审阶段,预计将于2022年上映。
在灯塔平台,《封神三部曲》的“想看”人数已超过36万,系今年较受关注的待映影片之一。
除该片外,北京文化表示,公司预计还将推出《749局》《东极岛》《敦煌之玄奘密码》等头部影片。