来源 :青岛财富圈2024-08-14
近日,北京文化(000802)发布公告披露,青岛海发产业投资控股有限公司(以下简称“青岛海发”)欲再度减持其所持有的北京文化股份。

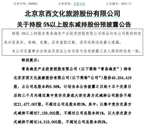
北京文化公告称,持股5%以上的股东青岛海发计划在公告披露之日起十五个交易日后的三个月内,通过集中竞价交易或大宗交易方式减持不超过21477007股,不超过公司总股本的3%。其中,集中竞价交易方式减持不超过7159002股,大宗交易方式减持不超过14318005股。公告称,此次减持原因为青岛海发经营发展资金需要。
北京文化表示,青岛海发不是公司控股股东、实际控制人,本次减持计划实施不会影响公司的治理结构和持续经营,不会导致公司控制权发生变更。
据媒体报道,此次已不是青岛海发首次减持,早在去年6月,青岛海发就曾通过大宗交易的方式,卖出北京文化3560万股股份,将持股比例降至6.88%,减持金额为3.16亿元。
根据北京文化一季报显示,截止到今年一季度,青岛海发仍是公司第二大股东,持有股份占公司总股本的6.88%。股权穿透图显示,青岛海发是海发集团的全资子公司,而海发集团由青岛国资委100%持股。
此番顶格减持之后,青岛海发的持股比例将降至5%以下。这也意味着,青岛海发或将不再是北京文化的第二大股东。
北京文化是一家全产业链影视娱乐传媒集团,公司于1998年在深交所上市,曾出品和联合出品包括《战狼2》《你好,李焕英》《流浪地球》《封神第一部》等多部电影作品。今年热映的暑期档影片《云边有个小卖部》《异人之下》等影片也是该公司出品。

青岛海发背后的大股东为青岛海发国有资本投资运营集团有限公司(简称“海发集团”),是青岛市国有资本投资运营公司。近年来,海发集团在影视文化产业投入巨大,目前已成为集团七大产业集群之一,集聚了东方影都、青岛电影学院等一批品牌资源。
2020年7月,青岛海发竞得北京文化5447.36万股股份,占公司总股本的7.61%。在此之前,青岛海发通过二级市场买入方式,获得了北京文化2337.73万股股份,占公司总股本的3.27%。2021年第一季度,青岛海发再度买入北京文化700.35万股股份,将持股数量提升至8485.44万股。当时青岛海发曾表示,母公司拥有东方影都、中国广电·青岛5G高新视频实验园区等项目,北京文化部分作品在东方影都拍摄。基于看好北京文化未来发展前景,青岛海发入股有助于促进双方深度、广度合作,集聚放大产业协同效应。
然而,青岛海发入股后北京文化并未迎来期待中的蓬勃发展,公司归母净利润连年为负,在股价表现上也是不佳。2024年7月,作为青岛国资旗下公司,青岛海发的母公司海发集团完成了高管变更。公司党委书记、董事长管学锋7月到任;公司党委副书记、总经理、董事李楷同样自7月起任职。海发集团的“一二把手”齐换将,与入股北京文化后,期待中的合作与发展均未能实现,或都是促使本轮青岛海发减持北京文化的关键。