北京文化财务造假的爆雷事件,翻开了最终篇。
据财新社消息,2024年11月22日,北京市第三中级人民法院判决:北京文化原法人、董事长、总裁宋歌犯违规披露重要信息罪,判处有期徒刑两年三个月,并处罚金20万元。
据法院查证,宋歌伙同其他人通过虚假签署剧集影视收益权份额转让合同、伪造影视剧相关业务、品牌营销代理业务等方式,多次虚增公司业绩,最终导致北京文化2018年年报中共计虚增资产6.48亿余元,虚增利润6.58亿余元,虚增利润占当期披露利润总额的158%。
原本,宋歌试图借此维持北京文化业绩的表面风光,以稳定公司市值和股价,延续这场资本“神话”,但在“神话”的背面,财务造假的违法行为已然越过红线。或许,“封神”系列的表现已经预示了这场资本“神话”的终局,以泡沫堆积起来的资本“封神梦”也到了被戳破的时候。
因利而聚、利尽则散
北京文化曾风光一时。
2017年以来,北京文化曾主导了中国电影市场多部爆款的诞生,公司参与出品的《战狼2》《你好,李焕英》《流浪地球》至今仍位列中国电影票房榜TOP10。基于不俗的投资与宣发能力,北京文化迅速跻身一线影视公司,股价一度暴涨300%。

但同时,隐患也早已埋下。
北京文化的前身为“北京京西旅游”,从旅游跨界至影视,宋歌及其背后的摩天轮文化是一个主要契机。2013年,北京文化以1.5亿元收购摩天轮文化,宋歌一跃成为推动其转型的主力。随后在2014年,摩天轮出品《心花路放》,在宋歌的指引下,该片由北京文化联合中影5亿保底发行,最终《心花路放》票房落在11.69亿,那一年,唯一一部超过该片票房的电影是《变形金刚4:绝迹重生》。
这一爆款案例的出现,强化了北京文化两个发展思路,一个是更大力度地推进转型,另一个是保底发行带来的可观收益,让北京文化看到了资本运作下的发展“钱”景。
也是在2014年,北京文化分别以13.5亿、7.5亿的对价收购娄晓曦的世纪伙伴、以及王京花的浙江星河,将公司跨界影视的业务从电影,推向电影、剧集、艺人经纪三大板块。但从其后来的动作看,北京文化的业务核心一直都是电影,剧集、艺人经纪相关业务并不太受重视。
然而,后两者为此次收购却付出了更多代价。据了解,这场大规模收购的资金来自北京文化的一次非公开募资,涉及金额约28.94亿元,且王京花、娄晓曦等均参与了此次认购,前者耗资约2.8亿元,后者累计投入约8.1亿元。
也就是说,北京文化的跨界、重组从一开始就是一场资本游戏,走向影视行业的北京文化,更像是一家因利而聚的资本合伙型公司,这也几乎注定了利尽则散的终局。
2015年至2018年,是北京文化高歌猛进的几年,受《战狼2》《我不是药神》等影片带动,公司市值一度逼近200亿。在这个过程中,宋歌凭借其过人的业务能力,得到公司大多数人的拥护,在北京文化的声望持续升高。而以娄晓曦、王京花为主导的另外两大业务板块,则逐渐被边缘化,甚至为了维持局面,后两者逐渐成为宋歌财务造假的工具。
据法院查证,2018年12月,宋歌指使他人通过伪造影视剧相关业务、品牌营销代理业务等,虚增北京文化子公司、由知名经纪人王京花创立的星河公司业绩,导致北京文化2018年年报虚增资产1668万余元、虚增收入744万余元、虚增利润863万余元。
另一边,为使《倩女幽魂》和《大宋宫词》两部电视剧满足2018年收入确认条件,宋歌伙同其他人虚假签署两部剧集的影视收益权份额转让合同。通过向宋歌伙同娄晓曦筹划并成立的一家公司出资,再以资金回流方式伪造合同付款流水,最终以4.59亿元被确认为上市公司年度业务收入,虚增利润近2.5亿元。

如果在此时,北京文化的业绩仍能维持表面风光,公司内部的矛盾或许还不会激化到“撕破脸”的程度,但很快,公司业绩变脸,成为压垮骆驼的最后一根稻草。
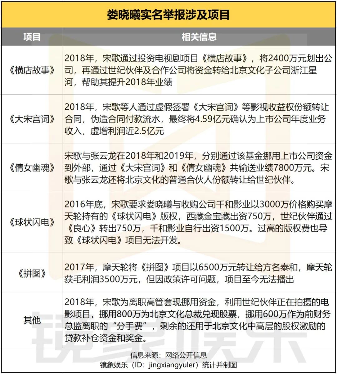
财报数据显示,2019年,北京文化巨亏23.06亿元,主要原因是分别计提世纪伙伴8.34亿、星河文化6.41亿商誉减值。同时,北京文化发布一则公告称,将以4800万元的交易对价转让世纪伙伴100%股权,较收购价缩水96%,这一举动成为娄晓曦实名举报的直接导火索。
财报披露当晚,娄晓曦便在微博实名举报宋歌财务造假,涉及《球状闪电》《大宋宫词》《倩女幽魂》等多个项目。其中,《倩女幽魂》还牵扯出郑爽偷逃税事件,经国家税务总局查明,北京文化涉嫌协助郑爽通过拆分合同,隐瞒《倩女幽魂》1.6亿元片酬偷税,导致郑爽被罚2.99亿元。

很快,宋歌反控娄晓曦挪用资金出逃海外,双方从合作转为公开“对撕”。随着舆论发酵,北京文化的“遮羞布”也由此被彻底揭开,曾经的“资本合伙”走到了利尽之时。
成也资本、败也资本
但即便如此,北京文化资本运作的脚步未停。
自娄晓曦辞去副董事长职务后,王京花也在2020年离开了北京文化,原本的“合伙”不再后,宋歌为了巩固其在北京文化的话语权,一边团结中小股东,一边引入严雪峰、晏晶等新高管,这些人疑似与“超级牛散”万忠波关系密切。而有了万忠波的间接支持,宋歌实际上几乎已经拿到了北京文化的实控权,2021年,北京文化第一大股东富德生命人寿和第二大股东青岛西海岸控股试图改组董事会,就在以宋歌为首的股东反对下未果。
不过,此时的北京文化早已不可同日而语,身陷亏损泥潭,面对断裂的资金链,北京文化的储备项目难以推进。面对大量项目搁浅,北京文化不得不引入更多资本,最典型的例子便是“封神”系列。
要知道,“封神”系列是北京文化在风光时就开始筹备的重头戏,公司曾声称将豪掷30亿打造《封神三部曲》。然而,《封神第一部》上映时,已经较原计划推迟了四年之久,且作为被公司寄予厚望的项目,北京文化却选择以6亿元的对价转让了《封神三部曲》每部25%的投资份额。

更让人意外的时,根据当时公告的《封神三部曲》股权转让合同,受让方为西藏慧普华企业管理有限公司,且该公司有权要求北京文化按照原转让价回购其持有的影片投资份额,并向西藏慧普华支付利息。也就是说,若《封神三部曲》票房表现不俗,慧普华便可按比例收取投资收益,而若该片不及预期,慧普华还有权按原价收回这6亿元,同时获得一笔利息。
而北京文化在这场资本博弈中落于下风并非没有原因,除了自身亏损之外,签约前后,公司在兴业银行的一笔5亿元的贷款即将逾期,而这笔贷款疑似来自一出“迷之收购”。
2019年,北京文化曾公告称,将以8.4亿元的对价收购东方山水100%的股权,这个标的并不优质,且与北京文化转型影视的发展路径相悖,但交易溢价却高达655.8%。甚至,北京文化也无力支付,其中的4亿元正是来自银行贷款,质押物即是东方山水的土地。
细看其中的关联,东方山水的股东同样与万忠波关系密切,而西藏慧普华疑似是万忠波的公司。且从时间线看,这场交易,很可能是宋歌获得万忠波相关股东支持的筹码。
显然,热衷于资本运作的宋歌也早已深陷其中,复杂的资本博弈下,即使《封神三部曲》表现不俗,收益大概率也会落入他人口袋,更别说当前表现欠佳可能引起的反噬了。一如《你好,李焕英》拿下54.13亿票房,而北京文化可拿到的收入大概率也不过几千万元。
可见,财务造假风波之下,“一地鸡毛”早已织起了细密的网,从风光无限到如今身陷牢狱,当初的“封神梦”转眼成空,借助资本运作起势的宋歌和北京文化,最终还是败在了资本运作的泡沫里。