来源 :北极星电力网2022-07-21
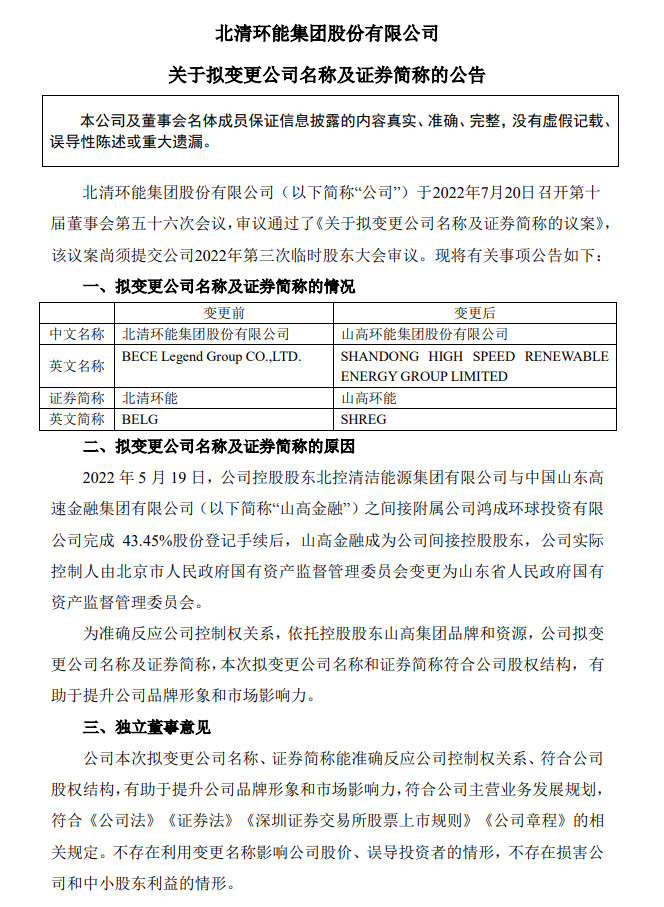
北极星固废网获悉,7月20日晚间,北清环能发布公告,宣布拟变更公司名称为“山高环能集团股份有限公司”,证券简称也将更改为“山高环能”。
公告显示,2022年5月19日,公司控股股东北控清洁能源集团有限公司与中国山东高速金融集团有限公司(以下简称"山高金融”)之间接附属公司鸿成环球投资有限公司完成43.45%股份登记手续后,山高金融成为公司间接控股股东,公司实际控制人由北京市人民政府国有资产监督管理委员会变更为山东省人民政府国有资产监督管理委员会。
为准确反应公司控制权关系,依托控股股东山高集团品牌和资源,北清环能拟变更公司名称及证券简称,本次拟变更公司名称和证券简称符合公司股权结构,有助于提升公司品牌形象和市场影响力。
据北清环能2021年年报显示,公司主要从事城乡有机废弃物的无害化处理及资源化利用与城市清洁供热业务等,是国内唯一以餐厨废弃物资源化利用为主业的深圳证券交易所主板上市公司,目前正在济南、青岛、烟台、太原、湘潭、武汉、兰州、大同等地区运营着多个大型城市餐厨垃圾处理和资源化利用项目,产能已达1830吨/日,拟收购项目产能达1200吨/日,受托运营项目产能200吨/日,福州清禹拟收购项目300吨/日。是国内有机固废投资运营领域领先企业。
